COMSOL Multiphysics 6.4
DESCRIPCIÓN
COMSOL Multiphysics® es una herramienta de modelado y análisis para prototipaje virtual de fenómenos físicos. COMSOL Multiphysics puede modelar virtualmente cualquier fenómeno físico que un ingeniero o científico pueda describir con ecuaciones diferenciales parciales (PDE), incluyendo transferencia de calor, movimiento de fluidos, electromagnetismo y mecánica estructural, soportando la integración de problemas de diferentes campos - Multifísica.
Las prestaciones de multifísica integradas en COMSOL Multiphysics capacitan al usuario para simultáneamente modelar cualquier combinación de fenómenos. A través de estas prestaciones, COMSOL Multiphysics integra las dos formas posibles de modelar (a través de aplicaciones predefinidas que permiten crear el modelo fijando las cantidades físicas que caracterizan el problema, y a través de las ecuaciones que modelan el problema) y permite combinarlas.
La estructura sobre la que COMSOL trabaja es un sistema de Ecuaciones Diferenciales Parciales (PDEs), una descripción matemática de varios fenómenos físicos basados en las leyes de la ciencia. Cualquier experto en su campo que sepa como crear simulaciones usando PDEs puede ampliar aquellos sistemas modelando explícitamente en términos de estos tipos de ecuaciones.
COMSOL Mph. simplifica el desarrollo de aplicaciones a través del uso de la Biblioteca de Modelos, que incorpora ejemplos de diversas áreas de aplicación. A través de ellos, los usuarios, sin necesidad de poseer profundos conocimientos en matemáticas o análisis numérico, podrán construir sus modelos.
Las prestaciones de modelado y simulación de COMSOL, junto con las librerías disponibles para él, lo convierten en una herramienta aplicable en un amplio abanico de áreas, entre las que destacamos:
- Acústica, electromagnetismo, sistemas microelectromecánicos (MEMS), ingeniería de microondas, componentes de radiofrecuencia, dispositivos semiconductores, propagación de ondas.
- Reacciones químicas, difusión, dinámica de fluidos, fluidos en medios porosos, transferencia del calor, fenómenos de transporte.
- Mecánica de estructuras
- Física, geofísica, óptica, fotónica, mecánica cuántica.
- Sistemas de control.
- Modelado de componentes.
- Matemática aplicada.
CARACTERÍSTICAS
- Interfaz gráfica "amigable" e interactiva para todas las etapas del proceso de modelado.
- Ilimitadas prestaciones de multifísica.
- Formulación general para un modelado rápido y sencillo de sistemas arbitrarios de PDEs.
- Multifísica multidimensional para modelado simultáneo de sistemas en 1D, 2D y 3D.
- Incorpora herramientas CAD para modelado sólido en 1D, 2D y 3D.
- Permite importar y reparar la geometría de archivos CAD en formato DXF y IGES. En particular, permite la importación de archivos creados en AutoCAD y CATIA.
- Generación automática y adaptativa de mallas, con un control explícito e interactivo sobre su tamaño.
- Extensa biblioteca de modelos que documentan y muestran más de 80 ejemplos resueltos.
- Disponibles los "solvers" más novedosos; entre ellos destacan, resolvedores iterativos para problemas estacionales lineales y no lineales, dependientes del tiempo, y de valores propios.
- Postprocesado interactivo que permite visualizar cualquier función de la solución.
- Integración total con MATLAB y sus toolboxes.
Model Builder
Características y funcionalidad del constructor de modelos (Model Builder)
El software COMSOL Multiphysics® presenta Model Builder, que ayuda a pasar de la geometría a los resultados de la simulación en un flujo de trabajo fácil de seguir. Independientemente de la aplicación de ingeniería o los fenómenos físicos, la interfaz de usuario siempre tiene el mismo aspecto y Model Builder está ahí para guiar al usuario en la construcción del modelo, su resolución y el análisis de los resultados.

Modelado de geometría e interfaz con software CAD
|
Operaciones, Secuencias y Selecciones Las entidades geométricas, como los dominios de materiales y las superficies, se pueden agrupar en selecciones para su uso posterior en definiciones físicas, mallas y trazados. Además, se puede usar una secuencia de operaciones para crear una pieza de geometría paramétrica, incluidas sus selecciones, que luego se puede almacenar en una biblioteca de piezas para reutilizarla en varios modelos. Importación, reparación, anulación y operaciones virtuales Como alternativa a las capacidades de supresión y reparación del software COMSOL® (defeaturing), también se admiten las llamadas operaciones virtuales para eliminar el impacto de los artefactos en la malla, como astillas y caras pequeñas, que no aumentan la precisión de la simulación. A diferencia de la desestructuración, las operaciones virtuales no cambian la curvatura ni la fidelidad de la geometría, al tiempo que generan una malla más limpia. |
|
Interfaces y funciones predefinidas para el modelado basado en la física
El software COMSOL® contiene interfaces físicas predefinidas para modelar una amplia gama de fenómenos físicos, incluidos muchos acoplamientos multifísicos comunes. Cada interfaz de física proporciona configuraciones específicas dedicadas al campo científico o de ingeniería asociado. Tras la selección, el software sugiere los tipos de estudio disponibles, como resolvedores estacionarios o dependientes del tiempo. Una vez elegido, se implementa la discretización numérica adecuada del modelo matemático, la secuencia del resolvedor y la configuración de visualización y posprocesamiento. Todas las configuraciones son, por supuesto, editables para que el usuario las manipule.

Se modela un actuador térmico con COMSOL Multiphysics®. La rama Transferencia de calor se expande para mostrar todas sus interfaces físicas asociadas. En el ejemplo, se han instalado todos los productos complementarios, lo que da como resultado muchas interfaces físicas disponibles.
La plataforma COMSOL Multiphysics® está precargada con un gran conjunto de interfaces físicas centrales para campos como la mecánica de sólidos, la acústica, el flujo de fluidos, la transferencia de calor, el transporte de especies químicas y el electromagnetismo. Al expandir el paquete principal con módulos complementarios de la suite de productos COMSOL, se obtiene acceso a una gama de interfaces de usuario más especializadas con capacidades de modelado adaptadas a campos de ingeniería específicos.
Transparencia y flexibilidad a través del modelado basado en ecuaciones
Para ser realmente útil para la innovación y los estudios científicos y de ingeniería, un software debe permitir algo más que un entorno cableado. Debería ser posible proporcionar y personalizar sus propias definiciones de modelo basadas en ecuaciones matemáticas directamente en la interfaz de usuario. El software COMSOL Multiphysics® ofrece este nivel de flexibilidad con su intérprete de ecuaciones integrado que puede interpretar expresiones, ecuaciones y otras descripciones matemáticas sobre la marcha antes de generar el modelo numérico. Agregar y personalizar expresiones en las interfaces físicas permite acoplarlas libremente entre sí para simular fenómenos multifísicos.
Las ondas en la fibra óptica se han modelado utilizando la ecuación KdV. Las PDE y las ODE se pueden introducir en COMSOL Multiphysics® mediante el emparejamiento de coeficientes y expresiones matemáticas.
Las capacidades de personalización van aún más allá. Con Physics Builder, también pueden usarse las propias ecuaciones del usuario para crear nuevas interfaces de física para facilitar el acceso y la manipulación cuando desee incluirlas en modelos futuros o compartirlas con colegas.
Mallado automatizado y manual
Para discretizar y mallar su modelo, el software COMSOL Multiphysics® utiliza diferentes técnicas numéricas según el tipo de física o la combinación de física que esté estudiando. Los métodos de discretización predominantes se basan en elementos finitos. En consecuencia, el algoritmo de mallado de propósito general crea una malla con tipos de elementos apropiados para que coincida con los métodos numéricos asociados. Por ejemplo, el algoritmo predeterminado puede utilizar mallas tetraédricas libres o una combinación de mallas tetraédricas y de capa límite, con una combinación de tipos de elementos, para proporcionar resultados más rápidos y precisos.

La geometría de un modelo de llanta de rueda se ha mallado con una malla no estructurada automatizada.

La geometría de un modelo que representa parte de una placa de circuito con un chip montado a través de uniones esféricas de soldadura se ha mallado utilizando una secuencia de malla manual que combina mallas tetraédricas, triangulares y de barrido.
Secuencias de pasos de estudio, estudios de parámetros y optimización
Tipos de estudio o análisis
Cuando se selecciona una interfaz física, COMSOL Multiphysics® sugiere varios estudios diferentes (tipos de análisis). Por ejemplo, para análisis de mecánica sólida, el software sugiere estudios dependientes del tiempo, estacionarios o de frecuencia propia; para problemas de CFD, el software solo sugeriría estudios estacionarios y dependientes del tiempo. También se pueden seleccionar libremente otros tipos de estudio para cualquier análisis que realice. Las secuencias de pasos del estudio estructuran el proceso de solución para permitirle seleccionar las variables del modelo que desea resolver en cada paso del estudio. La solución de cualquiera de los pasos de estudio anteriores se puede utilizar como entrada para un paso de estudio posterior.

Se ha parametrizado un modelo. En COMSOL Multiphysics®, los modelos se pueden hacer paramétricos con relaciones algebraicas entre parámetros y variables. Los parámetros pueden representar dimensiones geométricas así como propiedades físicas.
Con el módulo de optimización, pueden realizarse estudios de optimización para la optimización de la topología, la optimización de la forma o las estimaciones de parámetros basadas en un modelo multifísico. COMSOL Multiphysics® ofrece métodos de optimización tanto sin gradientes como basados en gradientes. Para la estimación de parámetros, se encuentran disponibles formulaciones de mínimos cuadrados y formulaciones de problemas de optimización general. También están disponibles los estudios de sensibilidad integrados, en los que calculan la sensibilidad de una función objetivo con respecto a cualquier parámetro del modelo.
Métodos numéricos de vanguardia para soluciones precisas
El intérprete de ecuaciones en el software COMSOL Multiphysics ® ofrece el mejor combustible posible para el motor numérico: el sistema totalmente acoplado de PDE para estudios estacionarios (estables), dependientes del tiempo, de dominio de frecuencia y de frecuencia propia. El sistema de PDEs se discretiza usando el método de elementos finitos (FEM) para las variables espaciales ( x , y , z ). Para algunos tipos de problemas, el método de elementos de contorno (BEM) también se puede utilizar para discretizar el espacio. Para problemas dependientes del espacio y el tiempo, se utiliza el método de las líneas, donde el espacio se discretiza con FEM (o BEM), formando así un sistema de EDO. Estas ODE luego se resuelven utilizando métodos avanzados, incluidos métodos implícitos y explícitos para el paso del tiempo.
Los problemas dependientes del tiempo y estacionarios (estables) pueden ser no lineales y también formar sistemas de ecuaciones no lineales después de la discretización. El motor de COMSOL Multiphysics ® ofrece la matriz jacobiana totalmente acoplada, que es la brújula que apunta al resolvedor no lineal hacia la solución. Se utiliza un método de Newton amortiguado para resolver el sistema no lineal para problemas estacionarios o durante el paso de tiempo para problemas dependientes del tiempo. Luego, el método de Newton resuelve una secuencia de sistemas de ecuaciones lineales, utilizando la matriz jacobiana, para encontrar la solución al sistema no lineal.

En el nodo de estudio (Study), la funcionalidad informática del clúster se utiliza para distribuir una simulación del modelo de micromezclador en varios nodos de computación. Los resultados muestran la concentración de especies en el micromezclador a medida que viaja a través del mezclador.
Para problemas lineales (también resueltos en los pasos del resolvedor no lineal, ver arriba), el software COMSOL® proporciona resolvedores directos e iterativos. Los resolvedores directos se pueden usar para problemas de tamaño pequeño y mediano, mientras que los resolvedores iterativos se pueden usar para sistemas lineales más grandes. El software COMSOL ® proporciona una serie de resolvedores iterativos con preacondicionadores de última generación, como los preacondicionadores de redes múltiples. Estos preacondicionadores aportan robustez y rapidez en el proceso iterativo de solución.
Las diferentes interfaces físicas también pueden proporcionar a la configuración del resolvedor sugerencias sobre la mejor configuración predeterminada posible para una familia de problemas. Estos ajustes no están cableados; puede cambiar y configurar manualmente la configuración del resolvedor directamente debajo de cada nodo del resolvedor en la interfaz de usuario para ajustar el rendimiento para su problema específico. Cuando están disponibles, los resolvedores y otros algoritmos computacionalmente intensos se paralelizan por completo para hacer uso de la computación multinúcleo y de clúster. Los métodos de memoria compartida y distribuida están disponibles para resolvedores directos e iterativos, así como para grandes barridos paramétricos. Todos los pasos del proceso de solución pueden hacer uso de la computación paralela.
Herramientas de posprocesado para resultados de modelado listos para publicación
El usuario puede mostrar sus resultados al mundo. COMSOL Multiphysics® cuenta con potentes herramientas de visualización y posprocesado para que se puedan presentar resultados de una manera significativa y pulida. Pueden utilizarse las herramientas integradas o ampliar las visualizaciones con cantidades físicas derivadas introduciendo expresiones matemáticas en el software. Por lo tanto, puede visualizarse practicamente cualquier cantidad de interés relacionada con los resultados de su simulación en COMSOL Multiphysics®.
Capacidades de visualización
Las capacidades de visualización incluyen gráficos de superficie, corte, isosuperficie, plano de corte, flecha y líneas aerodinámicas, por nombrar solo algunos tipos de gráficos. Hay disponible una gama de herramientas de posprocesado numérico para la evaluación de expresiones, como integrales y derivadas. Puede calcularse los valores máximo, mínimo, promedio e integrado de cualquier cantidad o cantidades derivadas a lo largo de volúmenes, en superficies, a lo largo de bordes curvos y en puntos. También se han incluido herramientas de posprocesado específicas para ciertas áreas de la ingeniería y la ciencia en muchos de los módulos basados en la física.

El nivel de presión sonora en un silenciador de automóvil se ha visualizado en un gráfico de superficie (arriba) y la pérdida de transmisión en función de la frecuencia se ha trazado en un gráfico 1D (abajo).
Exportación de resultados y generación de informes con otro software
Puede exportar datos y procesarlos a través de herramientas de terceros. Los resultados numéricos se pueden exportar a archivos de texto en los formatos .txt, .dat y .csv, así como al formato VTK no estructurado. Con LiveLink™ for Excel®, los resultados se pueden exportar al formato de archivo del software de hoja de cálculo de Microsoft® Excel® (.xlsx). Las imágenes se pueden exportar a varios formatos de imagen comunes, así como al formato de archivo glTF™ para exportar escenas 3D. Las animaciones se pueden exportar en formato WebM y como GIF animado, tecnología Adobe® Flash® o archivos AVI. Los informes que resumen todo el proyecto de simulación se pueden exportar a HTML (.htm, .html), Microsoft® Word® formato de archivo (.doc) o formato de archivo de Microsoft® PowerPoint® (.pptx).
Application Builder
Características y funcionalidad del constructor de aplicaciones (Application Builder)
El software COMSOL Multiphysics® incluye Application Builder, que ayuda a crear aplicaciones de simulación personalizadas basadas en los modelos. Al implementar las aplicaciones, se puede compartir toda la potencia de la simulación con colegas de otros departamentos y clientes fuera de la organización.

Beneficios de las aplicaciones de simulación
|
Modelos matemáticos accesibles para todos Application Builder está incluido en la versión para Windows® de COMSOL Multiphysics® y se puede acceder a él desde el entorno COMSOL Desktop®. Si bien necesita Windows® para crear aplicaciones, también se pueden ejecutar en macOS y en el sistema operativo Linux®. Herramientas integrales de simulación para tareas específicas Application Builder en COMSOL Multiphysics® proporciona toda la funcionalidad necesaria para crear aplicaciones de simulación completas. Por ejemplo, se puede:
|
|
Características y funcionalidad de Application Builder
Application Builder incluye una variedad de herramientas para crear aplicaciones de simulación personalizadas.
El editor de formularios
El Editor de formularios permite diseñar una interfaz de usuario mediante el uso de capacidades de arrastrar y soltar para colocar widgets como campos de entrada, botones, controles deslizantes, perillas, casillas de verificación y botones de opción. No se requiere programación para esto, pero todo el proceso está dirigido por la interfaz de usuario. Si el modelo utiliza parámetros y variables, los vincula directamente a los campos de entrada en la aplicación. De esta forma, el usuario de una app puede editar directamente los valores de los parámetros y variables que afectan al modelo. Con un clic, se puede incluir un botón en la aplicación que ejecuta un nodo de estudio y, por lo tanto, inicia el solucionador. Con la misma rapidez, pueden incluirse gráficos y resultados numéricos. Las aplicaciones pueden tener varias ventanas de gráficos con gráficos 3D interactivos, así como gráficos 2D o 1D.

El Form Editor proporciona un conjunto de herramientas completo para crear interfaces de usuario de aplicaciones.
El editor de métodos
El Editor de métodos proporciona un entorno de programación que permite escribir código para acciones que no cubren las herramientas del constructor de modelos. Los métodos pueden, por ejemplo, ejecutar bucles, procesar entradas y salidas y enviar mensajes y alertas al usuario de la aplicación. El lenguaje de programación Java® se usa para escribir métodos COMSOL, lo que significa que toda la sintaxis Java® y bibliotecas Java® se pueden utilizar. Además, Application Builder tiene su propia biblioteca integrada de métodos para crear aplicaciones y modificar el objeto modelo. Application Builder incluye varias herramientas para generar código automáticamente. Estas herramientas incluyen la conversión de secuencias de comandos en métodos, la grabación de código y la finalización de código, lo que permite ponerse en marcha rápidamente con tareas de programación incluso si no se está familiarizado con la sintaxis. El código generado automáticamente muestra los nombres de las propiedades, los parámetros y las variables con información sobre herramientas que describe su significado, lo que minimiza la necesidad de consultar la documentación del producto.

Código de método para un método secante personalizado utilizado para la optimización de parámetros.
Probar y ejecutar aplicaciones con COMSOL Multiphysics®
Después de crear una aplicación con el software COMSOL Multiphysics®, puede probarse y ejecutarla desde COMSOL Desktop® utilizando los sistemas operativos Windows®, macOS y Linux®. Cuando se prueba una aplicación en COMSOL Multiphysics®®, se abre una ventana separada con la interfaz de usuario de la aplicación mientras se mantiene en ejecución el entorno de escritorio de Application Builder. Mientras se prueba una aplicación, pueden aplicarse cambios a formularios, métodos y el modelo incrustado y aparecerán en vivo.

Al hacer clic en el botón Aplicación de prueba en el Constructor de aplicaciones, se abrirá una instancia de la aplicación de simulación de reactores tubulares, mientras aún se ejecuta COMSOL Multiphysics.
También puede probarse la aplicación en un navegador web. Esta funcionalidad facilita probar la apariencia de la aplicación cuando se accede desde un navegador web conectado a una instalación de COMSOL Server™. Puede elegirse en cuál de los navegadores web instalados se desea que se inicie la aplicación. La aplicación se abrirá en una ventana del navegador separada con la interfaz de usuario de la aplicación mientras se mantiene el entorno de escritorio de Application Builder en ejecución.
Ejemplos de inspiración
Las bibliotecas de aplicaciones, disponibles tanto en COMSOL Multiphysics® como en COMSOL Server™, tienen muchos ejemplos para que el usuario los use y se inspire al crear sus propias aplicaciones. Las bibliotecas de aplicaciones incluyen más de 30 aplicaciones de ejemplo que se pueden ejecutar, inspeccionar, modificar o copiar contenidos en las propias aplicaciones del usuario. Algunas de estas aplicaciones funcionan como simulaciones listas para usar por derecho propio, mientras que otras son para demostrar ciertas funciones de Application Builder o con fines educativos en un entorno académico.

Las bibliotecas de aplicaciones contienen docenas de aplicaciones de simulación de ejemplo para abrir e inspeccionar, incluidas las cinco de COMSOL Multiphysics y otras específicas de los diversos módulos adicionales.
Cómo implementar sus aplicaciones de simulación
Después de construir y probar una aplicación de simulación COMSOL, el siguiente paso es compartirla con los usuarios finales: los equipos de diseño, departamentos de fabricación, operadores de procesos, laboratorios de prueba o clientes. Para hacerlo, se necesita COMSOL Compiler™ o COMSOL Server™.

Una aplicación de simulación corriendo en un portátil.
COMSOL Compiler™ es un complemento de COMSOL Multiphysics® que le permite crear aplicaciones independientes, que pueden ejecutarse en un ordenador de escritorio o portátil sin una licencia de COMSOL Multiphysics® o COMSOL Server™. COMSOL Server™ es una herramienta de gestión de aplicaciones con la que se pueden implementar aplicaciones de forma segura, ya sea a través de su red interna o en todo el mundo a través de la web.
Model Manager
Administración de modelos y simulaciones con Model Manager
Model Manager simplifica y agiliza el trabajo de modelado y simulación al proporcionar herramientas para administrar modelos y aplicaciones. Esto incluye la gestión de modelos y formas de colaborar y organizar de forma centralizada los modelos con control de versiones que realiza un seguimiento sistemático de los cambios y las actualizaciones de los modelos. Se puede acceder al Model Manager directamente desde la interfaz de usuario de COMSOL Multiphysics® y permite usar una base de datos local o conectarse a una base de datos de un servidor remoto.
Hay opciones para almacenar modelos y aplicaciones de manera eficiente, con solo datos relevantes de borradores y revisiones, así como datos auxiliares como CAD, malla y datos experimentales. La búsqueda de modelos y aplicaciones en Model Manager se realiza mediante etiquetas definidas por el usuario para organizar los archivos y la capacidad de buscar ciertas funciones o parámetros. Puede controlarse el acceso a los modelos con grupos de usuarios y permisos.
Características y funcionalidad del administrador de modelos (Model Manager)
El software COMSOL Multiphysics® El software COMSOL Multiphysics® incluye Model Manager, una herramienta para el almacenamiento eficiente de bases de datos y el control de versiones de modelos y archivos relacionados, como datos experimentales y archivos CAD. Model Manager está completamente integrado en la interfaz de usuario de COMSOL Multiphysics®. Proporciona funciones de organización y búsqueda avanzada, incluida la búsqueda de funciones dentro de un modelo, y una función de comparación que muestra las diferencias exactas entre dos versiones de un modelo. Los archivos del modelo se almacenan de manera eficiente en el sistema con un mínimo de redundancia. Además de tener acceso a las versiones del modelo a través de COMSOL Desktop®, el servidor Model Manager incluye una interfaz web para gestionar proyectos de modelado y simulación, incluida la administración de cuentas de usuario y la gestión de activos.

Beneficios de la gestión de modelado y simulación
Model Manager beneficia a individuos y organizaciones por igual con un espacio de trabajo estructurado para la colaboración entre colegas y equipos, e incluso con partes externas. Está incluido en el producto de la plataforma COMSOL Multiphysics®.
Características clave:
- Gestión de modelos y aplicaciones
- Permite a los usuarios organizar modelos y aplicaciones de forma centralizada
- Control de versiones
- Realizar un seguimiento de los cambios y las actualizaciones de los modelos de forma sistemática
- Almacenamiento eficiente
- Almacenar solo datos relevantes de borradores y revisiones de modelos
- Almacenar datos auxiliares: CAD, mallas, datos experimentales, etc.
- Buscar contenido del modelo
- Encuentrar rápidamente todos los modelos que tienen un conjunto particular de características o parámetros
- Etiquetar y organizar modelos
- Control de acceso
- Permitir que múltiples usuarios accedan a modelos y datos administrados
- Controlar de forma centralizada el acceso de los usuarios
- Conectarse a una base de datos local o remota
Model Manager viene con un conjunto de herramientas para abordar estos puntos, todo mientras permanece dentro del entorno de modelado COMSOL Desktop®.
Características y funcionalidad en el Administrador de modelos
Model Manager incluye una variedad de potentes herramientas para la gestión de modelos y simulaciones.
Bases de datos del administrador de modelos
Desde COMSOL Desktop®, puede crearse una nueva base de datos local en el propio ordenador del usuario para mantener organizado y realizar un seguimiento de los modelos y archivos de datos auxiliares. Alternativamente, el usuario y sus colegas pueden compartir modelos y archivos cargándolos en una base de datos del servidor a la que se accede a través de un servidor de Model Manager. La capacidad de usar una base de datos de Model Manager local se incluye con todas las licencias, excepto la licencia Classkit. Puede conectarse a un servidor de Model Manager con la red flotante o con licencias de usuario único. Con una licencia de red flotante, también se puede instalar y ejecutar un servidor central de Model Manager.

El usuario puede conectarse a múltiples bases de datos locales o remotas correspondientes a diferentes proyectos y equipos.
Control de versiones
Model Manager viene con herramientas de control de versiones estándar, como ver el historial de versiones de modelos y archivos de datos auxiliares, detectar automáticamente conflictos de versiones al guardar y comparar versiones entre sí. Puede, por ejemplo, abrirse una versión anterior para crear un modelo completamente nuevo con su propio historial de versiones separado, o ver todos los cambios realizados en un modelo de una versión a la siguiente.

El usuario puede guardar versiones de archivos de modelos con comentarios para ayudar a localizar una versión anterior más adelante.
Al trabajar en un modelo existente en una base de datos, puede crearse un borrador del modelo que esté controlado por versión por derecho propio, lo que permite experimentar con varias ideas de simulación sin contaminar el historial de versiones del modelo original. Una vez que se haya terminado su borrador, puede optarse por mantenerlo como una nueva versión del modelo original o descartarlo. También están disponibles herramientas de control de versiones más avanzadas, como bifurcación, fusión y reversión. La bifurcación permite trabajar en una colección completa de modelos y archivos de datos auxiliares de forma aislada, mientras que al mismo tiempo pospone la decisión de si vale la pena conservar o no sus cambios. La reversión le permite restaurar modelos y archivos de datos auxiliares que haya eliminado previamente, quizás por accidente.
Almacenamiento de datos eficiente
Una base de datos de Model Manager está hecha a medida para las necesidades de almacenamiento de un modelo integrado en COMSOL Multiphysics®. El Administrador de modelos se asegura de no almacenar nunca duplicados de datos de simulación al guardar múltiples versiones del mismo modelo. También puede eliminar datos creados, calculados y trazados que, en su lugar, pueden reproducirse del modelo según sea necesario. Esto puede reducir en gran medida el almacenamiento en disco, especialmente para simulaciones transitorias grandes o barridos paramétricos.

El usuario puede administrar datos de simulación, así como datos auxiliares, incluidos archivos CAD y archivos de datos experimentales.
Pueden administrarse fácilmente archivos de datos auxiliares, como archivos CAD o archivos de datos experimentales. En la ventana Datos auxiliares, se obtiene una descripción general de todos los datos auxiliares utilizados en un modelo y puede verse rápidamente en qué parte del modelo se utiliza un archivo de datos auxiliares. Se notificará automáticamente si hay un archivo de datos auxiliar disponible en una versión más reciente y se preguntará si se desea utilizar el archivo más reciente en la base de datos.
Potente funcionalidad de búsqueda
La sintaxis de búsqueda de Model Manager permite buscar profundamente en los modelos en función de sus propiedades, características, configuraciones y otros metadatos. Pueden, por ejemplo, realizarse consultas de búsqueda respondiendo:
- ¿Qué modelos utilizan un paso de estudio dependiente del tiempo?
- ¿Qué modelos tienen un parámetro de Longitud entre 5 cm y 15 cm?
- ¿Qué modelos fueron modificados por última vez por el usuario x?
Además, pueden buscarse etiquetas que se hayan utilizado para organizar los archivos de modelo.

El usuario puede buscar en las bases de datos según los nombres y valores de los parámetros, las características físicas, la dimensión del espacio, los tipos de estudio y las etiquetas.
Comparación de los contenidos del modelo
Siempre que se esté interesado en comparar dos archivos de modelo COMSOL Multiphysics® almacenados en una base de datos de Model Manager, o en su sistema de archivos, puede usarse la herramienta Comparar. Los resultados de la comparación muestran las diferencias entre los modelos y se muestran en una ventana de resultados de comparación separada.

La ventana Resultado de la comparación ofrece una lista detallada de las diferencias entre dos archivos de modelo.
Al comparar archivos de modelo, pueden identificarse y corregirse errores en el modelo actual, documentar y comprobar las diferencias entre dos versiones de un modelo en desarrollo y proporcionar las diferencias entre los dos archivos de modelo como un archivo XML para su posterior procesamiento.
VERSIONES
6.4
NOVEDADES
Novedades en el escritorio de COMSOL (COMSOL Desktop)
Ventana de chatbot
La ventana del Chatbot se ha ampliado con nuevas funcionalidades para la gestión del contexto y la compatibilidad con servicios de modelos de lenguaje de gran tamaño (LLM). En concreto, ahora el chatbot puede buscar directamente en la documentación de COMSOL y acceder a información adicional de la API, lo que mejora la precisión de las respuestas relacionadas con el modelado y el código API generado. También es posible adjuntar nodos del árbol del modelo, un modelo completo, archivos de texto e imágenes para proporcionar contexto adicional a las consultas. Además de OpenAI y Azure OpenAI, la ventana del chatbot ahora admite proveedores compatibles con la API de OpenAI, como DeepSeek™ , Google Gemini™ y soluciones autohospedadas. También se admiten los modelos más recientes de OpenAI, como GPT-5™.
La ventana Chatbot está desponible en la versión Windows® del software.

La ventana del chatbot proporciona orientación sobre fugas en juntas después de que se adjuntara un modelo completo como contexto.
Filtrado de búsqueda en preferencias y resaltado de resultados
La ventana de Preferences ahora incluye filtros de búsqueda, lo que facilita la localización de ajustes específicos.
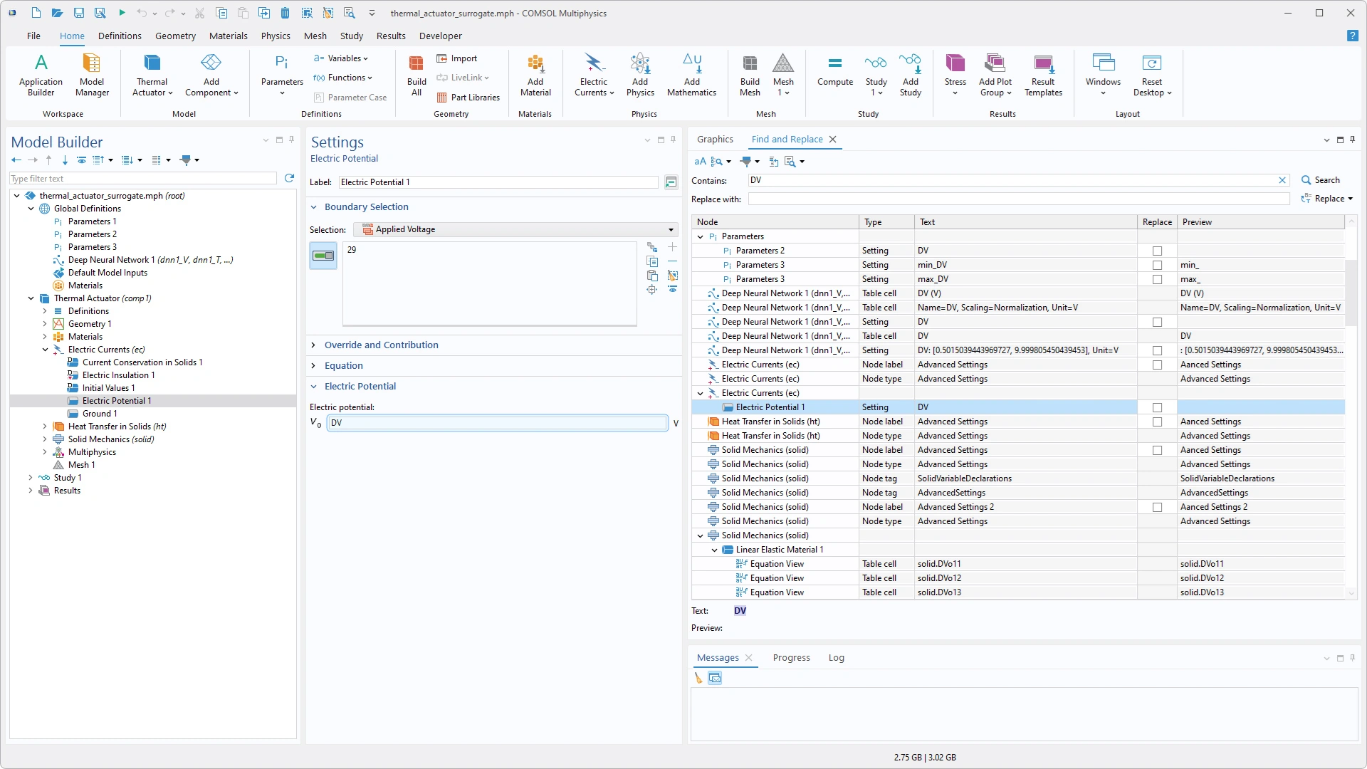
Al utilizar la herramienta Find and Replace, ahora es más fácil seguir los resultados de la búsqueda. Al hacer doble clic en el resultado o seleccionar Go to node y, a continuación, seleccionar el nodo correspondiente en el árbol del modelo, se muestra la configuración específica en la ventana Settings y, en Windows® se resalta brevemente.

Si se utiliza la opción Go to Node o se hace doble clic en el resultado de búsqueda del parámetro DV en la ventana Find and Relace, la configuración correspondiente se resaltará en la ventana Settings.
Mejoras en el acoplamiento de ventanas
En Windows® las nuevas funciones de acoplamiento agilizan la navegación entre ventanas y la gestión de la disposición. Ahora es posible cerrar ventanas y editores haciendo clic en la rueda del ratón, y al pulsar Ctrl+Tab se abre un selector de ventanas para traer una al frente rápidamente. En el Application Builder, los editores también se pueden anclar para que permanezcan visibles entre las pestañas y sean fácilmente accesibles.

El selector de ventanas muestra todas las ventanas abiertas en un escritorio.

El selector de ventanas permite traer rápidamente al frente la ventana o pestaña del editor seleccionada.
Adiciones a la generación de código
Se han introducido dos nuevas utilidades para generar código que se puede usar en métodos y en la ventana Java Shell. En primer lugar, el menú Copy as Code to Clipboard incluye una nueva opción llamada Set All Displayed Settings, que genera código para cada ajuste que se muestra actualmente en la ventana de Settings del nodo seleccionado. El comando anterior, Set All, ahora se llama Set All Modified Settings.
La segunda nueva utilidad es un botón Record Code, que se ha añadido a la ventana Java Shell para grabar código y enviarlo directamente a la ventana Java Shell a medida que se realiza el trabajo, sin necesidad de crear un método.
DeepSeek es una marca comercial de Delson Group Inc. Google Gemini es una marca comercial de Google LLC. GPT-5 es una marca comercial de OpenAI OpCo, LLC. Microsoft y Windows son marcas comerciales del grupo de empresas Microsoft.
Novedades en el generador de aplicaciones (Application Builder)
Application Builder en su versión 6.4 introduce soporte para múltiples nodos de declaración del mismo tipo, nuevas funcionalidades de generación de código y opciones ampliadas de acceso a datos.
Múltiples nodos de declaración
Ahora es posible añadir múltiples nodos de declaración para los tipos de primitiva: String, Boolean, Integer y Double, y sus versiones de array y array 2D. Esta funcionalida facilita la estructuración y organización de apps al agrupar juntas variables relaciones, de forma similar a como se utilizan los grupos de parámetros en el Model Builder. A cada grupo se le puede asignar un nombre descriptivo y acceder a él por separado mediante la API de COMSOL para su uso con Java, lo que proporciona una forma más clara y flexible de gestionar las variables.
Adiciones a la generación de código
Se han introducido dos nuevas utilidades para generar código que se puede usar en métodos y en la ventana Java Shell. En primer lugar, el menú Copy as Code to Clipboard incluye una nueva opción llamada Set All Displayed Settings, que genera código para cada ajuste que se muestra actualmente en la ventana de configuración (Settings) del nodo seleccionado. El comando anterior, Set All, ahora se llama Set All Modified Settings.
La segunda nueva utilidad es un botón Record Code, que se ha añadido a la ventana de Java Shell para grabar código y enviarlo directamente a la ventana de Java Shell a medida que se realiza el trabajo, sin necesidad de crear un método.
Adiciones de acceso a datos
Ahorra está disponible el acceso a datos para más nodos de nivel superior de Model Builder, incluidos Geometry, Mesh, Study y Results, lo que permite utilizar su configuración directamente como fuentes para objetos de formulario en Application Builder, sin necesidad de escribir código de método.

Habilitar la casilla de verificación de acceso a datos para la configuración de tamaño de elemento en un nodo de malla permite controlar esta configuración directamente desde un cuadro combinado en la aplicación, sin escribir ningún código.
Mejoras generales diversas
- Se ha mejorado el rendimiento de Application Builder al trabajar con aplicaciones grandes, como aquellas con muchos formularios, subventanas, métodos o clases de utilidad.
- Los botones, incluidos los botones de alternancia, ahora pueden usar imágenes como iconos y mostrarlas en su tamaño original, lo que facilita la creación de botones grandes basados en imágenes.
- Ahora se pueden cambiar los colores de fondo y los iconos de los objetos de formularios gráficos mientras se está ejecutando una aplicación.
- Una nueva opción Show in Data Viewer permite saltar directamente desde una salida evaluada en la ventana de la consola Java Shell a la variable correspondiente en la ventana del visor de datos Data Viewer.
- La ventana Data Viewer ahora incluye una barra de herramientas con opciones para expandir o contraer ramas, activar o desactivar el modo de precisión completa para valores numéricos y editar nodos.
- La salida escrita System.out o System.err enviada ahora a la ventana de registro de depuración facilita la depuración mediante código Java estándar.
- Dos nuevas writeFile() sobrecargas permiten guardar una matriz de cadenas con un delimitador especificado por el usuario.
- Ahora se puede copiar el contenido de la ventana de Errores y Advertencias de Métodos , lo cual resulta útil al usar herramientas de IA externas.
Nuevos modelos tutoriales
|
Porous Material Characterization from Impedance Tube Measurement |
PCB to Material Data Add-In* |
Novedades en los modelos subrogados
Esta versión introduce capacidades mejoradas para los modelos subrogados, incluyendo la posibilidad de exportar funciones de redes neuronales profundas (DNN) entrenadas, así como compatibilidad con computación por lotes y en clúster.
Exportación de DNN
En esta versión, COMSOL Multiphysics® introduce la compatibilidad con la exportación de redes neuronales profundas (DNN) entrenadas al formato abierto ONNX. Esta actualización permite el uso de DNN en MATLAB® y Simulink®, así como en otras herramientas externas, lo que facilita la integración fluida de las DNN entrenadas con COMSOL Multiphysics en flujos de trabajo externos y diversos entornos de aprendizaje automático.

La función Export se utiliza para exportar la función DNN en formato ONNX.
Compatibilidad con lotes y clústeres para la generación de datos de entrenamiento de modelos sustitutos
El procesamiento por lotes y en clúster ahora es compatible con el estudio Surrogate Model Training, lo que permite un cálculo paralelo eficiente para grandes conjuntos de datos de entrenamiento. Al usar el paso de estudio Batch con el entrenamiento de modelos sustitutos, es posible distribuir automáticamente múltiples simulaciones entre los núcleos disponibles. Al usar el paso de estudio Cluster Computing con un estudio Surrogate Model Training, estas tareas se pueden ejecutar simultáneamente en un clúster, lo que reduce significativamente el tiempo total de cálculo para la generación de datos. Esta mejora permite ejecutar múltiples simulaciones en paralelo manteniendo un control total sobre el almacenamiento de resultados y la sincronización de datos.

Un estudio Surrogate Model Training se combina con el paso de estudio de computación en clúster, Cluster Computing, para distribuir las ejecuciones de simulación en un clúster y sincronizar automáticamente los datos de entrenamiento generados.
Nuevos modelos tutoriales
|
Microstrip Patch Antenna Surrogate |
Modeling Space-Dependent Plasmas with Deep Neural Network Surrogate Models |
MATLAB y Simulink son marcas registradas de The MathWorks, Inc.
Novedades en el administador de modelos (Model Manager)
La nueva versión 6.4 introduce nuevas funciones de gestión de archivos, acceso mediante navegador y flujo de trabajo en el servidor Model Manager, además de compatibilidad con estudios por lotes y en clúster.
Subir y descargar archivos MPH
Con la versión 6.4, es posible guardar modelos en una base de datos cargando archivos MPH a través de la interfaz web del servidor del Administrador de modelos. Cualquier modelo creado en COMSOL Multiphysics® versión 5.3 o posterior se puede guardar de esta manera. La carga de un modelo no genera ninguna licencia de producto.
Los modelos también se pueden descargar como archivos MPH a través de la interfaz web; opcionalmente, se pueden excluir los datos generados, calculados y graficados para minimizar el tamaño del archivo y el tiempo de descarga. Los archivos cargados y descargados conservan su formato original guardado en COMSOL Multiphysics®, lo que permite archivar archivos creados en versiones anteriores de COMSOL Multiphysics® y abrirlos en esas mismas versiones en el futuro.
Abrir modelo en COMSOL Multiphysics® desde el navegador web
Ahora es posible abrir un modelo directamente en COMSOL Multiphysics® haciendo clic en el nuevo botón Open in COMSOL Desktop en la interfaz web del servidor del Model Manager. Se puede elegir si se desea abrir un modelo en una sesión de COMSOL Multiphysics® ya en ejecución, si está disponible, o iniciar una nueva sesión. Para abrir un modelo, se requiere tener instalada la versión 6.4 de COMSOL Multiphysics® en el equipo cliente y solo es compatible con equipos cliente con sistema operativo Windows®.
Explorar el contenido del modelo desde el navegador web
Ahora es posible visualizar el árbol del modelo en su página correspondiente. Esto permite revisar rápidamente la configuración del modelo explorando sus componentes, física, estudios, resultados y otros nodos sin necesidad de abrirlo previamente en COMSOL Multiphysics®. Los productos complementarios necesarios para construir el modelo se muestran en el nuevo campo Product requirements de la misma página.
Utilizar flujos de trabajo para configurar procesos organizativos
Se ha añadido un nuevo sistema de gestión de flujos de trabajo a la interfaz web del servidor Model Manager. Este sistema permite a los administradores configurar procesos organizativos y otras reglas de negocio mediante la adición de flujos de trabajo a los activos. Esto incluye, por ejemplo, definir las distintas fases de un proceso interno, los grupos de personas implicados en cada fase y cómo se produce la transición entre ellas.
Apoyo al estudio para lotes y grupos
En COMSOL Multiphysics® versión 6.4, los estudios por lotes y por clústeres se pueden configurar para usar modelos y datos almacenados en una base de datos de Model Manager mediante sus ventanas de Configuración en COMSOL Desktop®. Esto permite almacenar fácilmente la salida de los lotes en la misma base de datos de Model Manager que se usa para el control de versiones de los modelos. La base de datos puede ser local o una base de datos de servidor a la que se accede a través de un servidor de Model Manager.
Compatibilidad de versiones
Las bases de datos locales pueden compartirse entre las versiones 6.0 a 6.4 de COMSOL Multiphysics®, ya que el formato de la base de datos está diseñado para ser compatible tanto con versiones anteriores como posteriores. Sin embargo, los modelos guardados en una base de datos desde una versión específica de COMSOL Multiphysics® solo se pueden abrir en esa versión y en versiones posteriores.
COMSOL Multiphysics® versión 6.4 también admite conexiones con las versiones 6.0 a 6.4 del servidor Model Manager, aunque algunas de las nuevas funciones de Model Manager se desactivan en COMSOL Desktop® al conectarse a una versión anterior del servidor. Esto incluye, por ejemplo, las opciones de filtro y ordenación añadidas a la herramienta de búsqueda de Model Manager y las operaciones de mantenimiento de modelos y archivos de datos; consulte las notas de la versión 6.1 a 6.4 para obtener más información.
La versión 6.4 del servidor Model Manager acepta conexiones de COMSOL Multiphysics® versiones 6.0–6.4.
Microsoft y Windows son marcas comerciales del grupo de empresas Microsoft.
Novedades en la geometría
La versión 6.4 introduce la capacidad de crear cajas, esferas y cilindros delimitadores; operaciones booleanas más rápidas; y un rendimiento mejorado en la limpieza de geometría.
Creación de geometría delimitadora
Al crear un volumen de fluido alrededor de una geometría o al simplificarla reemplazando una parte muy detallada por una forma genérica, ahora es posible crear un volumen delimitador, una esfera o un cilindro utilizando las primitivas Block, Sphere, Cylinder, Rectangle y Circle. Se puede personalizar el tamaño del margen entre la geometría y el volumen delimitador, la esfera o el cilindro. También es fácil crear parámetros para el tamaño, la posición, etc., de estas primitivas, que se pueden usar al configurar la física. Además, esta funcionalidad permite añadir fácilmente dominios de capas perfectamente adaptadas (PML) y de elementos infinitos para su uso en simulaciones con límites abiertos. Esta funcionalidad se puede ver en los tutoriales PCB Import Tutorial Series y Creating Modeling Domains Around a CAD Geometry.

Una pelota que rebota creada alrededor de una antena de bocina de doble cresta.
Mejoras en la limpieza de la geometría
Se ha mejorado el análisis geométrico de la función de limpieza de geometría para detectar con mayor fiabilidad pequeños detalles geométricos y ofrecer un mejor rendimiento en geometrías con muchos detalles. Los pequeños detalles de la geometría, como huecos, dominios delgados, regiones de caras estrechas, caras pequeñas, fragmentos y aristas cortas, se detectan y eliminan automáticamente para generar una malla de alta calidad para la simulación

La función de limpieza geométrica Geometry Cleanup detecta huecos, caras estrechas y bordes cortos en un conjunto de controlador de altavoz.
Rendimiento mejorado
Las operaciones booleanas en 3D que involucran muchas intersecciones de caras ahora se pueden realizar varias veces más rápido gracias a la compatibilidad mejorada con núcleos múltiples del núcleo de geometría de COMSOL.

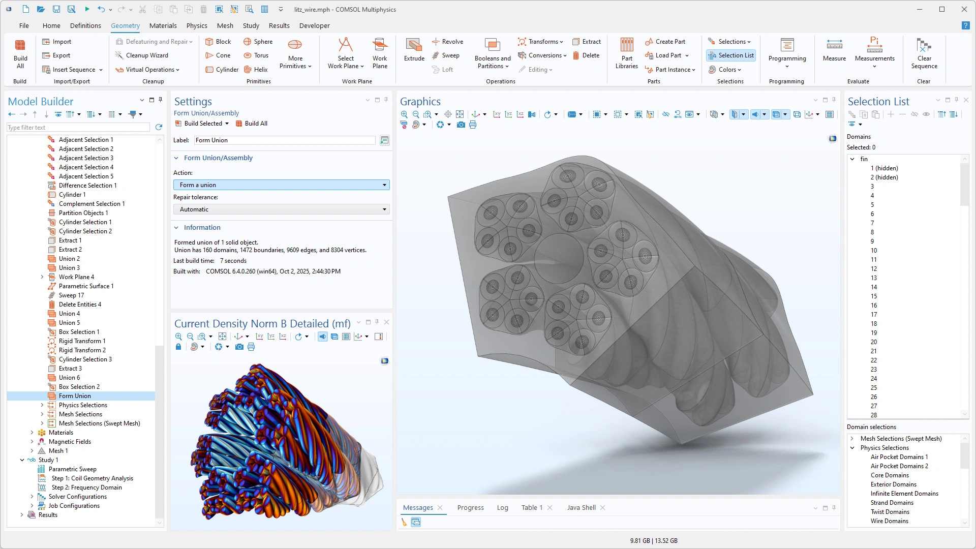
La creación de la geometría de un cable Litz ahora es mucho más rápida gracias a la mejora en la velocidad de las operaciones booleanas.
La generación de pares límite para objetos extruidos apilados es ahora considerablemente más rápida al usar el método de finalización de ensamblaje Form. Esta mejora resulta especialmente útil para PCB multicapa y dispositivos MEMS, pero es aplicable a cualquier geometría que contenga objetos extruidos apilados en el eje z.

La detección acelerada de pares agiliza la finalización de las geometrías ECAD.
Reducción de la geometría con respecto a los planos de simetría
Ahora es posible reducir automáticamente la geometría con respecto a los planos de simetría. Al seleccionar la opción correspondiente en la ventana Settings del nodo Geometry, se elimina la geometría de un lado de los planos de simetría seleccionados. Anteriormente, este tipo de reducción por simetría se lograba restando manualmente un bloque Block mediante operaciones booleanas.

Eliminación automática de la geometría en un lado del plano de simetría.
Mejoras en las selecciones
La función Adjacent Selection bajo Geometry y las funciones de Selección Adjacent y Explicit bajo Definitions incluyen nuevas opciones. En la imagen inferior, los límites de un tornillo son adyacentes a una cavidad en el dominio del tubo y se pueden seleccionar mediante la nueva opción Adjacent to inside. Además, la nueva opción Adjacent to outside permite seleccionar automáticamente los límites exteriores de los dominios.

Seleccionar automáticamente los límites del tornillo como los límites adyacentes a la cavidad dentro del dominio del tubo.
Novedades en la malla
6.4 introduce la capacidad de crear mallas de barrido mediante el método hexadecimal dominante, una nueva función para estudios de verificación de resultados de optimización y para editar mallas importadas, así como la visualización de más información y estadísticas de construcción para cada operación de mallado.
Nueva funcionalidad para la generación de mallas estructuradas
Ahora se garantiza una alta calidad de los elementos incluso en los casos más complejos con el nuevo método de predominio hexagonal, el nuevo método predeterminado para el mallado por barrido. Al crear una malla con predominio de cuadriláteros en las caras de origen, se insertan triángulos para facilitar la transición del tamaño de los elementos, lo que da como resultado elementos prismáticos en la malla de barrido.

Una malla con predominio de hexágonos donde los prismas se han coloreado de azul.
La operación de barrido ahora puede generar automáticamente una malla en dominios que contienen un escalón o saliente gracias a la compatibilidad añadida con caras de origen desconectadas. En versiones anteriores, este tipo de dominios requerían partición manual.

Un dominio con tres caras fuente desconectadas (magenta), donde una malla se barre sobre la cara de destino (amarilla).
Geometrías basadas en mallas
La configuración de estudios de verificación tras la optimización topológica, así como la edición y reparación de mallas importadas, ahora es más eficiente con el nuevo nodo Mesh-Based Geometry. Este nodo se puede crear directamente a partir de conjuntos de datos de resultados o añadir manualmente a las mallas importadas. Para geometrías basadas en malla y mallas importadas, se han añadido varias operaciones de selección nuevas: Ball Selection, Box Selection, Cylinder Selection, Union Selection, Intersection Selection, Difference Selection, y Complement Selection.

Geometría basada en malla de una estructura porosa microscópica con selecciones.
Información de la malla
La ventana Settings para todas las operaciones de mallado ahora incluye estadísticas e información sobre los elementos de la malla. Por ejemplo, al generar una malla controlada por la física, esta sección muestra el número de elementos, la calidad mínima y la calidad promedio para cada tipo de elemento generado.

La sección Information de la configuración para todas las operaciones de malla ahora incluye información sobre los elementos generados, importados o modificados.
Nuevos modelos tutoriales
|
STL Import Tutorial Series |
Analyzing Porous Structures on the Microscopic Scale |
Novedades en estudios y resolvedores
6.4 introduce nuevas capacidades de resolución para lograr mejoras de rendimiento significativas. Entre las novedades más destacadas se incluyen un resolvedor directo disperso basado en GPU y compatibilidad con múltiples GPU para acústica de presión con resolución temporal explícita. La nueva funcionalidad para dinámica estructural explícita permite un análisis estructural no lineal más rápido y robusto, gracias a diversas mejoras en los resolvedores de integración temporal explícita. Además, los estudios de autofrecuencias ahora admiten el seguimiento de modos, lo que permite la identificación y continuación automáticas de los modos propios a medida que varían los parámetros del modelo.
Resolvedor GPU directo
El resolvedor directo de datos dispersos NVIDIA CUDA® (cuDSS) ya está disponible y ofrece mejoras de velocidad sustanciales en una amplia gama de aplicaciones. Al aprovechar un sistema híbrido de CPU y GPU, cuDSS puede reducir significativamente los tiempos de cálculo en comparación con los resolvedores de datos dispersos tradicionales basados en CPU.
El resolvedor se integra perfectamente con el marco de trabajo existente y puede utilizarse de forma independiente, como parte de un preacondicionador o durante análisis no lineales e implícitos dependientes del tiempo. cuDSS también admite el uso de múltiples GPU en la misma máquina, lo que mejora aún más el rendimiento en simulaciones a gran escala.

Impedancia de transferencia acústica de un perforado con 1,75 millones de grados de libertad (GDL). Se muestra la velocidad de las partículas acústicas a 500 Hz. Al resolverse con MUMPS en una CPU Intel® Core™ i9-10920X, el cálculo se completa en 191 segundos. En cambio, al usar cuDSS en una GPU NVIDIA® H100, el tiempo de solución se reduce a 30 segundos.
Compatibilidad con múltiples GPU para acústica de presión, tiempo explícito
La formulación para GPU acelerada por CUDA-X para la interfaz Pressure Acoustics, Time Explicit ahora puede ejecutarse en múltiples GPU, ya sea en la misma máquina o en un clúster de GPU (varias GPU en múltiples nodos). De igual forma, la formulación acelerada para CPU puede ejecutarse en un clúster de CPU. Estas mejoras reducen significativamente el tiempo de cálculo y permiten la simulación de modelos de mayor tamaño.
Extensiones al paso de tiempo explícito
Se encuentra disponible un nuevo método Verlet que proporciona una forma eficiente de integrar explícitamente en el tiempo sistemas de segundo orden. Ofrece buena estabilidad numérica y conserva la energía al mantener la simetría en la integración temporal, lo que significa que es reversible en el tiempo. Esta propiedad lo hace especialmente adecuado para la dinámica transitoria en las nuevas interfaces Solid Mechanics, Explicit Dynamics y Truss, Explicit Dynamics, donde también es la opción de resolución predeterminada.

Objetos que caen en una caja bajo la influencia de la gravedad. Se utiliza el nuevo método de integración temporal de Verlet para sistemas de segundo orden, que permite un paso de tiempo mayor.
Agrupación masiva
Ahora se puede utilizar una aproximación de matriz de masa diagonal, fácil de invertir, en aplicaciones de dinámica estructural explícita. Este enfoque permite que los métodos de integración temporal explícitos avancen con mayor eficacia en modelos de gran tamaño, proporcionando simulaciones transitorias más rápidas y reduciendo considerablemente el coste computacional.

Simulación de las deformaciones plásticas en un teléfono durante una prueba de caída utilizando la nueva interfaz de Mecánica de Sólidos y Dinámica Explícita. La matriz de masa concentrada es diagonal, lo que permite una rápida integración temporal explícita.
Manejo de restricciones más rápido
Las mejoras en el manejo de restricciones permiten simulaciones más rápidas y robustas que involucran contacto, deformación plástica y otros efectos no lineales.

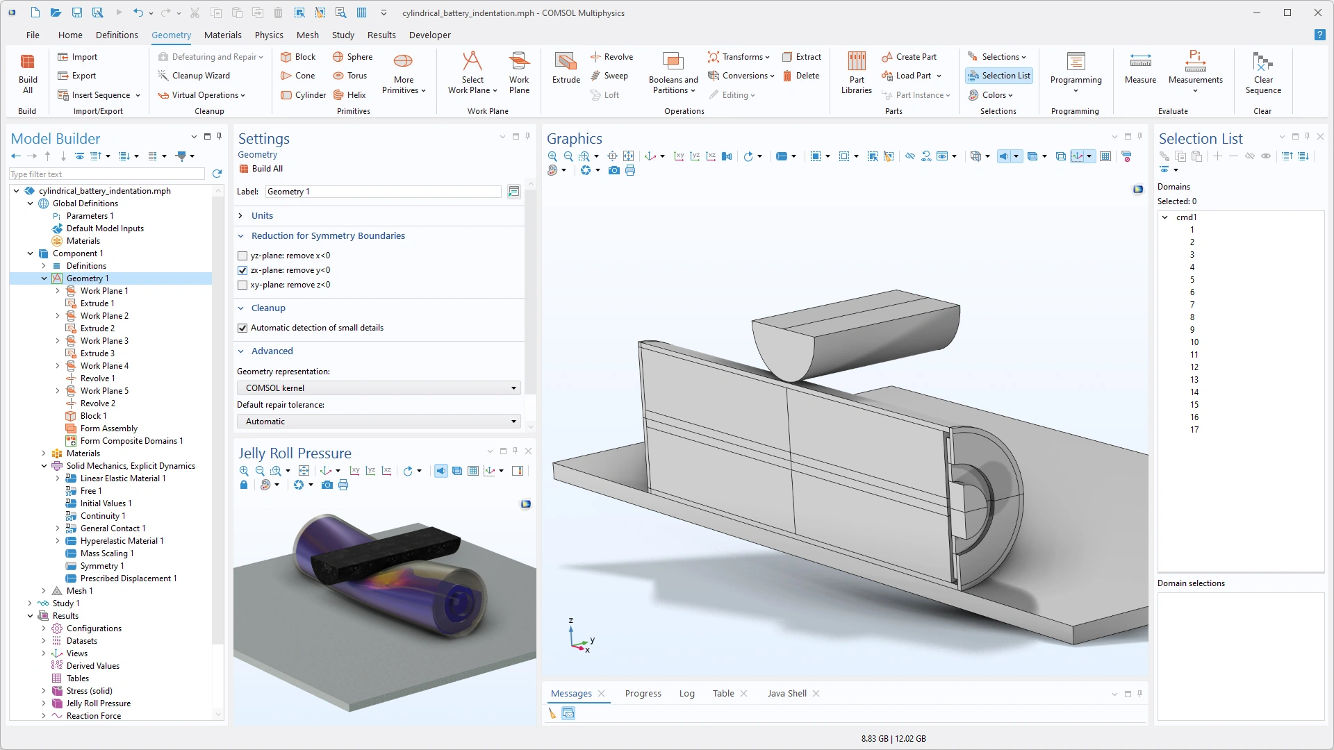
Presión en el interior de una celda cilíndrica de batería sometida a una prueba de indentación. Las mejoras en el manejo explícito de restricciones permiten resolver rápidamente estas simulaciones en un ordenador de escritorio estándar.
Modo de seguimiento
Ahora es posible realizar un seguimiento de los modos propios a medida que evolucionan durante un barrido paramétrico. Esta funcionalidad ayuda a mantener una identificación de modos consistente en estudios de autovalores donde los modos dependen de parámetros variables.

Evolución en frecuencia de doce modos propios de un silenciador con paredes elásticas. La función de seguimiento de modos permite comprender mejor las propiedades dispersivas del sistema, haciendo posible no solo calcular los modos que se propagan a través de la sección transversal, sino también seguir la evolución de cada modo con la frecuencia.
Intel, el logotipo de Intel e Intel Core son marcas comerciales de Intel Corporation o sus filiales. NVIDIA y CUDA son marcas comerciales y/o marcas registradas de NVIDIA Corporation en EE. UU. y/u otros países.
Novedades en los resultados y la visualización
6.4 introduce varias mejoras en los resultados y la visualización, incluyendo transparencia basada en expresiones, creación más eficiente de matrices de gráficos y diversas mejoras en las líneas de flujo.
Transparencia definida por una expresión
La subfuncionalidad Transparency ahora permite definir la transparencia mediante una expresión, de forma similar a la opción Color Expression. Esta funcionalidad proporciona control sobre la transparencia a partir de cantidades, parámetros o funciones del modelo, lo que posibilita efectos visuales avanzados como el desvanecimiento, la umbralización y la visualización multivariante. Por ejemplo, es posible colorear según la temperatura y variar la transparencia según la tensión o la concentración, revelar regiones interiores sin necesidad de cortar y crear materiales translúcidos más realistas. La transparencia basada en expresiones funciona con la mayoría de los tipos de gráficos 3D, así como con gráficos 2D al utilizar una expresión de altura Height Expression.

Al ajustar la transparencia para que corresponda a la magnitud de la velocidad, se resalta la zona de recirculación en este modelo de flujo de fluido alrededor de una chimenea de fábrica.
Matriz de soluciones
La nueva subfuncionalidad Solution Array permite visualizar en paralelo múltiples estados de la solución, como diferentes tiempos, modos propios o valores de parámetros, dentro de un mismo grupo de gráficos. Replica automáticamente un gráfico para cada estado seleccionado, lo que facilita la comparación de la evolución temporal, las formas modales o las variaciones de parámetros sin necesidad de volver a graficar. La disposición y el estilo se comparten entre los mosaicos, lo que garantiza escalas de color y puntos de vista coherentes para realizar comparaciones visualmente consistentes y reproducibles.

Los seis primeros modos propios en un análisis de frecuencia propia de un soporte.
Mejoras en líneas de corriente o Streamlines
Ahora se puede utilizar una distribución de puntos con control de magnitud para líneas de corriente que parten de límites seleccionados. Esto permite obtener más líneas de corriente que muestren las partes cualitativamente interesantes del flujo que si se utiliza una distribución de puntos uniforme. Además, se ha añadido la integración de Runge-Kutta de cuarto orden, con una opción de longitud de paso adaptativa, lo que permite obtener líneas de corriente más precisas.
Las líneas de corriente 3D ahora se representan de forma que proporcionan una percepción de profundidad, lo que mejora la visualización cuando muchas líneas de corriente se agrupan estrechamente. Esta misma técnica de representación se utiliza también para los gráficos de trayectorias de puntos y rayos.

Distribución del punto de partida controlada por magnitud en un modelo electroquímico.
Mejoras en el mapa ambiental
Se ha flexibilizado la funcionalidad del mapa ambiental. Esta funcionalidad mejorada permite visualizar mejor los materiales brillantes y sirve como fondo para gráficos o geometrías. Las principales actualizaciones incluyen:
- Compatibilidad con mapas cielo-tierra definidos por cuatro colores: dos para el cielo y dos para el suelo.
- Compatibilidad con mapas definidos por el usuario creados a partir de una imagen equirectangular o un mapa cúbico.
- Se han añadido cinco nuevos mapas de entorno predefinidos: cuatro basados en imágenes y un mapa cielo-tierra.

Mapa cielo-tierra utilizado como fondo en el modelo de simulación de diafonía de antena en el fuselaje de un avión.
6.3
NOVEDADES
Novedades en el escritorio de COMSOL (COMSOL Desktop)
La versión 6.3 presenta una apariencia actualizada de la interfaz de usuario para Windows®, una nueva ventana Data Viewer para realizar modificaciones rápidas de parámetros y capacidades de búsqueda y filtrado mejoradas.
Nueva apariencia de la interfaz de usuario para Windows®
La interfaz de usuario de COMSOL Multiphysics® para Windows® se ha actualizado con una nueva apariencia y una cinta mejorada que se adapta perfectamente al tamaño de la ventana de COMSOL. Además, ahora hay disponibles KeyTips (atajos de teclado habilitados con Alt) para todos los botones de la cinta, lo que facilita la navegación por la interfaz de usuario con un teclado.

La nueva apariencia de la interfaz de usuario de COMSOL Multiphysics® y cinta actualizada para Windows®.

La apariencia de la pestaña de la cinta de Inicio se muestra en un ancho de ventana reducido.

Se muestran sugerencias de teclas para la pestaña de la cinta Inicio, que se muestran al presionar la tecla Alt seguida de la tecla H.
Nueva ventana de visor de datos Data Viewer
La nueva ventana Data Viewer ofrece la posibilidad de inspeccionar y editar los valores de los parámetros y las declaraciones. La ventana permanece visible y accesible sin importar dónde navegue dentro de la interfaz de usuario. Se puede acceder a ella mediante el botón Windows en la cinta de opciones.

La ventana Date Viewer que se utiliza con el modelo Helical Static Mixer.
Mejoras en las búsqueda y el filtrado
La búsqueda y el filtrado dentro de la interfaz de usuario se han mejorado de las siguientes maneras:
- Ahora es posible filtrar los archivos recientes y varias de las listas desplegables más largas, lo que facilita la búsqueda rápida de los elementos necesarios.
- Algunas listas desplegables se han estructurado en árboles para facilitar la navegación.
- Se ha añadido la búsqueda a medida que escribe en varios lugares, como en la ventana Add Physics.

La lista Recent que se está buscando y filtrando.

Selecciones que se buscan en el modelo de tutorial Thermoelectric Cooler. Las selecciones se muestran en un árbol.

La búsqueda mientras escribe se utiliza directamente en la ventana Settings al seleccionar tablas de colores.
Nuevos temas de colores para gráficos
El tema de Graphics color predeterminado para las selecciones ahora incluye colores más claros diseñados para complementar los efectos de sombra en la ventana Graphics, lo que mejora la visualización del modelo. Estos colores se aplican al seleccionar elementos como los límites de entrada y salida y ayudan a mejorar la claridad de la representación de la geometría. Además, está disponible un nuevo tema RYBDark, inspirado en el modelo de color rojo-amarillo-azul (RYB), para el tema Dark. Los temas de color clásicos de las versiones anteriores siguen estando disponibles como Classic y ClassicDark.
Las opciones de tema de Graphics color ahora son más accesibles y se pueden cambiar directamente desde el menú Colors en la barra de herramientas de la ventana Graphics. Al igual que en versiones anteriores, aún se pueden modificar los temas de color desde las ventanas Preferences y Settings del nodo raíz del modelo. Además, para macOS y Linux®, el color ahora se muestra directamente en la lista al seleccionar desde el tema actual, una característica que anteriormente era exclusiva de Windows®.

El nuevo tema de Graphics color predeterminado que se utiliza para colorear las selecciones en un modelo de tutorial de ensamblaje de barras colectoras.
Filtrar entidades no aplicables en las selecciones
En algunos casos, las selecciones pueden incluir entidades no aplicables, como cuando una condición de límite se reemplaza por otra condición o cuando una condición destinada a límites exteriores se aplica a límites interiores. Estas entidades no aplicables ahora se pueden filtrar y resaltar de inmediato, lo que facilita la identificación y el trabajo solo con las selecciones relevantes.

Con la opción Only Show Applicable habilitada, el cuadro de lista de selección contiene un solo elemento para todas las entidades no aplicables. Una vez seleccionadas, las entidades correspondientes se resaltan en rojo en la ventana Graphics.
Controlar todos los componentes en los pasos del estudio
En la sección Physics and Variables Selection de un paso de estudio, la opción Solve ahora tiene la capacidad de controlar todo el contenido de cada componente. Esta función es especialmente útil para modelos con múltiples componentes que se resuelven en pasos de estudio separados. Además, la sección se ha rediseñado con un nuevo diseño que refleja la estructura del árbol del Model Builder, lo que facilita la visualización y la gestión del contenido de cada componente.

Basta con desmarcar la casilla Solve para de un componente para controlar la misma configuración para toda la física del componente. Seleccionar la casilla Modify model configuration for study step también le permite deshabilitar un componente completo.
Mostrar comentarios directamente en la ventana de configuración
Puede añadir comentarios a cualquier nodo del árbol Model Builder haciendo clic derecho en el nodo y seleccionando Properties and Comments (anteriormente denominado Properties) en el menú contextual. En la versión 6.3, los comentarios también se muestran en una sección dedicada a Comments dentro de la ventana Settings, lo que facilita la documentación y el uso compartido de modelos. Esta nueva sección aparece automáticamente cuando se añade un comentario e incluye un botón Edit Comment para una edición rápida y conveniente.

Se añadió un comentario a un modelo para explicar la relación entre la ecuación de onda y la ecuación de Helmholtz.
Otras adiciones varias
Actualizaciones de la función de interpolación
La función interpolación se ha mejorado para facilitar la importación y el manejo de datos. Al importar datos en formato de hoja de cálculo, una nueva sección Data Column Settings permite especificar si cada columna contiene un argumento (Argument) o valores de función (Function values). También pueden omitirse columnas seleccionando la opción Ignored column. Esta opción simplifica la selección de argumentos de entrada y salida de archivos de datos con múltiples columnas. Además, las nuevas casillas de verificación para Include Left ExtrapolationInclude Right Extrapolation en la sección Plot Parameters permiten controlar si se desea mostrar extrapolaciones en los gráficos.

La interfaz de usuario de la nueva función de Interpolación para la importación de archivos.
Novedades en el generador de aplicaciones (Application Builder)
Application Builder en 6.3 trae nuevas funciones para comunicarse con los modelos GPT de OpenAI, un entorno Java interactivo y la capacidad de inspeccionar y cambiar parámetros en cualquier lugar del árbol de modelos.
Robot conversacional (Chatbot)
Está disponible una nueva ventana Chatbot que permite comunicarse con los modelos GPT de OpenAI para generar y depurar la API de COMSOL para su uso con código Java y para generar preguntas de modelado relacionadas con el software COMSOL Multiphysics®. La funcionalidad del chatbot ha sido preparada para su uso con COMSOL Multiphysics® y permite una interacción fluida sin tener que copiar y pegar mensajes hacia y desde herramientas de IA externas. En cambio, se pueden adjuntar métodos fácilmente para comprobar si tienen errores o para ejecutar el código API sugerido por el modelo de IA, con los resultados inmediatamente visibles en el Generador de modelos y la ventana de gráficos.
La ventana Chatbot está disponible en la versión Windows® del software. Para utilizarla, se requiere una cuenta OpenAI y una clave API OpenAI. Tenga en cuenta que, para obtener una clave API, normalmente es necesario suscribirse a un plan de pago de claves API.

Las opciones de código en Application Builder facilitan la creación de una conversación de chatbot sobre un método, por ejemplo, para verificar si tiene errores.
Java Shell
La ventana Java Shell es un entorno interactivo que proporciona un símbolo del sistema para ejecutar código Java y que admite todas las funciones de Method Editor, como la finalización de código, el resaltado de sintaxis y más. Esta nueva funcionalidad se puede utilizar para modificar rápidamente un modelo a través de la API de COMSOL para su uso con Java, sin necesidad de crear primero un método de modelo. Se puede utilizar, por ejemplo, para crear prototipos de código para métodos, crear funciones en masa, inspeccionar propiedades o cambiar variables de declaración. También es útil para depurar métodos en Application Builder, lo que permite realizar evaluaciones de código mientras se está detenido en un punto de interrupción.
La ventana Java Shell está disponible en la versión Windows® del software y se puede acceder a ella desde los espacios de trabajo de Model Builder, Application Builder y Model Manager, donde, por ejemplo, permite la interacción con bases de datos mediante la API.

Usar la ventana Java Shell para depurar el método buildGeometry en la aplicación tutorial Transmission Line Calculator.
Visor de datos: Data Viewer
La ventana Variables que se utilizaba anteriormente durante la depuración en el Application Builder mostraba y permitía la modificación de parámetros, declaraciones y variables Java cuando se detenía en un punto de interrupción. En la versión 6.3, la ventana ha cambiado de nombre a Data Viewer y ahora siempre está accesible (incluso cuando se está en el espacio de trabajo del Model Builder), lo que permite ver y actualizar rápidamente los parámetros y las declaraciones sin importar dónde se encuentre en el software. La ventana también muestra las variables Java de la nueva ventana de Java Shell.

La ventana Data Viewer en la aplicación tutorial Tuning Fork, que muestra los valores de los parámetros, declaraciones y variables de sesión de Java Shell
Barra de herramientas de formulario: Form Toolbar
Una barra de herramientas de formulario (Form Toolbar)es un nuevo objeto de formulario que se puede añadir al área de encabezado de un formulario. La visualización de la barra de herramientas depende del contexto del formulario. Por ejemplo, si el formulario se utiliza en una subventana o como un formulario de configuración, la barra de herramientas se fijará en la parte superior del formulario, incluso cuando el contenido que se encuentra debajo se desplace fuera de la vista. Esto garantiza que la barra de herramientas siempre sea fácilmente accesible. Si el formulario se utiliza en una sección dentro de una colección de formularios, la barra de herramientas aparece en el encabezado de la sección, lo que ofrece una ubicación conveniente para los comandos específicos de la sección.
Esta nueva característica se puede ver en los complementos Circuit Extractor, Image to Curve, Mesh Partition with Ball y Planar Cut.

La barra de herramientas de formulario (Form Toolbar) se añade al área de encabezado en el Editor de formularios mediante el complemento Imagen to Curve.

Ejemplo de una barra de herramientas de sección en la aplicación del tutorial Computing Response Spectrum: La barra de herramientas de la sección Message Log contiene un botón Clear Message Log.
Editor de Métodos
- El editor de métodos ahora admite Java 11, incluida la finalización de código.
- Se han actualizado varias utilidades de lectura de archivos para incluir compatibilidad con la especificación de un delimitador. Esto incluye
readCSVFile, readMatrixFromFile,yreadStringMatrixFromFile. - Ahora es posible guardar una copia de una aplicación en ejecución mediante el nuevo método
saveApplicationCopyAs. Esta opción también está disponible como comando en GUI Commands > File Commands.
Actualizaciones generales
El nuevo y mejorado diseño de la interfaz de usuario se aplica automáticamente a cualquier aplicación de simulación que se ejecute en Windows®.

La nueva interfaz de usuario, que se muestra en la aplicación tutorial del modelo subrogado del actuador térmico.
Al elegir iconos en Application Builder, ahora es posible filtrar la lista de imágenes, lo que facilita la localización del ícono deseado.
![]()
Una lista de iconos filtrados al elegir una imagen para un objeto de formulario de Botón, como se muestra en la aplicación de tutorial Transmission Line Calculator.
Nuevos aplicaciones y complementos del tutorial
|
Surrogate Model Training of a Battery Test Cycle |
Response Spectrum Generator |
|
Digital Twin Analyzer of an Electric Scooter Battery |
Homogenized Porous Material Properties |
|
Random Particulate Composite RVE Add-In |
Novedades del administrador de modelos (Model Manager)
La nueva versión presenta una integración mejorada entre las bases de datos de Model Manager y el modo por lotes de COMSOL Multiphysics, una reutilización más sencilla de las configuraciones de modelado y posprocesado mediante la función de copiar y pegar el contenido del modelo, y una asistencia de autocompletado sin inconvenientes para la función de búsqueda de Model Manager.
Integración de bases de datos con el modo por lotes de COMSOL Multiphysics
El comando para resolver modelos COMSOL en modo por lotes desde una interfaz de línea de comandos ahora admite el uso de versiones de modelos almacenadas en una base de datos de Model Manager, tanto como entrada como de salida. Esto, junto con la API de COMSOL para su uso con Java, permite a los usuarios configurar potentes canales de simulación en los que la entrada y la salida se pueden gestionar a través de una base de datos de Model Manager.
Copia y pega del contenido del modelo
En la versión 6.3, se ha añadido compatibilidad para copiar nodos de modelo en el árbol Contents de una versión de modelo y pegar estos nodos en el árbol de modelos en COMSOL Desktop®. Esto permite a los usuarios reutilizar rápidamente la configuración de modelado, resultados y visualización de sus modelos existentes al crear nuevos modelos. No todos los nodos del árbol Contents se pueden copiar, y no todos los nodos de COMSOL Desktop® pueden ser el destino de un pegado. Sin embargo, el árbol de modelos desde el que se copia y el árbol de modelos en el que se pega pueden pertenecer a diferentes sesiones del programa COMSOL Multiphysics.
Búsqueda automática
Se ha añadido la función de autocompletar para la sintaxis de búsqueda de Model Manager. Los usuarios pueden encontrar y completar fácilmente los nombres de los filtros de búsqueda, los valores disponibles para un filtro de búsqueda específico y los distintos símbolos utilizados para expresar y combinar dichos filtros. La nueva función de autocompletar está disponible en todas las ventanas en las que se pueden buscar archivos de datos y modelos con control de versiones.
Integración mejorada entre las ventanas del espacio de trabajo
La integración general entre las distintas ventanas del espacio de trabajo de Model Manager se ha mejorado en la versión 6.3. Los resultados seleccionados en las ventanas Commits, Versions y References ahora se mostrarán automáticamente en la ventana Settings, lo que simplifica la exploración de la base de datos. Los usuarios también encontrarán más fácil realizar diversas tareas de la base de datos porque los botones en las barras de herramientas del espacio de trabajo ahora apuntan a estas ventanas cuando estas últimas están en foco.
Compatibilidad de versiones
Las bases de datos locales se pueden compartir entre las versiones 6.0 a 6.3 de COMSOL Multiphysics®, ya que el formato de la base de datos está diseñado para compatibilidad con versiones anteriores y posteriores. Sin embargo, los modelos guardados en una base de datos desde una versión específica de COMSOL Multiphysics® solo se pueden abrir en esa versión y en versiones posteriores.
La versión 6.3 de COMSOL Multiphysics® también permite la conexión a las versiones 6.0 a 6.3 del servidor de Model Manager, aunque algunas de las nuevas funciones de Model Manager están deshabilitadas en COMSOL Desktop® cuando se conecta a una versión anterior del servidor. Esto incluye, por ejemplo, las opciones de filtrado y ordenación agregadas a la herramienta de búsqueda de Model Manager y las operaciones de mantenimiento de los modelos y los archivos de datos; consulte las Notas de la versión 6.1 a 6.3 para obtener más información.
Integración mejorada con LiveLink™ for Excel®
La interfaz de usuario proporcionada por el complemento LiveLink dentro de Excel® añade nuevas capacidades de búsqueda y filtrado al buscar modelos guardados en una base de datos de Model Manager. Los modelos modificados desde Excel® ahora también se pueden guardar como nuevas versiones y borradores en una base de datos de Model Manager. La nueva ventana Guardar en Model Manager muestra una lista de bases de datos conectadas y también ofrece la opción de elegir el repositorio y la rama antes de guardar el modelo.
Oracle y Java son marcas registradas de Oracle y/o sus filiales. Microsoft y Excel son marcas comerciales del grupo de empresas Microsoft.
Novedades del servidor de Model Manager
La versión 6.3 del servidor Model Manager presenta un control mejorado sobre la configuración inicial de la base de datos, un flujo de trabajo optimizado para personalizar el sistema de gestión de activos y una función para ver los cambios realizados en los activos a lo largo del tiempo.
Control mejorado sobre la configuración de la base de datos
En esta versión del servidor de Model Manager, los administradores tienen la flexibilidad de configurar manualmente la base de datos durante la configuración inicial en lugar de depender de la configuración automática con los valores predeterminados, como en las versiones anteriores. Esta nueva opción, a la que se puede acceder a través de la interfaz web del servidor durante el primer inicio de sesión, es especialmente útil cuando se necesitan configuraciones personalizadas; por ejemplo, los directorios de datos y copias de seguridad se pueden colocar en una ubicación con más espacio disponible en disco que el predeterminado.
Personalización optimizada del sistema de gestión de activos
La personalización del sistema de gestión de activos ahora es más eficiente y se reducen los pasos repetitivos. En esta versión, los administradores pueden crear nuevos atributos directamente mientras agregan o actualizan tipos de activos y obtener una vista previa de la página Asset para el activo correspondiente. Además, un nuevo acceso directo de duplicación permite la creación rápida de nuevos tipos de activos a partir de los tipos existentes.
Nueva página para ver los cambios en los activos
Se ha incorporado una nueva página Asset Comparison en el sistema de gestión de activos, lo que facilita la comparación de dos versiones del mismo activo. Esta función permite ver rápidamente todos los cambios realizados entre versiones, incluidos los campos integrados y los atributos personalizados añadidos mediante personalización.
Mejoras en el filtro de atributos
En el sistema de gestión de activos, se han realizado las siguientes mejoras en el proceso de filtrado de activos por sus valores de atributos:
- Ahora es posible aplicar filtros a atributos con valores de tabla combinando subfiltros en valores de celda que se encuentran en filas de la tabla.
- Ahora hay nuevos campos disponibles para filtrar activos por archivos adjuntos cargados, modelos vinculados y versiones de archivos, y enlaces web.
- La lista de filtros de atributos disponibles en el menú Filters ahora se basa en la selección actual de filtros de tipo de activo, lo que significa que los atributos que ya se sabe que no están presentes se ocultan en los resultados de búsqueda.
Idioma de la cuenta
Los usuarios ahora pueden configurar individualmente el idioma que deseen utilizar en la interfaz web. Los idiomas disponibles son idénticos a los disponibles para el idioma predeterminado del servidor.
Mejoras generales
Mejoras adicionales en el servidor Model Manager:
- Los filtros de búsqueda de activos y artículos ahora se aplican inmediatamente cuando se modifican en la página de inicio de la interfaz web.
- Ahora se pueden agregar enlaces a cualquier modelo o versión de archivo en la base de datos (no solo la última versión) en la página Asset.
- Se ha añadido una nueva página Logs al área de administración del System. La página permite a los administradores descargar archivos de registro generados por el servidor de Model Manager como un archivo comprimido en formato ZIP.
Compatibilidad de versiones
El servidor Model Manager versión 6.3 acepta conexiones de COMSOL Multiphysics® versiones 6.0 a 6.3.
Novedades en la geometría
Esta versión incorpora una limpieza automática de geometría para preparar las geometrías para la creación de mallas; una nueva operación virtual para fusionar caras, que se utiliza para reducir los espacios entre un conjunto de superficies; y la capacidad de agregar operaciones virtuales en piezas geométricas y geometrías planas.
Limpieza automática de geometría
Ahora es posible detectar y eliminar automáticamente los pequeños detalles y los huecos en la geometría, lo que simplifica la geometría para fines de mallado y reduce el tamaño de la simulación. El proceso automático identifica pequeñas características como caras de astillas, bordes cortos, huecos estrechos y dominios delgados, que luego se eliminan para preparar el modelo para el análisis. Para un mayor control, el Cleanup Wizard opcional permite ajustar los tamaños de los detalles y seleccionar operaciones de limpieza.
La función Geometry Cleanup puede modificar automáticamente las tolerancias booleanas, agregar una operación de eliminación de detalles (Remove Details) y aprovechar la funcionalidad de Cad Import Module o Design Module, según las características detectadas y las licencias disponibles. La función de limpieza de geometría se demuestra en los modelos tutoriales Electrical Heating in a Busbar Assembly, Geometry Cleanup on a Wheel Rim Geometry, y Importing and Meshing a PCB Geometry from an ODB++ Archive. Tenga en cuenta que las características más avanzadas de la función de limpieza de geometría requieren una licencia para el módulo CAD Import Module, Design Module o uno de los productos LiveLink™ para CAD. Para obtener más detalles, consulte la tabla de especificaciones de CAD.
Operaciones virtuales
El kit de herramientas de operaciones virtuales ahora incluye la operación Merge Faces, que fusiona caras y elimina espacios o regiones entre las superficies seleccionadas. Al utilizar el módulo de CAD Import, Design Module o uno de los productos LiveLink™ para CAD, la operación también puede fusionar caras de diferentes tamaños y formas creando automáticamente las impresiones necesarias. La operación Merge Faces también está integrada en el nuevo proceso de limpieza de geometría Geometry Cleanup.
|
|
|
|
Fusionar las caras seleccionadas (izquierda, azul) de los lados opuestos de un espacio para colapsar la región entre ellas (derecha). |
|
Las secuencias de geometría de planos y piezas de geometría ahora admiten la incorporación de nodos Form Union y Form Assembly, así como operaciones virtuales y la función Remove Details (solo para modelos 3D). Esto permite limpiar la geometría en una etapa temprana del proceso de creación.
Mejoras para extrusión y revolución
En la versión 6.3, ahora es posible extruir bordes en superficies y girar vértices en bordes. Esta funcionalidad es especialmente útil para extender geometrías de vigas y carcasas importadas. Al extruir o girar objetos esbozados en una geometría plana, cualquier selección definida se extenderá automáticamente a 3D, lo que facilita la configuración de la física en un modelo.

Extrusión de bordes para alargar esta geometría de carcasa importada de una pala de turbina.
Mentor Graphics Corporation proporcionó soporte para la implementación del formato ODB++ de conformidad con los Términos y condiciones generales de la Asociación de desarrollo de soluciones ODB++ (https://odbplusplus.com/design/terms-of-use/).
Novedades en las mallas
Esta versión introduce un nuevo algoritmo de dimensionamiento de elementos de malla para una resolución más sencilla de los detalles geométricos, junto con mejoras en el mallado de barrido y el mallado controlado por la física para las mallas importadas.
Nuevo algoritmo de dimensionamiento de elementos de malla para una resolución más sencilla de detalles geométricos
Para el mallado controlado por la física, un nuevo método de análisis geométrico mejora automáticamente la resolución de pequeños detalles y caras curvas, al tiempo que permite que el tamaño de la malla aumente en las regiones adyacentes. Este método, habilitado de forma predeterminada a través de la configuración de Geometric Analysis,Detail Size, permite utilizar tamaños de malla predefinidos más gruesos.

La geometría de la puerta de un automóvil se combinaba automáticamente con la nueva configuración predeterminada de Geometric Analysis,Detail Size. En versiones anteriores, se podía crear una malla similar editando manualmente la secuencia de combinación.
Mejoras en la malla de barrido
El mallador de barrido ahora es más robusto y selecciona automáticamente el método óptimo para generar mallas de caras de fuente. Prioriza la generación de una malla cuadrática no estructurada, pero utiliza de manera predeterminada una malla triangular si es necesario. Como resultado, la malla final puede consistir en una mezcla de hexaedros y prismas. Además, el mallado de barrido se ha automatizado para dominios tipo caparazón, que anteriormente requerían una partición manual.

Malla barrida en los dominios de chip, soldadura y capas de un conjunto de submódulo de transistor bipolar de puerta aislada (IGBT). Otras piezas se han mallado con una malla tetraédrica.
Mallado controlado por física para mallas importadas
El mallado controlado por física ahora admite tipos de malla adicionales, incluidos archivos STL importados. Puede añadirse fácilmente una nueva secuencia de mallado para operar en la malla STL importada y luego crearla. Esta funcionalidad se demuestra en los modelos de tutoriales Spray Particle Deposition in Human Airways y STL Import Tutorial Series.
Modelos tutoriales actualizados
|
STL Import 1 — Repairing and Combining STL Files |
STL Import 2 — Combining Geometry with an Imported Mesh |
|
Adjusting the Element Size for the Unstructured Mesh Generator |
Geometry Cleanup on a Wheel Rim Geometry |
Novedades en los estudios y resolvedores
COMSOL 6.3 presenta mejoras de rendimiento significativas, así como nuevas funciones. Entre los aspectos más destacados se incluyen la compatibilidad con GPU para la acústica de presión explícita en el tiempo y el entrenamiento de modelos subrogados de redes neuronales profundas (DNN). Además, el resolvedor de valores propios no lineales amplía el alcance del análisis de frecuencias propias, y el resolvedor de optimización global eficiente (EGO) aborda la optimización en simulaciones que involucran múltiples óptimos locales. Obtenga más información sobre estas actualizaciones a continuación.
Compatibilidad con GPU NVIDIA®
Se ha añadido compatibilidad con GPU para la acústica de presión y el entrenamiento de modelos subrogados. Esta funcionalidad está disponible para sistemas equipados con una GPU NVIDIA® compatible.
Aceleración de GPU para acústica de presión explícita en el tiempo
Ahora es posible resolver modelos acústicos de presión lineales y explícitos en el tiempo mediante una formulación acelerada que admite condiciones de contorno de impedancia realistas. Esta aceleración puede aumentar significativamente cuando se utiliza la formulación con una tarjeta GPU NVIDIA®, aunque la mejora del rendimiento depende del hardware. Para habilitar esta funcionalidad, se debe instalar un kit de herramientas CUDA®. (La ruta del kit de herramientas se puede especificar durante la instalación). Esta funcionalidad se puede ver en el modelo de tutorial acoustics of an Open-Plan Office Space. Para obtener más detalles, consulte los aspectos destacados de la versión del módulo Acústica.

Las opciones del solucionador acelerado se pueden encontrar en la ventana Settings de la interfaz Pressure Acoustics,Time Explicit. El modelo de espacio de oficina con 50 millones de grados de libertad (DOF) se ejecuta hasta 25 veces más rápido en una GPU NVIDIA RTX-A6000 en comparación con un Intel® Xeon® w5-2455x con 12 núcleos.
Aceleración de GPU para el entrenamiento de modelos subrogados de DNN
Se ha añadido compatibilidad con GPU para entrenar modelos subrogados de DNN, lo que acelera significativamente el proceso de entrenamiento y permite un desarrollo más rápido de modelos subrogados para su uso en aplicaciones y diversos contextos de simulación. Para activar esta funcionalidad, asegúrese de que la opción CUDA DNN Support esté seleccionada en la página Products del instalador de COMSOL. Además, debe estar instalado el kit de herramientas NVIDIA® CUDA® , que se puede descargar desde el sitio web de NVIDIA®.
Mejoras en la generación de datos del modelo subrogado
Generar datos dependientes del espacio, el tiempo y la frecuencia para su uso en modelos subrogados de DNN ahora es significativamente más fácil.
Hay una opción Geometry Sampling disponible en el nuevo submenú Surrogate Model Sampling dentro de las definiciones (Definitions) de los componentes del modelo. Esta función permite el muestreo de datos directamente en dominios, en contornos, a lo largo de aristas o en vértices, lo que elimina la necesidad de flujos de trabajo de exportación o importación de archivos.
Además, una nueva opción de Study-dependent input en el estudio Surrogate Model Training permite la inclusión de resultados de barrido de frecuencia o dependientes del tiempo en los datos de entrenamiento. Esto simplifica la incorporación de datos dinámicos o dependientes de la frecuencia en los modelos subrogados.

Un nuevo campo en la sección Quantities of Interest de la configuración del nodo Surrogate Model Training permite especificar los tiempos. Los gráficos comparan los resultados de un modelo completo de una batería de iones de litio durante un ciclo de carga y descarga con un modelo sustituto. Las líneas de trazo discontinuas y continuas superpuestas muestran la estrecha concordancia entre los modelos.
Optimización
Tipo de resolvedor adjunto discreto
Hay disponible un nuevo tipo de resolvedor adjunto Time discrete para el control óptimo y la estimación de parámetros dependientes del tiempo. Este tipo de solucionador se basa en un método de sensibilidad discreta, que proporciona mayor solidez, mayor precisión y un rendimiento más rápido para la optimización basada en gradientes con el solucionador Time-Dependent Solver.
En los problemas de estimación de parámetros transitorios, se logran mejoras significativas en la velocidad con los solucionadores de optimizador no lineal disperso (SNOPT) o optimizador de punto interior (IPOPT). Esto se debe a que la sensibilidad agregada de todo el objetivo se calcula en una sola pasada en lugar de cálculos separados para cada punto de medición. El método de sensibilidad continua anterior aún está disponible, pero ya no es el predeterminado para la optimización transitoria.
Tanto los métodos discretos como los continuos reducen el consumo de memoria mediante la creación de puntos de control, lo que implica el recálculo de la solución de avance. Además, existe una nueva opción Out-of-core que se puede utilizar de forma alternativa para el manejo de la solución de avance, que en su lugar utiliza espacio de disco temporal para evitar el recálculo.

Configuración para el paso de estudio Shape Optimization utilizando un paso de estudio Time Dependent para la optimización de un proceso de grabado químico donde el objetivo es obtener una zanja simétrica como resultado del grabado.
Optimización global eficiente
Se ha presentado un nuevo resolvedor de optimización sin gradiente que utiliza el algoritmo de optimización global eficiente (EGO). Este resolvedor es adecuado para abordar problemas de optimización con varios óptimos locales, ya que no requiere una estimación inicial de los parámetros de control y es menos propenso a quedar atrapado en un mínimo local, lo que lo hace especialmente útil para problemas de optimización complejos, como los que se encuentran en los análisis del dominio de la frecuencia.
Si bien el resolvedor EGO es más lento que los métodos de optimización local debido a su estrategia de búsqueda global, proporciona una robustez valiosa para navegar por paisajes de soluciones complejos. Después de ejecutar el resolvedor EGO, se recomienda procesar aún más los resultados utilizando un método de optimización local para refinar la solución. Además, el resolvedor permite la inspección del modelo sustituto subyacente utilizado para el análisis, lo que proporciona una mayor comprensión del proceso de optimización.
Resolvedor de valores propios no lineal y ordenamiento mejorado
Ahora está disponible como opción dentro del solucionador de valores propios un nuevo solucionador de valores propios no lineal basado en la biblioteca ARPACK, lo que elimina la necesidad de iteraciones manuales al resolver valores propios no lineales. Esto resulta útil para el análisis estructural con materiales viscoelásticos, el análisis de modos electromagnéticos y más.
Además, se ha añadido una nueva sección Filtering and Sorting a la configuración de los pasos de estudio Eigenvalue, Eigenfrequency, y Boundary Mode. Esto permite aplicar expresiones de filtro, como real(freq) + 1e-6 > 0, y ordenar soluciones propias por diversos criterios, como partes reales o imaginarias, sus magnitudes o valores absolutos, en orden ascendente o descendente. Las opciones de ordenamiento también están disponibles en los nodos de funciones Eigenvalue Solver y Combine Solutions cuando se trabaja con soluciones de tipo valor propio.

Configuración para el paso de estudio Eigenfrequency, donde se puede seleccionar el resolvedor no lineal ARPACK como resolvedor de frecuencias propias. La ventana Graphics muestra los modos propios en un análisis estructural de un amortiguador viscoelástico.
Modelo de orden reducido de descomposición ortogonal apropiada (POD)
Se ha añadido una nueva técnica de reducción de modelos, POD. La idea principal de POD es utilizar instantáneas de un modelo para realizar una descomposición de un campo físico utilizando ideas del análisis de componentes principales. POD puede ser útil para problemas parametrizados en el dominio de la frecuencia.
Mejoras del resolvedor
Tolerancia adaptativa para resolvedores lineales
Al resolver problemas no lineales, ahora es posible permitir que la tolerancia en el resolvedor lineal varíe de forma adaptativa. Esto puede generar aceleraciones sustanciales. Este método utiliza la estimación de errores del resolvedor no lineal para resolver con menor precisión cuando se está lejos de la solución y con mayor precisión cuando se acerca a la convergencia. La tolerancia adaptativa en el resolvedor lineal es compatible con el método de amortiguamiento Constant. También es compatible junto con el método de pseudo-paso temporal popular para problemas CFD estacionarios.

Las mejoras en la tolerancia adaptativa de los solucionadores lineales pueden reducir el tiempo de cálculo del modelo de bomba de sangre de la FDA hasta en un 50%.
Escalado para el método de multimalla algebraica (AMG)
Ahora es posible determinar automáticamente la escala de filas para el método AMG. Si se habilita Row equilibration en el nodo Advanced del nodo Stationary Solver, se seleccionará automáticamente una escala adecuada para el resolvedor multigrid.
Novedades en resultados y visualización
Se han introducido varias mejoras para los resultados y la visualización, incluidas transiciones de cámara animadas para cambios de vista más suaves, una nueva opción para definir unidades predeterminadas para cantidades físicas y conjuntos de datos de vigas y tuberías para una visualización 3D consistente.
Transiciones de cámara animadas
En la ventana Graphics, las transiciones de cámara ahora están animadas de manera predeterminada, lo que proporciona movimientos suaves al cambiar de vista, como al pasar de una vista 3D predeterminada a una vista del plano xy. Además, las acciones que alteran la vista, como hacer zoom o cambiar a una vista predefinida, también están animadas. Esta mejora es particularmente útil cuando se trabaja con geometrías complejas, ya que las transiciones de vista animadas brindan una mejor sensación de orientación y hacen que la navegación por un modelo sea más intuitiva. Este comportamiento se puede personalizar ajustando la configuración dentro de la página Graphics > Interaction > Camera en la ventana Preferences.
Preferencias de unidades
La nueva configuración Preferred Units permite configurar unidades predeterminadas para cada cantidad física, lo que garantiza que los datos se muestren de la forma más natural para un análisis y que los valores se presenten en una escala familiar e intuitiva. Esta configuración también admite escenarios multifísicos, incluido, por ejemplo, el uso de MPa para la tensión y, al mismo tiempo, el uso de psi para la presión del fluido. Vea esta función en los modelos tutoriales Bracket — Structural Mechanics Tutorials y Cycle Counting in Fatigue Analysis — Benchmark.
Conjuntos de datos de vigas y tuberías
Hay nuevos conjuntos de datos Beam y Pipe disponibles para visualizar vigas y tuberías en un modelo, lo que proporciona una visualización de formas 3D más precisa. Además, estos conjuntos de datos permiten la visualización de la variación de expresiones a lo largo de vigas o tuberías. Esta nueva capacidad se puede ver en el modelo tutorial Pratt Truss Bridge.

El desplazamiento graficado sobre las vigas en el modelo tutorial Pratt Truss Bridge.
Crear anotaciones de forma interactiva
Con la nueva función de interacción gráfica Marker Point, puede añadir marcadores de anotación que muestren valores de campo en gráficos 2D y 3D haciendo clic en los puntos directamente en la ventana Graphics. Las coordenadas de los puntos marcadores se almacenan y se pueden editar en la ventana de configuración de Marker. Las coordenadas de los puntos marcadores, junto con sus valores de campo correspondientes, se muestran además en una tabla de Marker Points independiente. La adición de marcadores de anotación también se puede realizar de forma no interactiva importando un archivo de texto con coordenadas.
Títulos de leyenda de colores
Además de especificar títulos para los grupos de gráficos y los gráficos, ahora es posible asignar títulos a las leyendas de colores. Esto permite una asociación más clara y directa entre el título y los datos que se visualizan. Esta función se puede ver en los modelos tutoriales Radial Pump with Mixing Planes y Analysis of NOx and Ammonia Conversion Kinetics in a Dual-Bed Plug-Flow Reactor
Gráficos de puntos de los valores en puntos de nodo o puntos de Gauss
Los gráficos Point 2D y 3D ahora admiten la opción de mostrar valores en puntos de nodo o puntos de Gauss sobre dominios, superficies o bordes. En algunos casos, el uso de esta opción puede brindar información más detallada sobre el comportamiento de un modelo en comparación con el uso de gráficos de superficie, volumen o cortes. Esta nueva funcionalidad se demuestra en el modelo tutorial Mixed-Mode Debonding of a Laminated Composite.

Modelo tutorial de desprendimiento en modo mixto de un compuesto laminado, que muestra el daño evaluado en los puntos de Gauss sobre la superficie donde se produce el desprendimiento.
Actualizaciones y adiciones varias
- La ventana Add Predefined Plot de las versiones anteriores de COMSOL Desktop® ha cambiado de nombre a Result Templates para reflejar mejor su funcionalidad ampliada. Ahora, además de configurar gráficos, se pueden crear plantillas para incluir grupos de evaluación y valores derivados.
- Todas las funciones Export ahora pueden ejecutarse automáticamente después de resolver el modelo seleccionando la casilla de verificación Run all exports after solving en la ventana Settings del nodo Results principal.
- Está disponible una nueva opción Last para la selección temporal de soluciones transitorias en gráficos 2D y 3D.
- Hay una nueva casilla de verificación Unwrap phase disponible para gráficos de puntos y globales 1D para datos con unidades angulares. Cuando se selecciona, el gráfico muestra valores de fase sin saltos discontinuos.
- Ahora se pueden mostrar los números de fila en las tablas haciendo clic en el nuevo botón Show Row Numbers en la barra de herramientas de las ventanas Table.
- Se ha mejorado el operador
evalen los gráficos Annotation. Ahora admite formatos del tipo%[flags][width][.precision]. Los tipos permitidos son d, f, e, E, g, y G. Por ejemplo,eval(pi*1e10,,%+.3e)da como resultado+3.142e+10, que muestra el número en formato científico, con tres valores decimales y el signo del número mostrado.
- Se ha mejorado el operador
- Para los modelos que incluyen una fase, la lista Solution at angle (phase) en los grupos de gráficos ahora incluye una opción Custom per plot. Esta opción añade listas individuales de Solution at angle (phase) para cada gráfico dentro del grupo, lo que permite especificar la fase por separado para cada gráfico.
- Cuando se representa la deformación o el movimiento de materiales con irregularidades en la superficie, como hormigón o metales rayados, las irregularidades ahora siguen correctamente la deformación de la geometría o se mueven con ella.
- Ya está disponible una nueva colección de tablas de colores inspiradas en temas naturales.
6.2
NOVEDADES
Novedades en el escritorio de COMSOL (COMSOL Desktop)
Los usuarios de COMSOL Multiphysics 6.2 encontrarán que esta versión introduce reslatado de sintaxis, la capacidad de utilizar tangente continua para todos los tipos de selecciones, y una nueva funcionalidad de filtro en Model Builder que posibilita la búsqueda por nodos basada en sus etiquetas.
Resaltado de sintaxis
La nueva funcionalidad para el resaltado de sintaxis facilita la lectura y edición de expresiones complejas y funciones, cuando, por ejemplo, se crean parámetros y variables. Dentro del campo de texto Expression en la ventana de ajustes Settings, los nombres de variables, funciones matemáticas, unidades, números y cadenas de caracteres se destacan para mejorar la visualización. Adicionalmente, los pares de paréntesis se destacan cuando el cursor se localiza cerca de uno de ellos, lo que puede ser de especial utilidad para expresiones que incluyen múltiples conjuntos de paréntesis. La nueva funcionalidad de destacado de sintaxis hace que las definiciones de expresiones compleja sean menos susceptibles a incluir errores.
Tangente continua
En versiones anteriores del software, la agrupación de contornos mediante tangente continua solo estab disponible cuando se creaban selecciones utilizando el nodo Explicit. En esta versión, una nueva opción Group by Continuous Tangent está disponible para todas las físicas y cuando se seleccionan contornos y aristas de malla. Esta funcionalidad proporciona un flujo de trabajo más natural y es accesible desde la barra de herramientas Graphics o al clicar derecho directamente en la ventana Graphics.
Filtrado en Model Builder
Un nuevo campo de texto en Model Builder permite el filtrado de todos los nodos basados en su etiqueta. El botón Filter Options en la barra de herramientas de Model Builder permite la búsqueda de palabras completas y/o nodos hijos ("children") de concordancias, escondiento los demás nodos no relevantes mientras está activa. Esta funcionalidad hace que la navegación por modelos grandes sea más eficiente y acelera la configuración y verificación del modelo. Los siguientes atajos de teclado están disponibles: Ctrl+L para poner el foco en el campo de texto del filtro, el botón de flecha abajo para moverse desde el campo de texto al árbol del modelo y Esc para limpiar el filtro.

Filtrado del término "heat" en el modelo Forced Convection Cooling of an Enclosure with Fan and Grille
Verificación de seguridad para archivos MPH descargados
Para usuarios de Windows® y macOS, COMSOL Multiphysics® ahora puede detectar cuando los archivos MPH han sido descargados desde internet. En COMSOL Desktop® aparece un banner cuando se abre un modelo o app desde un sitio que no es de confianza para notificar al usuario que las preferencias de seguridad se han restringido temporalmente. Puede habilitarse esta funcionalidad y también añadir una lista blanca de sitios de confianza durante la instalación de COMSOL Multiphysics® o, si ya se tiene instalado, dentro de los ajustes de seguridad en el cuadro de diálogo Preferences.

Banner de advertencia para un archivo MPH descargado de internet.
Deshacer y rehacer pasos
Los botones Undo y Redo ahora incluyen menús desplegables para mostrar convenientemente la historia de cualquier cambio y para rápidamente deshacer o rehacer múltiples pasos de una vez. Adicionalmente, las capacidades de deshacer y rehacer se han ampliado para cubrir, por ejemplo, las operaciones de resultados Plot y Evaluation.
Indicadores de error mejorados
Para los usuarios de Windows® , se han realizado mejoras en los indicadores de advertencia y error existentes en los campos de texto y celdas de la tabla. En lugar de cambiar el color de fuente, el texto que contiene un estado de error o advertencia ahora se indica mediante un subrayado ondulado rojo o amarillo, respectivamente. Estas mejoras proporcionan mejores comentarios visuales y accesibilidad en comparación con versiones anteriores.
Árboles de expresión en macOS y Linux®
Las expresiones ahora se muestran en árboles de búsqueda en todas las plataformas. En versiones anteriores del software, los árboles de expresión estaban disponibles solo cuando se utilizaba Windows®, pero cuando se usaba macOS y Linux®, se usaba un menú multinivel. El componente de árbol proporciona una descripción general más completa de las opciones disponibles y admite el filtrado de búsqueda, lo que permite una navegación más sencilla. Ctrl+Espacio está disponible como acceso directo para localizar e insertar rápidamente expresiones en cualquier campo de texto del software.

El árbol de Expresión Reemplazar en un gráfico de Volumen.

El atajo de teclado Ctrl+Space se utiliza para seleccionar un parámetro en el campo de anchura de un rectángulo.
Almacenar y abrir el archivo de inicio de sesión de Solver
La ventana Log presenta un nuevo botón Store in File para almacenar automáticamente el registro en un archivo y un nuevo botón Open Log File que abre el registro del resolvedor almacenado. Esta funcionalidad puede resultar útil cuando trabaja con un modelo más grande y se desea conservar y acceder a todo el registro del resolvedor.
Adiciones varias
Interfaz de usuario
- Los métodos abreviados de teclado estándar copiar y pegar, Ctrl+C y Ctrl+V, ahora se admiten en el árbol del modelo.
- Fuente china mejorada para la interfaz de usuario cuando se ejecuta en Windows®
- Selección múltiple al personalizar la barra de herramientas de acceso rápido en Windows®
- Se ha añadido un botón Add Mathematics a la cinta Inicio (Home) para acceder rápidamente a las interfaces matemáticas.
- Un botón Compare with Saved facilita la comparación del modelo abierto con la última versión guardada

La interfaz de usuario de COMSOL Multiphysics® con el idioma configurado en chino simplificado.
Función de ajuste de fracción parcial
La función Partial Fraction Fit permite a los usuarios transformar datos en el dominio de la frecuencia en una forma adecuada para el análisis en el dominio del tiempo realizando una aproximación racional de las respuestas en el dominio de la frecuencia. Esta nueva funcionalidad permite calcular analíticamente la transformada inversa de Fourier y, basándose en este cálculo, obtener la función de respuesta al impulso en el dominio del tiempo. Este algoritmo de ajuste se puede utilizar con cualquier dato y es útil, por ejemplo, para modelar datos de impedancia de superficie en simulaciones acústicas.
Actualizaciones de funciones y operadores
- La funcionalidad de la función Random ahora soporta Current computer time como tipo de semilla Random seed, proporcionando salida indeterminista.
- La funcionalidad de la función Interpolation ahora soporta transformación de datos logartímica para interpolación tanto del argumento de entrada como de la función de salida.
- Un nuevo operador de acoplamiento Line Integration está disponible. Puede utilizarse para evaluar una integral de una expresión en una línea recta que intersecta una selección de dominio de fuente mallada en 2D o 3D.
- Se dispone de un nuevo conjunto de operadores para cálculos sobre conjuntos de datos paramétricos obtenidos de un barrido paramétrico:
- Los operadores pmin y pmax son utilizados para evaluar el máximo o mínimo de una expresión sobre un parámetro
- Los operadores atpmin y atpmax son utilizados para evaluar una expresión en el valor del parámetro donde una segunda expresión tiene su máximo o mínimo.
- El operador pint se utiliza para integrar numéricamente una expresión sobre un intervalo del parámetro.
- El operador psum se utiliza para evaluar y sumar una expresión sobre un parámetro.
- Un nuevo operador patcheval está disponible y proporciona una versión suavizada continuamente de una expresión dada.

Una función Random utilizando el tiempo del ordenador actual como semilla aleatoria.
Los 12 ángulos de Euler
El tipo de sistema de coordenadas Rotated System ahora soporta los 12 tipos de ángulos de Euler. Esto es de utilidad, por ejemplo, para orientar materiales anisótropos como los materiales piezoeléctricos.
Linux es una marca registrada de Linus Torvalds en EE. UU. y otros países. macOS es una marca comercial de Apple Inc., registrada en EE. UU. y otros países. Microsoft y Windows son marcas comerciales registradas o marcas comerciales de Microsoft Corporation en los Estados Unidos y/u otros países.
Novedades en el constructor de aplicaciones (Application Builder)
Application builder proporciona en COMSOL Multiphysics® 6.2 una funcionalidad de eventos Timer para la ejecución de métodos sin la interacción del usuario, la capacidad de crear pestañas de cintas en Model Builder a través de uso de complementos add-in y nuevos métodos integrados para simplificar resultados del modelo auxiliares.
Eventos temporizador
Está disponible una nueva función de eventos de temporizador que puede desencadenar la ejecución de métodos en intervalos específicos, sin interacción del usuario. Los métodos pueden, por ejemplo, contactar servidores externos, ejecutar simulaciones y actualizar la interfaz de usuario de una aplicación de simulación. Esta característica es útil al crear gemelos digitales o aplicaciones de simulación conectadas a Internet de las cosas (IoT).

Un nodo de eventos de temporizador en Application Builder.
Pestañas de la cinta de complementos
Los complementos (add-in) ahora se pueden utilizar para crear pestañas, menús y botones de cinta personalizados. En versiones anteriores, los complementos incluían soporte para agregar sus propios nodos personalizados en el árbol de Model Builder a través de formularios Settings Forms y llamadas Method Calls, así como para ejecutar métodos y mostrar cuadros de diálogo desde la pestaña de la cinta Developer. En la versión 6.2, esta funcionalidad se puede combinar con la nueva compatibilidad con pestañas de la cinta, lo que permite agregar nodos, ejecutar métodos o mostrar cuadros de diálogo desde una pestaña personalizada. Las pestañas de la cinta de Model Builder ahora se pueden crear a partir de complementos creados en Application Builder, lo que permite acceder fácilmente a las opciones personalizadas definidas por el usuario. Estas pestañas de cinta dedicadas pueden, por ejemplo, contener botones de comando y función para acciones específicas. Un complemento de ejemplo está disponible en las Bibliotecas de complementos (desde la pestaña Developer en Model Builder) que se puede usar para asignar colores aleatorios a todos los dominios o límites de un modelo.

Se utiliza una pesataña de cinta complementaria para colorear los límites de un conjunto de barra colectora.
Controles de zoom en las ventanas del editor
Los editores de Form Editor, Method Editor y Main Windows han sido actualizados con nuevos controles de zoom. Esto facilita trabajar con grandes formularios, configurar las disposición de la ventana, e incrementar el tamaño de la fuete en el Method Editor, La nueva funcionalidad puede accederse a través del menú contextual, atajos de teclado, la rueda del ratón mientras de aprieta la tecla Ctrl, o la nueva caja de zoom a la izquierda de la barra de desplazamiento.

Una nueva caja de zoom en la esquina inferior izquierda del Form Editor y opciones relacionadas de zoom en el menú contextual.
Tipos de archivo personalizados
Se ha añadido una nueva declaración de tipo de archivo File Type, que posibilita la definición de tipos de archivo personalizados por el usuario. Esos tipos de archivo están disponibles para que sean utilizados en File Import o como argumentos en métodos que abran exploradores de archivos. Pueden ser creados desde el menú More Declarations en la cinta, el nodo Decarations del menú contextual o los ajustes de los objetos de formulario File Import.
![]() |
![]() |
|
Un ejemplo de declaración de tipo de archivo en Application Builder (izquierda) y el cuadro de diálogo del explorador de archivos resultante (derecha). |
|
Filtrado del árbol en Application Builder
Un nuevo campo de texto en Application Builder permite el filtrado de todos los nodos basado en sus etiquetas. Esta nueva funcionalidad puede utilizarse para navegar rápidamente a métodos o formularios específicos. Los siguientes atajos de teclado están disponibles: Ctrl+L pone el foco en el campo de texto del filtro, la tecla de flecha abajo para moverse desde el campo de texto al árbol de Application Builder, Enter para abrir el editor de un nodo seleccionado y Esc para limpier el filtro.

Filtrado por el término "models" en la aplicación de simulación de Installation Verification.
Biblioteca de complementos predeterminada definida por el usuario
Ahora se ha incluido un nuevo botón Add Add-in y un nodo User-Defined Library en el árbol Add-in Libraries. El botón Add Add-in ofrece un flujo de trabajo optimizado para los usuarios que desean importar un archivo MPH de complemento personalizado que se haya compartido con ellos. En versiones anteriores, para añadir complementos propios o compartidos era necesario especificar y agregar una carpeta desde el disco de su ordenador al árbol Add-in Libraries. Si bien este proceso todavía está disponible y se recomienda para los usuarios que desarrollan e incorporan sus propios complementos, los usuarios que deseen añadir rápidamente un complemento compartido pueden hacer clic en el botón Add Add-in y seleccionar el complemento desde el disco de su ordenador y el correspondiente complemento aparecerá automáticamente en el nodo User-Defined Library.
API del administrador de modelos Model Manager
Para aplicaciones de simulación que se ejecutan en COMSOL Multiphysics®, la nueva interfaz del programa de aplicación (API) de Model Manager se puede utilizar para comunicarse con las bases de datos de Model Manager. Esta funcionalidad se puede utilizar para importar o exportar datos auxiliares desde una base de datos o para guardar nuevas versiones de una aplicación.

La base de datos de Model Manager en la cinta y la ventana Demo Database con una app de ejemplo seleccionada.
Configuraciones de resultados en aplicaciones
El nodo Results en Model Builder ahora ofrece configuraciones de Graph Plot Style, Multiselect Solution o Single-Select Solution. Estas configuraciones permiten compartir, por ejemplo, ajustes de parámetros o de tiempo entre múltiples grupos de gráficos. En Application Builder se pueden usar junto con la opción Data Access en la pestaña Developer, por ejemplo, para crear aplicaciones que tengan una única configuración de solución que controle múltiples objetos de formulario Graphics.
Gráfico desde modelos auxiliares
En versiones anteriores, Method Editor incluía métodos integrados para cargar modelos adicionales desde, por ejemplo, el sistema de archivos o desde archivos MPH integrados en el nodo Files del generador de aplicaciones Application Builder. En la versión 6.2, la nueva funcionalidad permite mostrar grupos de gráficos de modelos adicionales en objetos de formulario Graphics, lo que facilita la visualización de resultados en aplicaciones que utilizan modelos auxiliares. Tenga en cuenta que esta funcionalidad no es compatible con aplicaciones independientes compiladas.

Una aplicación que traza modelos almacenados en una base de datos de Model Manager.
Adiciones variadas
Hay varias mejoras generales:
- Se ha mejorado el rendimiento de aplicaciones con muchos formularios y componentes de interfaz de usuario en el Form Editor.
- Se ha añadido compatibilidad con el uso de atajos de teclado estándar para cortar, copiar y pegar (Ctrl+X, Ctrl+C y Ctrl+V) en el árbol de Application Builder. Además, se puede utilizar un nuevo método abreviado de teclado Enter para formularios y métodos para abrir el editor asociado.
- Al ejecutar aplicaciones en Windows®, los objetos de formulario Web Page y Video ahora utilizarán el tiempo de ejecución Microsoft Edge® WebView2 del sistema operativo.
- Las tablas en los nodos de declaración de primitivas, como String y Double, ahora se pueden ordenar haciendo clic en los encabezados de la tabla.
- Se ha mejorado la apariencia de los botones y las tablas al ejecutar aplicaciones en tema oscuro en macOS.
- Una nueva plantilla Form Wizard, Subwindows, tabs, and graphics, permite añadir formularios a subventanas directamente desde el asistente. Esta funcionalidad también está disponible al crear plantillas de diseño personalizadas.
- La barra de herramientas de objeto de formulario Graphics incluye opciones para Direct Shadows, Ambient Occlusion, Fresnel Transmittance, y Enable Tooltip.
- Se pueden añadir a las aplicaciones métodos relacionados con el entorno gráfico (environmentReflections, skybox y turnEnvironment). Ahora existe un método formattedDateTime para convertir una cantidad de tiempo dada en milisegundos desde la época en una cadena de fecha y hora formateada.
- Las aplicaciones compiladas ahora ofuscan automáticamente el modelo contenido, incluso si la aplicación no tiene una contraseña de edición establecida.
Nuevas aplicaciones
|
Installation Verification Application |
Tubular Reactor Surrogate Model |
Microsoft, Microsoft Edge y Windows son marcas comerciales del grupo de empresas Microsoft. macOS es una marca comercial de Apple Inc., registrada en EE. UU. y otros países.
Modelos subrogados
COMSOL Multiphysics® 6.2 introduce una nueva y potente funcionalidad para crear y utilizar modelos subrogados. Esta funcionalidad está disponible a través de resolvedores basados en el diseño de experimentos (DOE), así como en definiciones de funciones. La velocidad computacional de una aplicación se puede aumentar considerablemente utilizando un modelo subrogado en lugar de un modelo de elementos finitos completo. Un modelo subrogado es un modelo más simple, generalmente computacionalmente menos costoso, que se utiliza para aproximar el comportamiento de un modelo más complejo y, a menudo, computacionalmente más costoso. La evaluación del modelo más rápida que ofrece un modelo subrogado proporciona al usuario de la aplicación una experiencia más interactiva y facilita la difusión del uso de la simulación en toda la organización.
El estudio de entrenamiento del modelo subrogado Surrogate Model Training
Un modelo subrogado se crea entrenando en un gran conjunto de datos producido utilizando el nuevo estudio Surrogate Model Training . Al entrenar modelos subrogados, es ventajoso utilizar métodos de muestreo estratégicos del DOE, como el muestreo de hipercubo latino (LHS), en lugar de métodos convencionales como el muestreo aleatorio o de cuadrícula uniforme. LHS, que se utiliza en el estudio Surrogate Model Training , abarca de manera eficiente el espacio de entrada sin cantidades excesivas de cálculos. Si bien la precisión de los modelos subrogados mejora con más puntos de datos, existe un equilibrio entre el tiempo dedicado a la generación de datos y la precisión requerida del modelo.
Funciones del modelo subrogado
El estudio Surrogate Model Training puede ser utilizado para la generación de datos y también proporciona opciones para el entrenamiento automatizado del modelo subrogado después de cualquier generación de datos. Los modelos subrogados están disponibles como funciones en el nodo Global Definitions. Los diferentes modelos subrogados vienen con sus propios conjuntos de capacidades y limitaciones, por lo que es esencial seleccionar uno que se ajuste a los requisitos y limitaciones de la aplicación. Con COMSOL Multiphysics® se incluye el modelo subrogado de red neuronal profunda Deep Neural Network (DNN). El módulo de cuantificación de incertidumbre ofrece además los modelos subrogados del proceso gaussiano Gaussian Process (GP) y de la expansión polinómica del caos Polynomial Chaos Expansion (PCE). Los modelos subrogados GP y PCE incluyen estimaciones de incertidumbre con respecto a la calidad del ajuste de los datos, mientras que el modelo DNN no proporciona estimaciones de incertidumbre. El beneficio del modelo DNN es que puede manejar conjuntos de datos más grandes que los modelos GP y PCE. El módulo de cuantificación de la incertidumbre incluye estudios especializados adicionales y funcionalidad de análisis para los modelos subrogados GP y PCE.
Interpolación y aproximación de funciones multidimensionales
Los modelos subrogados se pueden utilizar para la interpolación y aproximación de funciones multidimensionales generales y pueden manejar un número arbitrario de entradas y salidas. Además, los modelos subrogados son muy adecuados para manejar relaciones no lineales complejas en los datos. El uso de funciones de modelo subrogado no se limita a aplicaciones y cuantificación de incertidumbre, sino que también se puede utilizar para representar datos materiales, para optimización y más. Tenga en cuenta que las funciones del modelo subrogado se pueden diferenciar varias veces con respecto a cualquiera de los parámetros de entrada.
Nuevas aplicaciones
|
Tubular Reactor Surrogate Model |
Thermal Actuator Surrogate Model |
|
Surrogate Model Training of a Battery Rate Capability Model* |
Novedades del gestor de modelos Model Manager
Los usuarios de Model Manager encontrarán que esta versión proporciona funcionalidades de búsqueda mejoradas, la capacidad de utilizar partes geométricas almacenadas en una base de datos, una API pública basada en Java® para acceder programáticamente a la base de datos y operaciones de mantenimiento extendidas.
Funcionalidad de búsqueda mejorada
Esta versión ha añadido soporte para ordenar los resultados de las búsquedas por título, fecha de guardado, tamaño total, tamaño de los datos calculados, o rango de búsqueda (relevancia de búsqueda), tanto en sentido ascendente como descendente. Esta funcionalidad de ordenación puede aplicarse mediante un nuevo botón de la barra de herramientas de la ventana de Model Manager y en las ventanas Open, Select File y Select Model.
Ahora es posible buscar entre todas las versiones en una base de datos de Model Manager en vez de entre únicamente las últimas versiones asociadas con una rama dada. Esto es de utilidad si se desea ver todas las versiones previas de un ítem o para ver versiones de múltiples ramas o repositorios juntas. El modo de búsqueda All Versions in the Database soporta búsqueda de textos completos y el filtrado de todos los ítems excepto Tag. No se soportan filtros de contenido excepo Part.
Se ha añadido una opción para deshabilitar un filtro aplicado en la barra de herramientas de búsqueda de Model Manager. El filtro deshabilitado está presente en la barra de herramientas pero no contribuye a la búsqueda.
Ahora puede accederse a un menú de búsquedas realizadas previamente dentro de la ventana de Model Manager y en las ventanas Open, Select File y Select Model. El menú Search History es accesible a través de un botón en la respectiva barra de herramientas de búsqueda de las ventanas.
Ahora es posible filtrar los resultados de la búsqueda por tamaño Size (el tamaño total de los modelos y archivos de datos); Datos calculados Computed Data (el tamaño de los datos construidos, calculados y graficados de los modelos); y el comentario de confirmación Commit Comment opcional si se usó al guardar. Estos filtros también se pueden aplicar usando la sintaxis de búsqueda con las siguientes expresiones nuevas: @size , @computedData y @commitComment. Además, @branch y @repository están disponibles como nuevas expresiones para hacer coincidir una versión con su rama y repositorio. La nueva expresión @itemType coincide con el tipo de elemento al que pertenece una versión (model o file), en comparación con @itemVersionType, que coincide con el tipo de versión de elemento específico de una versión (model , application, physics, file, o fileset). El instante en el que se guardó la versión de un elemento está disponible como @saved y el nombre o nombre mostrable del usuario que guardó una versión del elemento está disponible como @savedBy.
Operaciones de mantenimiento ampliadas
Ahora es posible en Model Manager hacer selecciones múltiples al estimar el uso total del espacio en disco; borrar datos construidos, calculados y graficados; y eliminar permanentemente modelos y archivos de datos. También se puede recopilar varios subconjuntos de versiones en las que se desea realizar dichas operaciones de mantenimiento en la ventana Maintenance, que ahora permite mostrar versones que pertenecen a varios elementos en lugar de solo un elemento. Un subconjunto puede, por ejemplo, especificarse como todas aquellas versiones que coincidan con la búsqueda actual en la ventana de Model Manager.

Calcule fácilmente el uso total de espacio en disco de múltiples modelos y archivos de datos.
API de COMSOL para bases de datos de Model Manager
Ahora es posible acceder a modelos y archivos de datos almacenados en una base de datos de Model Manager a través de una API de Model Manager para utilizar con el lenguaje de programación Java®. Este acceso incluye, por ejemplo, cargar y guardar modelos, utilizar archivos de datos como entrada o salida y buscar versiones. La API de Model Manager se puede utilizar en el Method Editor de Application Builder, desde una aplicación Java® independiente, y desde la interfaz de LiveLink™ for MATLAB®.
La documentación de Java para todos los tipos y métodos en la API de Model Manager está disponible aquí.
Piezas de geometría almacenadas en una base de datos
Las piezas geométricas ahora se pueden controlar en versión en una base de datos de Model Manager. Las versiones de modelos que contienen piezas geométricas reutilizables se pueden encontrar fácilmente utilizando la función de búsqueda de Model Manager y cargarse en el modelo abierto en COMSOL Desktop®. Esto se puede hacer, por ejemplo, haciendo clic derecho en un nodo de pieza de geometría en la sección Contents de la ventana Settings y seleccionando Insert into Model. Las piezas geométricas cargadas desde una base de datos aparecerán como una versión referenciada en la ventana References del modelo guardado.
Cargar e importar archivos de datos desde una base de datos en tablas
Ahora se pueden cargar tablas con datos de archivos de datos almacenados en las bases de datos de Model Manager. Esta opción está disponible como un botón Load from debajo de la tabla en la configuración de, por ejemplo, los nodos Parameters y Variables. De manera similar, las funciones de tabla en Results ahora tienen una acción Import From para admitir la importación de datos desde una base de datos a la tabla.
Importar y exportar modelos con o sin datos calculados
Los datos construidos, calculados y graficados ahora se pueden excluir al importar y exportar modelos entre el sistema de archivos y una base de datos de Model Manager.
Insertar parámetros globales desde el contenido del modelo
El botón Insert into Model en la sección Contents de la ventana Settings ahora se puede usar para insertar parámetros en un modelo abierto en COMSOL Desktop®. Aparecerá un mensaje para sobrescribir o cambiar el nombre de los parámetros si hay superposición entre los nombres de los parámetros nuevos y existentes.
Establecer el propietario de varios elementos seleccionados
Al configurar los propietarios, ahora es posible realizar múltiples selecciones de objetos de la base de datos.

Puede establecerse el propietario de múltiples objetos de base de datos.
Mejoras para trabajar con conjuntos de archivos
La sección Contents de la ventana Settings para un archivo de datos almacenado en una base de datos de Model Manager se ha actualizado para simplificar el trabajo con conjuntos de archivos, es decir, versiones de archivos que contienen múltiples recursos de archivos. Ahora se puede añadir una carpeta completa que contiene recursos de archivos mediante una nueva opción Add Folder. El botón Replace ya no cambia el nombre de archivo de un recurso de archivo reemplazado, solo su contenido. Un nuevo botón Preview File le permite abrir un recurso de archivo seleccionado con la aplicación predeterminada para su tipo de archivo.
Novedades en Model Manager Server
COMSOL 6.2 introduce en Model Manager Server la capacidad de acceder a modelos y archivos directamente en la interfaz web así como mejoras en las páginas de administración y las páginas de activos.
Modelos y archivos en la interfaz web
El sistema de gestión de activos basado en web en Model Manager server ahora también brinda acceso directo a modelos y archivos de datos controlados por versión. Al hacer clic en una versión de modelo vinculada en un activo, se puede ver información sobre la versión del modelo y sus referencias o el historial de versiones. Los archivos de datos auxiliares a los que se hace referencia de un modelo se pueden, por ejemplo, actualizar desde la interfaz web para cargar nuevos datos de entrada o geometría para una simulación. También es posible buscar versiones de modelos y archivos directamente desde la página de inicio utilizando la misma función de búsqueda disponible en el espacio de trabajo Model Manager de COMSOL Desktop®.
Mejoras en las páginas de administración
Al agregar certificados de servidor para Transport Layer Security (TLS), el alias de clave ahora se puede seleccionar en un menú desplegable que enumera los alias de todas las claves en el almacén de claves especificado, y cualquier error ahora se informa con mayor claridad. Las páginas de configuración de los componentes del servidor administrado muestran los errores que ocurren al iniciar los componentes, así como información sobre el uso del espacio en disco y las condiciones de error para el directorio de datos. Los componentes del servidor administrado están vinculados a las configuraciones de bases de datos que los utilizan.

Los componentes del servidor administrado muestran el estado y el uso del espacio en disco del directorio de datos.
Mejoras en las páginas de activos
Los activos ahora se pueden vincular bidireccionalmente hacia y desde otros activos relacionados. Las tablas mostradas para atributos de activos compuestos multivalor ahora se pueden filtrar por valores de columna para todas las columnas donde se especifican valores permitidos en la definición de atributo. Esta funcionalidad de filtrado está disponible a través de un menú desplegable que admite múltiples selecciones. Además, hay un nuevo tipo de widget de atributo, User picker, que le permite seleccionar de una lista de todos los usuarios de la base de datos.

Un activo con enlaces a activos relacionados y filtros de tabla automáticos.
Alias de bases de datos
Ahora se puede especificar un alias para las bases de datos configuradas en un servidor Model Manager, lo que proporciona un identificador útil si se configuran varias bases de datos en el servidor. El alias de la base de datos se utiliza en lugar de la clave de la base de datos en el campo de dirección del navegador web para bases de datos no predeterminadas. El alias de la base de datos también se lee desde la dirección del servidor que se especifica al agregar una base de datos del servidor en COMSOL Multiphysics®, lo que permite agregar una base de datos de servidor específica o incluso varias bases de datos diferentes desde el mismo servidor de Model Manager.
Mejoras generales
Entre las mejoras adicionales incluidas en Model Manager server se encuentran:
- Si una cuenta se ha asignado automáticamente como miembro de algún grupo a través de una configuración de inicio de sesión, esos grupos ahora se muestran en el campo External Group Memberships en la página My Account.
- Cuando se ejecuta en Linux®, los directorios de datos para un servidor de base de datos SQL administrado ahora se pueden colocar en un sistema de archivos de red si se utiliza NFS montado en modo hard. El uso de un disco físico sigue siendo la configuración recomendada por motivos de rendimiento.
- El nombre de usuario asociado con las solicitudes autenticadas ahora aparece en el registro de acceso al servidor de Model Manager.
Linux es una marca registrada de Linus Torvalds en EE.UU. y otros paises.
Actualizaciones en la geometría
Parametrización de modelos utilizando los nuevos parámetros de medición
Ahora es posible crear parámetros para la distancia entre entidades o para las coordenadas promedio de una selección de vértices usando las nuevas funciones Distance Measurement y Centroid Measurement, respectivamente. Los parámetros se pueden usar en la construcción de geometría posterior y en otras partes del Model Builder, lo que facilita la parametrización de configuraciones físicas basadas en la geometría. Esto puede simplificar el flujo de trabajo al crear aplicaciones de simulación.

Uso de la funcionalidad Centroid Measurement para calcular las coordenadas del centro de un orificio de soporte. Los parámetros se utilizan en el modelo para crear una representación simplificada de un sistema de suspensión.
Mejor control de la torsión a lo largo de un barrido
La operación de barrido se ha mejorado con un mejor control de la torsión de la sección transversal al especificar un vector de dirección a seguir. Esto facilita la creación de un túnel donde el suelo tiene una pendiente sólo en la dirección de barrido, por ejemplo. También es posible barrer puntos y bordes y alinear la sección transversal con un objeto existente al final de la curva del lomo.

La geometría de un túnel de carretera donde la sección transversal está orientada a lo largo de la dirección vertical usando la nueva opción de torsión Follow projection of vector to normal plane.
Selección de expresiones lógicas y acceso rápido a la lista de selección
Se puede añadir una funcionalidad Logical Expression Selection a la secuencia de geometría para utilizar una expresión lógica que rápidamente combine selecciones. Por ejemplo, la expresión (sel1||sel2)&&!sel3 significa la unión de las selecciones sel1 y sel2 y la resta de la selección sel3. Ahora existe un nuevo botón Selection List en las pestañas de la cinta Geometry, Mesh y Definitions que abre la ventana Selection List, donde todas las selecciones con nombre en el model pueden ser visualizadas y existe una opción para crear nuevas selecciones.

En este modelo de bombilla, se crea una selección para los límites de radiación internos usando una expresión lógica para restar la selección de Composite Curve 1 (cc1) de la unión de las selecciones de Tungsten (c1) y Glass Boundaries (adjsel1).
Novedades en la malla
La versión 6.2 introduce la capacidad de utilizar mallado de barrido para geometrías más complejas, una nueva característica para generar automáticamente malla idéntica para caras y aristas y varias operaciones de remallado para mallas importadas.
Mejoras en el mallado barrido
En esta versión, se pueden mallar automáticamente más tipos de geometrías utilizando la operación Swept. Por ejemplo, los contornos a lo largo del barrido ahora pueden tener una huella rectangular con bordes tangentes o perpendiculares a la dirección del barrido local. Anteriormente, se podía crear una malla barrida después de una partición manual de dichas caras.

La malla para esta geometría de tubería, abrazadera y soporte se crea automáticamente mediante la operación Swept.
Es más fácil generar mallas idénticas en límites periódicos
Se puede utilizar un nuevo atributo Identical Mesh para especificar pares de grupos de entidades para los que se necesita una malla idéntica, como por ejemplo para contornos periódicos. Simplemente puede añadirse este atributo a la secuencia de mallado y luego continuar mallando los dominios. Los generadores de malla tendrán en cuenta automáticamente los tamaños de los elementos y las regiones de dominio estrechas, al tiempo que garantizan una malla idéntica. Para secuencias de mallado controladas por la física, se pueden incluir atributos de malla idéntica cuando sea necesario. En esta versión, configurar manualmente dicha secuencia de mallado es mucho más rápido; las versiones anteriores requerían generar una malla para un lado del par y luego usar una operación de copia para obtener una malla idéntica en el otro lado antes de generar la malla en los dominios.

Se aplica un atributo Identical Mesh a un modelo de motor de imán permanente para garantizar mallas idénticas en los contornos periódicos.
Nuevas operaciones de remallado de mallas importadas
Se ha incluido un nuevo conjunto de operaciones de remallado que facilita la generación de una malla para simulación a partir de una malla importada o de resultados de optimización de topología. Las operaciones Remesh Faces (disponible para 3D), Remesh Edges y Remesh Domains (disponibles para 2D) admiten los atributos de tamaño de elementos y el nuevo atributo Identical Mesh. Además, un nuevo atributo Fixed Mesh está disponible para las operaciones de remallado para mantener la malla existente fija en los contornos y aristas seleccionados. La serie de tutoriales de importación STL muestra estas nuevas operaciones.

Una malla generada para las superficies de una malla de archivo STL importado de una vía aérea humana utilizando la nueva operación Remesh Faces. La geometría STL en este ejemplo es cortesía de Mark Yeoman, Continuum Blue, Reino Unido.
Mejoras en el mallado de la capa límite
La operación Boundary Layers se ha mejorado y ahora permite la generación de mallas de capas de contorno más gruesas y de alta calidad para casos aún más complejos.

Una capa de contorno más gruesas (azul) puede generarse en la estrecha región bajo este automóvil deportivo utilizando el mallador de capa límite.
Hay disponible un nuevo atributo Corner Properties para facilitar el control manual de la generación de la capa límite en las esquinas. Este atributo proporciona una manera de anular la configuración general para una selección de esquinas cuando otro enfoque es más apropiado.

Una malla de capa de contorno (elementos coloreados) en un modelo de un hidrociclón. Una buena resolución alrededor de las dos esquinas (azul y naranja) puede obtenerse seleccionando el método más apropiado para insertar los elementos de la capa límite utilizando el atributo Corner Properties.
Crear selecciones con nombre en mallas importadas
Ahora es posible configurar selecciones con nombre de entidades para mallas importadas usando los nodos Explicit Selection y Adjacent Selection o usando ciertas operaciones de malla para definir selecciones en la malla resultante. Las selecciones se pueden colorear y utilizar en operaciones de mallado posteriores y otras definiciones de modelo. La capacidad de nombrar selecciones simplifica la configuración de la física y es especialmente útil al parametrizar modelos y crear aplicaciones de simulación. La pestaña de la cinta Mesh contiene un botón Selection List que abre la ventana Selection List, donde se pueden ver todas las selecciones con nombre en el modelo.

Crear selecciones para las caras y entidades que se cruzan que están por encima y por debajo del plano que se cruza con la malla importada. Las selecciones nombradas se pueden utilizar en operaciones de mallado posteriores dentro de la misma parte de malla o en el componente donde se importa la parte de malla. La geometría STL en este ejemplo es cortesía de Mark Yeoman, Continuum Blue , Reino Unido.
Nuevos modelos tutoriales
|
Boundary Layer Meshing — Exploring the Settings |
Boundary Layer Meshing — Adding Boundary Layers to an Imported Mesh |
Lo nuevo en estudios y resolvedores
COMSOL Multiphysics® versión 6.2 introduce muchas mejoras de rendimiento, particularmente para problemas no lineales y cálculo en paralelo. Además, el método de los elementos de contorno (BEM) ha sido mejorado para electromagnetismo de alta frecuencia así como para problemas que involucran espacios estrechos, y se ha añadido soporte para permitir periodicidad temporal de variables no resueltas. Se ha añadido una opción para utilizar una FFT para problemas antisimétricos y el nuevo soporte para vectores propios izquierdos tiene aplicaciones para la reducción de modelos y el análisis de sensibilidad de problemas no simétricos.
Rendimiento mejorado en clúster y multinúcleo
En COMSOL Multiphysics 6.2 hay hasta un 40% de mejora para el cálculo en clúster y multinúcleo. El equilibrio y el rendimiento de la memoria BEM han sido mejorados significativamente en los clústeres.
|
|
|
Nuevo método para el manejo de restricciones
Se ha añadido un nuevo método híbrido para manejar restricciones. Este método utiliza la eliminación gaussiana para bloques de restricciones más grandes donde una descomposición completa de valores singulares (SVD) es prohibitivamente costosa y al mismo tiempo utiliza una SVD para bloques más pequeños. Esto es particularmente útil en simulaciones grandes que involucran restricciones no locales.

El modelo tutorial de micrófono de condensador Brüel & Kjær 4134 utiliza funciones híbridas de espacio nulo para eliminar restricciones.
Entradas periódicas no resueltas
En simulaciones que requieren resolver secuencialmente un problema periódico y un problema transitorio, ahora solo es necesario simular un período del campo periódico. Esta funcionalidad se puede habilitar directamente en la sección Advanced del nodo Time-Dependent Solver. Puede usarse para simular un período único de una pieza de maquinaria giratoria y luego resolver otros campos que dependan del tiempo en escalas de tiempo mayores que la rotación de una sola máquina.

En este modelo de reactor de tanque, el flujo de fluido es periódico en el tiempo, mientras que la concentración de reactivos diluidos varía con el tiempo en una escala de tiempo mucho mayor que un período de rotación.
Soporte para FFT de medio ciclo
Ahora es posible calcular una FFT para problemas antisimétricos utilizando sólo la primera mitad de los datos de la señal. Para modelos transitorios grandes, el tiempo de cálculo se puede reducir a la mitad al no requerir el cálculo de un período completo para realizar la FFT.

La antisimetría de medio período se puede aplicar para modelar un transformador de núcleo E.
BEM
Mejoras de rendimiento
Realizar análisis BEM en clústeres ahora es hasta 7 veces más rápido que en versiones de software anteriores. Esto se debe al equilibrio mejorado de carga y memoria en COMSOL Multiphysics® versión 6.2. En configuraciones sin clúster, un resolvedor mejorado reduce el tiempo de cálculo hasta en un 35%.

El modelo tutorial Submarine Target Strength a 6 kHz con 2,5 millones de grados de libertad en 6 nodos del clúster tardó 7 horas y 30 minutos en calcularse en COMSOL Multiphysics® versión 6.1. Es posible resolver el mismo modelo en 55 minutos usando COMSOL Multiphysics® versión 6.2.
Cuadratura especial para elementos de malla cercanos al contacto
La opción Thin gap handling en la sección Quadrature permite una transformación variable en elementos de malla cercanos que permiten una integración más precisa durante el ensamblaje. Esta transformación da como resultado mejoras significativas en la precisión para problemas que contienen espacios delgados, por ejemplo, en problemas que involucran capacitores o radiación de sonido a través de guías de ondas delgadas.
Nuevas opciones para el resolvedor no lineal
Se han añadido muchas opciones nuevas para ayudar a ajustar el rendimiento o la solidez del resolvedor no lineal. En la aceleración pseudo-pasal de tiempo, se ha observado que la nueva opción de suavizar el residual reduce el número de iteraciones no lineales. Aparecen varias opciones nuevas para el controlador proporcional integral derivado (PID). Para problemas de transporte, se ha mejorado la aceleración de Anderson y se ha agregado una opción para controlar cuándo se utiliza el paso de Anderson en lugar del paso de Newton normal. Las mejoras antes mencionadas combinadas proporcionan un rendimiento sustancialmente mejorado.
Mejoras en la actualización jacobiana mínima
En problemas que dependen del tiempo, el jacobiano se puede actualizar automáticamente configurando la opción Jacobian update en Minimal en el nodo Fully Coupled o en el nodo variable Segregated Solver. Esto da como resultado un rendimiento mejorado sin poner en peligro la robustez. Se ha implementado un algoritmo nuevo y más sólido para determinar cuándo se debe actualizar el jacobiano, que está activado de forma predeterminada. La casilla de verificación Use linear heuristics for adaptive tolerance desactiva el nuevo algoritmo y vuelve a usar el algoritmo disponible en COMSOL Multiphysics® versión 6.1.
Tolerancia adaptativa para el resolvedor lineal
Ahora existe una opción para utilizar una tolerancia adaptativa para el resolvedor lineal. Aunque el número de iteraciones no lineales puede aumentar, el número de iteraciones lineales por iteración no lineal puede disminuir drásticamente, lo que genera mejoras de rendimiento significativas. La adaptación se basa en estimaciones de error total o parcial o en el residual no lineal. Se puede acceder a esta opción desde el nodo del resolvedor Fully Coupled o los nodos variables del Segregated Solver.
Cálculo de vectores propios izquierdos
Muchos problemas multifísicos (por ejemplo, los que implican la interacción acústica-estructura) pueden tener formulaciones no simétricas. La reducción, optimización y análisis de sensibilidad del modelo de tales problemas se pueden mejorar mediante el uso de vectores propios izquierdos. La opción Compute and store left eigenvectors en el nodo Eigenvalue Solver controla si los vectores propios izquierdos se calculan y finalmente se almacenan. El resolvedor de sensibilidad de valores propios y el resolvedor modal ahora pueden utilizar vectores propios izquierdos. La opción Compute and store left eigenvectors está activada de forma predeterminada si al resolvedor de valores propios le sigue un resolvedor de reducción modal o de modelo.

El análisis de sensibilidad y la reducción de modelos para problemas no simétricos se benefician del cálculo de vectores propios izquierdos. En la imagen, la interacción acústica-estructura en un tanque de combustible que vibra conduce a un problema asimétrico.
Nueva forma de almacenar variables en la salida
La opción de almacenar variables en la salida se ha movido de la sección Values of Dependent Variables del paso del estudio a su propia sección, Store in Output. Esta sección proporciona una manera fácil de especificar qué variables almacenar.
Almacenamiento del registro del resolvedor
El registro del resolvedor que se muestra en la ventana Log está limitado a un número determinado de caracteres. El número máximo de caracteres se puede aumentar en Preferences. Sin embargo, al depurar modelos más grandes, puede resultar más práctico almacenar el registro en un archivo. Esta opción ahora está disponible en la sección Log and Messages de la ventana Preferences.
Resultados y visualización
COMSOL 6.2 proporciona funcionalidad mejorada para crear gráficos aerodinámicos, nuevos gráficos de series de contornos e isosuperficies y la capacidad de mejorar la percepción 3D y de profundidad con sombras del suelo.
Gráficos optimizados mejorados
La funcionalidad para crear gráficos optimizados se ha mejorado significativamente. Ahora se pueden crear gráficos optimizados en superficies curvas utilizando el tipo de trazado Streamline Surface existente. Además el algoritmo para crear líneas de corriente uniformes y controladas por magnitud proporciona un manejo y una eficiencia mejorados, así como actualizaciones para una visualización mejorada.
|
|
|
|
Un modelo de piscina (izquierda) y coche deportivo (derecha) con líneas aerodinámicas en las superficies curvas. |
|
Gráficos de series de contornos y series de isosuperficies
Los nuevos gráficos Contour Series y Isosurface Series se utilizan para visualizar la progresión del nivel de campo a lo largo del tiempo. Por ejemplo, el gráfico de la serie de isosuperficies muestra de manera efectiva la dispersión de una columna de contaminante a lo largo del tiempo al visualizar valores de concentración específicos como isosuperficies versus el tiempo.

Un gráfico de la Isosurface Series en un modelo de chimenea.
Sombras del suelo
Para aumentar aún más la percepción 3D y de profundidad, se ha introducido un nuevo efecto visual, Floor Shadows. Se puede acceder fácilmente a este efecto desde la barra de herramientas de la ventana Graphics. En la configuración de la función, puede seleccionarse las fuentes de luz que producen la sombra y definir sus posiciones. También se puede modificar la posición del plano del suelo así como la nitidez y oscuridad de la sombra.

Sombras del suelo en un modelo de motor alternativo.
Configuraciones
En Model Builder, ahora es posible agregar configuraciones haciendo clic derecho en el nodo Results y eligiendo Configurations en el menú contextual resultante. Hay tres opciones: Graph Plot Style, Multiselect Solution o Single-Select Solution. Estas configuraciones ofrecen control centralizado sobre los grupos de gráficos, lo que permite la uniformidad del estilo y los valores del conjunto de datos en múltiples grupos de gráficos sin la necesidad de ajustar la configuración para cada grupo individualmente. Cada una de estas tres opciones controla una selección completa de grupos de trazado en el árbol del modelo y se puede utilizar para actualizar simultáneamente sus respectivos grupos de gráficos. Las configuraciones de Multiselect Solution y Sigle-Select Solution también ofrecen control sobre los valores derivados y los grupos de evaluación.
Con las opciones Single-Select Solution y Multiselect Solution es posible configurar los parámetros de la solución desde una configuración común. Para grupos de gráficos 2D y 3D, la opción Single-Select Solution se puede utilizar, por ejemplo, para generar varios gráficos con los mismos datos de tiempo. La opción Multiselect Solution se puede utilizar para gráficos 1D para mostrar múltiples soluciones en un barrido paramétrico o múltiples pasos de tiempo. Con la opción Graph Plot Style, se pueden configurar el ancho y los estilos de línea para varios grupos de trazados de gráficos (gráficos xy) para crear gráficos del mismo estilo.
Las opciones de configuración ahorran tiempo, aumentan la calidad de las presentaciones e informes y hacen que sea más fácil y rápido graficar los datos correctos y controlar los gráficos en aplicaciones de simulación.

La configuración Graph Plot Style utilizada en el modelo Tubular Reactor.
Gráficos pedefinidos definidos por el usuario
Ahora es posible añadir sus gráficos favoritos a la ventana Add Predefined Plot para reutilizar en otros modelos. Para hacer esto, seleccione Add as Predefined Plot en el menú contextual de nodos de grupos de gráficos, grupos de evaluación o valores derivados. Los gráficos predefinidos que se añadan aparecen en la categoría User Defined en la ventana Add Predefined Plot. Estos gráficos predefinidos guardados permanecerán disponibles para cualquier sesión que se ejecute en el mismo ordenador.
Extracción interactiva de resultados en gráficos
Para trazados de gráficos (gráficos xy), la extracción interactiva de resultados ahora está disponible con el botón Enable tooltip en la barra de herramientas de la ventana de gráficos. Con esta función habilitada, aparecerá información sobre herramientas con valores e información de datos del gráfico cuando pase el cursor del mouse sobre los puntos del gráfico. Esto facilita la extracción de información cuantitativa precisa de los gráficos.

Una etiqueta de información en el modelo Lithium-Ion Battery with Multiple Intercalating Electrode Materials.
Operadores para evaluación sobre un barrido paramétrico
Hay nuevos operadores integrados (atpmax, atpmin, pmax y pmin) para la integración, suma y evaluación de los valores máximos y mínimos de una solución de barrido de parámetros. Estos operadores mejoran la funcionalidad para evaluar los resultados de los estudios de barrido de parámetros.

Los operadores pmax y atpmax se utilizan para un barrido paramétrico sobre el desplazamiento en el modelo de desunión de zona cohesiva.
Comparación de gráficos y datos de referencia
El nuevo subnodo gráfico Comparison se utiliza para comparar dos gráficos:
- Un gráfico que muestra el valor de una expresión en una simulación.
- Un gráfico de tabla que contiene datos de referencia (normalmente datos experimentales)
Hay varias métricas (como RMS) disponibles para comparar los dos conjuntos de datos de la trama. El resultado de la comparación, un valor escalar, se muestra en una tabla ubicada debajo de la ventana de gráficos

Un subnodo de gráfico Comparison utilizado en el modelo Stefan.
6.1
NOVEDADES
Administrador de modelos (Model Manager)
Los usuarios del Model Manager encontrarán que COMSOL Multiphysics® versión 6.1 proporciona la capacidad para almacenar archivos de datos relacionados como conjuntos de archivos en la base de datos, como los ensamblajes CAD; la capacidad de escribir archivos de datos generados por los modelos en la base de datos; y mejoras en el etiquetado y los árboles de etiquetas.
Soporte al uso de conjuntos de archivos con múltiples archivos de datos relacionados y todos los formatos CAD
Las bases de datos de Model Manager ahora admiten el almacenamiento de múltiples archivos de datos relacionados como conjuntos de archivos en la base de datos, como los archivos de componentes externos de ensamblajes CAD o los archivos auxiliares de un informe. Todos los formatos de CAD, incluidos los ensamblajes de CAD, ahora pueden importarse a las bases de datos de Model Manager y pueden ser usados con la funcionalidad de importación CAD en Model Builder. Cuando se importan ensamblajes CAD en la base de datos desde el sistema de archivos, sus componentes externos se importan automáticamente. El contenido de un conjunto de archivos se puede ver y actualizar a través de la ventana Configuración en el espacio de trabajo del Administrador de modelos (Model Manager).
Escribir archivos de datos generados por modelos en la base de datos
Los archivos de datos generados por modelos, como resultados, datos, gráficos, animaciones e informes, ahora se pueden guardar en una base de datos de Model Manager. Los archivos resultantes o, en el caso de múltiples archivos relacionados, los conjuntos de archivos están controlados por versión, y la ventana Referencias los mostrará como Archivos de salida con una referencia a la versión del modelo correspondiente.
Mejoras en el etiquetado y los árboles de etiquetas
Las etiquetas se utilizan para organizar elementos almacenados en una base de datos de Model Manager. En esta versión, se han incluido muchas mejoras para trabajar con etiquetas, como la capacidad de asignar una etiqueta a un modelo desde la ventana Guardar y crear nuevas etiquetas según sea necesario. La acción Establecer etiquetas en el espacio de trabajo del Administrador de modelos admite varias selecciones. Las etiquetas también se pueden asignar a la selección actual directamente al crearlas con la opción Nueva etiqueta. Las etiquetas asignadas se muestran en la ventana Configuración y en otros lugares.
Formato de base de datos compatible con versiones anteriores y posteriores
Las bases de datos locales y del servidor se pueden compartir entre las versiones 6.0 y 6.1 de COMSOL Multiphysics®, ya que el formato de la base de datos y la conexión del servidor están diseñados para compatibilidad con versiones anteriores y posteriores. Todas las configuraciones de la base de datos de Model Manager en COMSOL Multiphysics® se migran automáticamente como parte de la migración de preferencias que copia las preferencias de la versión anterior a la nueva. Algunas funciones nuevas de Model Manager en COMSOL Multiphysics® solo están disponibles cuando se conecta a la versión más reciente del servidor de Model Manager.
Recordar el repositorio utilizado recientemente
Si se trabaja con múltiples repositorios en una base de datos de Model Manager, COMSOL Multiphysics® ahora recordará cuál usó más recientemente al guardar o cargar modelos.
Establecer repositorio predeterminado
En esta versión, el repositorio predeterminado ahora se puede cambiar desde el repositorio inicial. El repositorio predeterminado se selecciona la primera vez que se interactúa con una base de datos y en los casos en que el repositorio utilizado más recientemente para guardar y cargar no es aplicable.
Editar comentarios de confirmación
Ahora es posible editar los comentarios de confirmación de confirmaciones anteriores, como el comentario entrado al guardar una versión del modelo. Para las bases de datos del servidor, solo los administradores raíz y de confirmación pueden editar los comentarios de confirmación.
Filtrar abreviaturas para fechas
Todos los filtros de búsqueda que operan en fechas, como el filtro Última modificación, ahora admiten abreviaturas para Hoy, Ayer, Semana actual, Mes actual y Año actual. Estos también son compatibles con la sintaxis de búsqueda; por ejemplo, @lastModified:TODAY.
Insertar y abrir un nodo desde el panel de contenido
El panel de Contenido, que se encuentra en la ventana Configuración, ofrece una descripción general de las funciones utilizadas en un modelo. Dichas características, como componentes y secuencias de geometría, ahora se pueden insertar directamente en el modelo actual seleccionándolas en el árbol de Contenido y eligiendo Insertar en modelo abierto. De manera similar, la nueva acción Abrir nodo proporciona una manera conveniente de abrir el modelo y navegar a la función seleccionada en el árbol del Constructor de modelos.
Descargar una base de datos de demostración para Model Manager
Ahora se puede descargar una base de datos de demostración local1 para el Model Manager y abrirla automáticamente usando la acción Descargar base de datos de demostración para Model Manager en el menú Ayuda. En el sistema operativo Windows®, este menú está disponible como submenú en el menú Archivo. La base de datos de demostración contiene una copia importada de los modelos de la biblioteca de aplicaciones que se incluyen en una instalación completa. Proporciona un punto de partida para probar, por ejemplo, las capacidades de búsqueda de Model Manager.

Uso de filtros de búsqueda para explorar la base de datos de demostración.
Servidor de Model Manager
El servidor de Model Manager ahora incluye un sistema de gestión de activos basado en la web y soporte integrado para seguridad de la capa de transporte (HTTPS), autentificación externa con AD/LDAP, y autntificación inversa basada en proxy. Ahora también es posible conectar un servidor de Model Manager con una licencia CPU o NSL. Estas mejoras, introducidas en la versión 6.0 update 2, se incluyen en la versión 6.1 con mejoras adicionales. Estas incluyen herramientas de administración de bases de datos mejoradas y la capacidad de escoger entre bases de datos activas.
Sistema de gestión de activos basado en la web
El servidor de Model Manager ahora incluye un sistema de administración de activos basado en la web1 que los usuarios de COMSOL Multiphysics® pueden utilizar para vincular modelos y resultados de simulación a varios documentos, presentaciones, notas de proyectos y diapositivas, así como otros archivos y metadatos complementarios. El uso del sistema de gestión de activos proporciona una forma simplificada de compartir dichos archivos y metadatos con personas de la organización que pueden no tener acceso al software COMSOL Multiphysics®, todo mientras se mantiene todo en la misma base de datos que almacena los modelos.

Se puede acceder al sistema de gestión de activos del servidor Model Manager desde un navegador web. Los usuarios pueden añadir, administrar y ver activos relacionados con sus proyectos de modelado y simulación desde este sistema.
Compatibilidad integrada con HTTPS y autentificación basada en proxy inverso y externo
La configuración de HTTPS, la autentificación externa con AD/LDAP y la autentificación basada en proxy inverso ahora se admiten directamente en la interfaz web de administración del sistema.1

Añada un conector personalizado con un certificado de confianza para configurar HTTPS para el servidor de Model Manager.

La autentificación externa admite la autentificación de Windows® o LDAP para iniciar sesión en el servidor de Model Manager.

Configurar la autentificación basada en proxy inverso para delegar la autentificación a un servidor proxy frente al servidor de Model Manager.
Conectar COMSOL Multiphysics® al Model Manager Server con licencias de CPU y NSL
Además del soporte previamente disponible para licencias de red flotante (FNL), COMSOL Multiphysics® ahora puede conectarse a un servidor Model Manager con licencias CPU o NSL.1
Herramientas de administración de bases de datos mejoradas
Ahora es posible configurar la administración de usuarios y el control de acceso para una base de datos del servidor desde la interfaz web de administración de la base de datos.1
Nuevos tipos de atributos de activos
El sistema de gestión de activos incluye dos nuevos tipos de valor de atributo, Vínculo y Versión de archivo. Vínculo permite vincular activos a recursos como páginas web u otros sistemas internos. Con Versión de archivo, se puede vincular archivos y conjuntos de archivos almacenados en la base de datos, de forma similar a como se usaría el tipo de valor de Versión de modelo existente para vincular versiones de modelos. La versión del archivo también ofrece la opción de descargar los datos vinculados.

Añadir un atributo primitivo de vínculo para vincular a otros recursos, como páginas web.
Elegir entre las bases de datos activas
Si se ha configurado más de una base de datos activa en un servidor de Model Manager, ahora se puede seleccionar la base de datos actual en la barra superior de la interfaz web. La configuración de la base de datos predeterminada se establece desde las páginas de administración del sistema. Actualmente, COMSOL Multiphysics® siempre se conecta a la base de datos predeterminada.
Constructor de aplicaciones
Los usuarios de Application Builder encontrarán que COMSOL Multiphysics® 6.1 proporciona funcionalidad para crear apps con suventanas redimensionables, la capacidad de visualizar todos los tipos de Selección en el objeto formulario Gráfico, y soporte para crear apps en múltiples idiomas.
Subventanas redimensionables
Ahora se pueden crear apps con subventanas redimensionables y extraíbles. Esta nueva funcionalidad está disponible en un conjunto de nuevas plantillas, accesibles desde el Ayudante de nuevo formulario o dentro del Editor de ventana principal. La nueva herramienta de disposición para subventanas facilita, por ejemplo, hacer espacio para un gráfico simplemente arrastrando el divisor con el ratón para ajustar el espacio.
Las subventanas también tienen la capacidad de moverse mientras se ejecuta una aplicación. Esto permite a los usuarios adaptar el diseño a sus preferencias personales. Se puede usar un comando integrado Restablecer diseño de ventana para restaurar rápidamente el diseño original. La capacidad de mover subventanas está disponible en Windows® , macOS y Linux® y cuando se usa COMSOL® Client , pero no es compatible cuando se ejecutan aplicaciones en un navegador web.
Mostrar todos los tipos de selección
En los objetos de formulario de gráficos, ahora pueden usarse todos los tipos de selecciones como fuentes, incluidas las selecciones generadas por geometría o secuencias de malla. Las selecciones que no son del tipo Explícito se muestran en modo de solo lectura.

Una operación de extrusión seleccionada en un objeto de formulario de gráficos, que se muestra con un modelo de motor eléctrico en la ventana de gráficos.
Localization
Pueden crearse fácilmente apps en múltiples idiomas utilizando la nueva funcionalidad para localización. Para crear archivos de idioma para una app, se proporcionan archivos de recursos que mapean el texto utilizado en el Constructor de aplicaciones a versiones traducidas en los idiomas de elección. El idioma de preferencia del usuario de la app se aplicará entonces de forma automática cuando se corra la app. Alternativamente, el usuario puede incluir una configuración de idioma específico en la app por él mismo. En el Constructor de Aplicaciones, todo el texto que es definido en la app por el autor de la app puede traducirse automáticamente de esta manera, incluyendo, por ejemplo, títulos, etiquetas y notas emergentes, así como entradas a métodos integrados como alertas o errores. También es posible traducir cadenas de texto personalizadas desde el código del método utilizando el nuevo método de traducción. Esto puede ser útil si se desea traducir, por ejemplo, títulos de gráficos, informes, o otros ajustes del Constructor del Modelo. Puede verse un ejemplo de esta funcionalidad en la aplicación "Tubular Reactor with Nonisothermal Cooling Jacket".
Arrays en objetos formulario
Ahora es posible seleccionar componentes individuales en un vector como fuente en mucho objetos de formulario. Además los campos de entrada soportan fuente de arrays dobles.
Indicadores de error
El Editor de formularios y el Editor de la ventana principal ahora pueden mostrar indicadores de error, que son útiles para identificar problemas como fuentes inexistentes en las aplicaciones. Esto es especialmente importante cuando se trabaja con aplicaciones que tienen muchos formularios y objetos de formulario. Los formularios que contienen objetos de formulario con errores ahora muestran un indicador de error en el árbol de Application Builder.

Indicadores de error que se muestran en la aplicación de la cuenca de tratamiento de agua, donde se ha eliminado un parámetro.
Editor de formularios
Hay varias mejoras en el Editor de formularios:
- En Windows®, el navegador web y los objetos de formulario de vídeo admiten un control de navegador web basado en Chromium, además de Internet Explorer.
- Puede convertirse entre formularios locales y globales, ya sea copiando y pegando o arrastrando y soltando.
- El objeto de formulario de imagen tiene una opción para estirar la imagen para que se ajuste al espacio disponible en su celda en modo de cuadrícula. Esto evita tener que cambiar el tamaño de la imagen en un software de edición de imágenes.
- Un evento de enfoque ganado le permite ejecutar métodos cuando el usuario de la aplicación enfoca el objeto de formulario correspondiente.
- La configuración del tema de la aplicación y el tema de exportación de imágenes se puede cambiar desde una aplicación en ejecución, lo que le da al usuario de la aplicación la capacidad de cambiar entre los temas claros y oscuros. En Windows®, esto entra en vigencia de inmediato, mientras que en macOS, Linux ® y un navegador web, la aplicación debe guardarse y reiniciarse para que el cambio surta efecto. Ya no es necesario abrir la aplicación en Application Builder en ninguno de estos casos, ya que era la única opción en versiones anteriores.
- Las entradas en la biblioteca de archivos, la biblioteca de imágenes y la biblioteca de sonidos ahora se pueden reemplazar, lo que facilita su actualización.
- Se puede usar una configuración de desplazamiento vertical para los formularios que se muestran en subventanas, colecciones de formularios con pestañas y cuadros de diálogo. Cuando se borra, el formulario nunca incluirá una barra de desplazamiento vertical. En su lugar, la barra de desplazamiento aparecerá en los objetos de formulario dentro del formulario, cuando corresponda. Esto es particularmente útil para tablas grandes, ya que permite que el usuario de la aplicación se desplace dentro de la tabla, manteniendo el encabezado y la barra de herramientas visibles y dejando que la tabla llene el espacio disponible. Esto también permite un mejor rendimiento.
- Las entradas y salidas están separadas en el Asistente para formularios nuevos para que sea posible crear formularios más personalizados. En versiones anteriores, esta separación en entradas y salidas ya estaba disponible en la ventana Herramientas del Editor.

Objeto de formulario de imagen con estiramiento deshabilitado (izquierda) y habilitado (derecha).
Editor de métodos
Hay varias mejoras y nuevos métodos de utilidad en el Editor de métodos:
- Copiar como código al portapapeles admite selección múltiple.
- La opción Ejecutar en Application Builder, utilizada para ejecutar un método específico, tiene un método abreviado de teclado, F8.
- Los métodos predeterminados
toStringque convierten dobles en cadenas ahora usan la cantidad de dígitos significativos en lugar de la cantidad de decimales.toString(double value, String template)todavía se puede utilizar para lograr el comportamiento decimal. Por ejemplo,toString(double value, "0.00")se puede utilizar para dos decimales. - Los métodos
declarationse pueden utilizar para recuperar la lista de declaraciones, ya sean globales o locales, en un formulario específico. getTypeestá disponible para recuperar el tipo de declaraciones.- Los métodos
saveApplicationAsysaveApplicationOnServerAsdevuelven un valorbooleanSi el valor de retorno es falso, el usuario de la aplicación canceló la operación y la aplicación no se guardó. Además, hay un argumentobooleanopcional para controlar si se debe solicitar al usuario de la aplicación un cuadro de diálogo de confirmación antes de guardar.
COMSOL Desktop®
Para todos los usuarios de COMSOL Multiphysics®, la versión 6.1 presenta la capacidad de crear y editar parámetros directamente desde los campos de edición, una nueva herramienta Buscar y reemplazar y mejoras en la usabilidad de las tablas.
Crear y editar parámetros en la configuración del modelo
Un nuevo flujo de trabajo simplificado permite crear parámetros sin necesidad de navegar a un nodo de Parámetros. Dentro de los campos de texto y las tablas en la ventana Configuración, ahora puede hacerse clic con el botón derecho para seleccionar la función Crear parámetro para especificar el nombre, la expresión y la descripción del nuevo parámetro. De manera similar, si se hace clic con el botón derecho en un campo de texto o una celda de tabla con un parámetro en una expresión, puede elegirse la opción Editar parámetro para editar los campos Nombre, Expresión y Descripción del parámetro.
Además de manipular parámetros, ahora es más fácil ver el valor de las expresiones de parámetros. Cuando se pasa el cursor sobre los campos de entrada y las celdas de la tabla, una nota emergente muestra el valor evaluado de la expresión.

El valor de la expresión del parámetro se muestra en la nota emergente.
Buscar y reemplazar
La nueva herramienta Buscar y reemplazar viene con una función de reemplazo para reemplazar cualquier coincidencia que surja en la búsqueda. Los resultados de la búsqueda tienen una jerarquía estructurada, por lo que se puede ocultar fácilmente las partes que no son relevantes para una búsqueda específica. También se puede limitar la búsqueda utilizando las opciones de archivador de Nodos, Descripciones y Configuración para limitar lo que se muestra en los resultados de la búsqueda. También hay un menú Historial de búsqueda que lista las búsquedas anteriores y permite realizarlas nuevamente.
Mejoras en la usabilidad de tablas
Al cargar parámetros en versiones anteriores, si todavía habían parámetros existentes, podía llegar a duplicarse entradas, que debían de ser eliminadas de forma manual. En esta versión, al cargar desde un archivo de texto y CSV, ahora puede actualizarse directamente los parámetros o variables existentes en tablas. Cualquier nuevo parámetro en el archivo se añade como siempre.
Ahora puede insertarse directamente una fila encima de cualquier fila seleccionada en la tabla. En versiones previas, las tablas únicamente permitían añadir una fila al final y después moverla a sus sitio.
Nueva categorización de preferencias
El cuadro de diálogo de Preferencias ahora contiene un árbol de categorías en lugar de una lista, facilitando así localizar las preferencias relacionadas.

El cuadro de diálogo Preferencias actualizado.
Interfaz para Microsoft® Word
Una nueva pestaña de cinta de COMSOL en Microsoft® Word está disponible para insertar y actualizar imágenes y tablas desde los modelos de COMSOL. Dentro del software COMSOL®, las imágenes y tablas pueden ser generadas para el portapapeles, lo que les permite permanecer enlazadas al archivo del modelo de COMSOL cuando se insertan en un documento de Microsoft Word. El generador de informes ahora guarda imágenes y tablas enlazadas cuando se guarda un informe al formato de Microsoft Word. Entonces, en Microsoft® Word, se pueden actualizar las imágenes y tablas enlazadas para reflejar los cambios en la solución, por ejemplo.

La pestaña COMSOL Image en Microsoft Word permite cambiar los ajustes de imagen y actualizarla.
Adiciones miscelaneas
FUNCIONES PRIMITIVAS E INVERSAS
Ahora puede definir funciones primitivas de funciones definidas por el usuario. Esta funcionalidad está disponible como una generalización de la funcionalidad existente para generar funciones primitivas para funciones de interpolación. La nueva funcionalidad está disponible en la configuración de la función de función de interpolación, en la que hace referencia a una función arbitraria definida por el usuario para la que se debe definir la función primitiva. Las funciones primitivas también se conocen como antiderivadas o integrales indefinidas. De manera similar, puede definirse funciones inversas de funciones definidas por el usuario.

Funciones primitivas de sin(x2) y cos(x2), también conocidas como integrales de Fresnel.
FUNCIÓN DE AJUSTE DE MÍNIMOS CUADRADOS
Una nueva función de ajuste de mínimos cuadrados permite el ajuste de datos tabulados de funciones multidimensionales a una o más expresiones de funciones paramétricas arbitrarias. Esta funcionalidad anteriormente era exclusiva del Módulo de optimización, en el que se usaba para la regresión lineal, así como para el ajuste de funciones paramétricas no lineales. Ahora puede definirse funciones de ajuste de mínimos cuadrados directamente en el nodo Definiciones en el Generador de modelos. Por ejemplo, puede ajustar una función (a0+a1*x+a2*y)*cos(a4*z+a5)con respecto a los datos de entrada tridimensionales.

Un ajuste de mínimos cuadrados de una función cuadrática a datos ruidosos.
FUNCIÓN DE PROCESO GAUSSIANA Una nueva función de proceso gaussiano permite la interpolación multidimensional de datos junto con estimaciones de la incertidumbre en la función interpolada. El módulo de cuantificación de incertidumbre es necesario para entrenar la función con respecto a los datos tabulados de entrada. Sin embargo, si una función ya está entrenada y almacenada en un modelo, no requiere ningún producto adicional.

Una función de proceso gaussiano de los datos del terreno junto con un diagrama de color de la incertidumbre de los datos estimados, en forma de desviación estándar.
DERIVADAS ESPACIALES PARA OPERADORES DE ACOPLAMIENTO
Tanto el operador espacial at como los operadores de acoplamiento no local, como General Extrusion, ahora incluyen las contribuciones del mapeo a las derivadas espaciales. Esto permite una gama más amplia de asignaciones de campo. Por ejemplo, ahora se podrá mapear directamente un campo de presión acústica o un campo electromagnético de un componente a otro sin pasos intermedios.
EVALUACIÓN MÁS RÁPIDA DE EXPRESIONES USANDO PARÁMETROS DE SOLUCIÓN
El nuevo operador withparam es una versión especializada del operador withsol previamente disponible que evalúa más rápido que withsol cuando corresponde, como cuando se resuelven pasos de estudio en una secuencia. Un ejemplo típico cuando se puede usar withparam es cuando se resuelve el calentamiento electromagnético en una secuencia de dos pasos, donde el primer paso es resolver los campos electromagnéticos en el dominio de la frecuencia y el segundo paso es resolver la transferencia de calor usando un término fuente dependiente de la frecuencia, con valores de frecuencia del primer paso. De manera más general, withparam es útil para la resolución secuencial cuando las variables tiempo (t), frecuencia (freq) o valor propio (lambda) de un paso de estudio anterior se utilizan en un paso de estudio posterior.
NUEVAS FUNCIONES INTEGRADAS
Hay dos nuevas funciones integradas disponibles para calcular el máximo común divisor (gcd) y el mínimo común multiplicador (lcm). Estas funciones tienen una amplia gama de aplicaciones, incluso cuando se analizan simetrías de motores y generadores eléctricos.
Geometría
COMSOL Multiphysics® 6.1 proporciona mejores operaciones boleanas, actualizaciones en la ventana de lista de selección y mejoras en la interfaz de usuario para operaciones geométricas.
Manejo de geometrías mejor y más robusto
La combinación de objetos geométricos con operaciones booleanas ahora es más sólida cuando se trabaja con el kernel de geometría de COMSOL, que no requiere ninguno de los productos complementarios que incluyen la funcionalidad CAD. Estas mejoras son especialmente útiles cuando se trabaja con geometrías grandes que contienen muchos objetos y cuando las partes de la geometría se superponen de manera compleja. También se ha mejorado la actualización de selecciones después de cambiar la geometría, lo que puede ayudar a crear barridos paramétricos geométricos más estables.

La geometría de un modelo de motor de imanes permanentes, que contiene 2300 dominios.
Flujo de trabajo más eficiente con la lista de selección
Cuando se hace clic con el botón derecho en una o varias selecciones en la parte inferior de la ventana Lista de selección, se abre un menú contextual que ahora contiene el submenú Crear selecciones. Esto le permite crear una nueva selección con nombre, como una Selección de intersección, que luego se puede usar como entrada para operaciones de selección y selecciones basadas en coordenadas. En el menú contextual, también se puede optar por utilizar la selección con nombre como entrada para el nodo actualmente seleccionado en el árbol del modelo.
Dibujo interactivo ahora activo por defecto
La funcionalidad Bosquejo ahora está activa de manera predeterminada, lo que permite comenzar a dibujar instantáneamente con las herramientas de dibujo interactivo después de agregar un componente 2D o un plano de trabajo en 3D. Anteriormente, esto requería activar manualmente el modo de visualización de Bosquejo.
Girar alrededor de un borde recto
En la configuración de la operación Revolución, ahora hay una opción para especificar el eje de revolución seleccionando un borde recto. La arista puede ser parte del bosquejo que se revolucionará o ser cualquier arista de la geometría actual, incluida la geometría de construcción. En versiones anteriores, la única opción para definir el eje de revolución era especificar un punto y una dirección.

Rotación del bosquejo del eje (resaltado en amarillo) alrededor de una arista recta seleccionada. El eje de revolución está indicado por las flechas azules.
Nuevos modelos tutoriales
|
Busbar Assembly Geometry — with Geometry Parts |
Busbar Assembly Geometry — with Group Nodes |
|
Light Bulb Geometry |
Steam Reformer Geometry |
Malla
COMSOL Multiphysics® 6.1 proporciona importantes mejoras de mallado que facilitan y hacen más eficiente la limpieza y reparación de mallas, generan mallas de capa de contorno de mejor calidad y combinan modelos geométricos con mallas importadas.
Nuevas operaciones de limpieza y reparación
En esta versión, ahora puede usarse una operación Fusionar entidades para fusionar vértices, bordes y superficies cercanos dentro de una tolerancia especificada en una malla. Ahora es posible fusionar contornos de piezas desalineadas en un ensamblaje CAD para eliminar espacios, por ejemplo. Esto proporciona una alternativa al simplificación y reparación CAD tradicional.
De manera similar, puede utilizarse la operación Contraer entidades para limpiar una malla contrayendo caras estrechas y pequeñas y bordes cortos. La operación encuentra y colapsa entidades más pequeñas que el tamaño de entidad determinado automáticamente. Si no se desea utilizar el tamaño predeterminado, puede especificarse un tamaño manualmente. Con esta opción, las entidades seguirán colapsándose automáticamente si no cumplen con los requisitos de tamaño.
|
|
|
Mejoras en la malla de la capa de contorno
Hay un nuevo ajuste Ángulo máximo para recorte para la generación de malla de capa de contorno que controla si se recorta la malla de capa de contorno en esquinas estrechas. Este ajuste ahora está disponible para todas las opciones para manejar bordes afilados. Puede verse esta mejora en el modelo existente "Nonisothermal PEM Fuel Cell".

Una gráfica de resultados de una simulación multifísica de una celda de combustible de membrana polimérica (PEM) que muestra una gráfica aerodinámica del flujo total de O2 y una gráfica de superficie de la fracción molar de O2 combinada con los elementos de malla (azul y naranja) en las regiones de flujo. El recorte se aplica al generar los elementos de la capa de contorno en las esquinas estrechas (naranja). La imagen de la esquina inferior derecha muestra con más detalle cómo se conectan los elementos de la capa de contorno en una esquina estrecha.
En la configuración del nodo Propiedades de la capa de contorno, está disponible una nueva casilla de verificación Ajustar direcciones para cada capa que permite suavizar las direcciones en los elementos de la capa de contorno y hace posible generar mallas de capa de contorno de mayor calidad. La dirección de la primera capa es perpendicular a la superficie (imagen de la izquierda a continuación), lo que a menudo se desea al resolver problemas de flujo de fluidos. Después de la primera capa, las direcciones de las siguientes capas pueden cambiar a límites de forma cóncava y convexa. La opción predeterminada anterior de generar capas con direcciones constantes (imagen de la derecha a continuación) también está disponible.
|
|
|
|
Capas de contorno con direcciones de capa ajustadas (izquierda) y con direcciones de capa constantes (derecha). Los colores verde claro representan elementos de alta calidad. |
|
Combinación de geometría y malla
La operación Importar ahora facilita la combinación de un modelo geométrico con una malla importada. Esto funciona importando la geometría finalizada de la secuencia de geometría directamente en una secuencia de mallado. La importación genera una malla triangular no estructurada o una malla de visualización para la geometría. Las selecciones nombradas se transfieren automáticamente y se pueden usar en la secuencia de mallado y para definir la física. Puede verse esta nueva mejora en el modelo existente de la "STL Import Tutorial Series".

Importación de la geometría de un elipsoide directamente a la secuencia de mallado, donde se puede combinar con una malla importada de una cabeza humana.
Mejoras para selecciones con nombre en mallas
Las operaciones de malla ahora admiten selecciones con nombre como entrada, incluso cuando se trabaja con mallas importadas. Las selecciones con nombre se pueden importar desde un archivo de malla o con la geometría de una secuencia de geometría. Puede usarse las selecciones con nombre cuando, por ejemplo, se vuelvan a mallar los contornos después de combinar la geometría con una malla importada. Puede verse esta actualización en el modelo "STL Import Tutorial Series".

La selección con nombre utilizada en el nodo Tamaño es generada por el nodo Importar 1.
Mallado mapeado y barrido para mallas importadas
En la versión 6.1, generar mallas con las operaciones Mapeado y Barrido ahora es sencillo para todas las mallas, incluidas las importadas. La operación Barrido tiene soporte para volver a mallar las caras de origen usando una malla cuadrilátera o triangular. En versiones anteriores, tenía que crear una geometría a partir de la malla importada para poder generar una malla mapeada o barrida. El nuevo flujo de trabajo es significativamente más robusto y eficiente.

Generación de una malla de barrido en los dominios de capa perfectamente adaptada de una malla importada.
Flujo de trabajo mejorado para mallas de superficie importadas
Al importar mallas desde los formatos STL, PLY y 3MF, los dominios ahora se crean automáticamente en regiones herméticas mediante la nueva casilla de verificación Crear dominios. Si hay agujeros en la malla, los contornos y los bordes se informan en los nodos de información, que se pueden usar como entrada para las operaciones de reparación Rellenar agujeros y Crear caras. Los dominios se crearán cuando los agujeros hayan sido reparados y la malla superficial haya formado las regiones estancas. En versiones anteriores, la creación de dominios requería una operación adicional. El modelo "STL Import Tutorial Series" muestra esta nueva incorporación.
Modelo tutorial actualizado
STL IMPORT 2 - REMESHING AN IMPORTED MESH 
Un tutorial de mallado que demuestra cómo importar la geometría del bloque directamente a la secuencia de mallado, que ya contiene la malla STL importada de la vértebra.
Estudios y Resolvedores
COMSOL Multiphysics® 6.1 proporciona un mejor rendimiento para las simulaciones CFD y para el paso de estudio de barrido de frecuencia adaptable. La configuración de estudio Adaptive Mesh Refinement se ha reorganizado y ahora viene con una nueva configuración para ahorrar espacio de almacenamiento en disco.
Rendimiento mejorado para CFD
El método de Gauss-Seidel acoplado simétricamente (SCGS), utilizado por muchas aplicaciones de CFD, se ha mejorado con mejores configuraciones predeterminadas. En muchos casos, esto proporciona una reducción del 30% en el tiempo de CPU. Además, el requisito de memoria para los solucionadores de redes múltiples con computación en clúster se ha reducido hasta en un 25%.

Perfil de flujo alrededor de un auto deportivo calculado usando LES. Los campos de flujo y presión se utilizan para calcular las fuerzas en los espejos laterales y las puertas en un análisis de interacción fluido-estructura (FSI).
Rendimiento mejorado para el barrido de frecuencia adaptativo
El paso de estudio de barrido de frecuencia adaptativo se ha optimizado para análisis en los que la salida del campo se almacena solo para una selección, como un dominio o un límite. Esto es útil para puertos en aplicaciones de filtros, por ejemplo. La mejora del rendimiento de dicho barrido es de hasta un 25%. La ganancia de rendimiento es aún mayor para aplicaciones donde se requieren resultados de muy alta resolución.

Una comparación de parámetros S entre un barrido normal y la salida de alta resolución de un barrido de frecuencia adaptable para el modelo de filtro de iris de guía de ondas, disponible en la biblioteca de aplicaciones del módulo RF.
Mejoras en el refinamiento de la malla adaptativa
La configuración más importante para el refinamiento de malla adaptativa ahora se puede encontrar en el nivel de estudio para todos los tipos de estudio que admiten esta funcionalidad. Además, pueden ahorrarse sustancialmente los requisitos de memoria y almacenamiento en disco para los métodos de estimación de error cuadrático funcional y de norma L2. Puede hacerse seleccionando la opción Ninguno, lo que significa que no se agregan estimaciones de error ni residuos.
Análisis de sensibilidad para problemas de valores propios
Ahora es posible utilizar una formulación de frecuencia propia o valor propio en los análisis de sensibilidad. Se puede calcular la sensibilidad directa de cualquier objetivo dependiente del valor propio. Con esta funcionalidad ampliada, ahora se puede realizar optimizaciones basadas en gradientes donde el objetivo o las restricciones dependen del valor propio de estas formulaciones. En mecánica estructural, por ejemplo, esta funcionalidad se puede utilizar para investigar la sensibilidad de una frecuencia propia a los parámetros de entrada. Puede verse esta actualización en el modelo "Maximizing the Eigenfrequency of a Shell".
Métodos explícitos para pasos de tiempo para resolver DAE
Ahora se pueden usar métodos explícitos de pasos de tiempo para resolver ecuaciones algebraicas diferenciales (DAE). Dichos sistemas se encuentran, por ejemplo, en problemas de propagación de ondas elásticas en mecánica de sólidos. Para el resolvedor dependiente del tiempo, hemos introducido tipos de resolvedores implícitos y explícitos. Todos los métodos disponibles anteriormente en Time-Explicit Solver ahora se enumeran en el menú desplegable Método cuando se selecciona Explícito como el tipo de Solver. El Resolvedor explícito de tiempo, anterior, se eliminó, pero todavía está disponible para modelos integrados en versiones anteriores del software.
|
|
|
|
La nueva configuración de tipo de solucionador para el solucionador dependiente del tiempo. |
|
Postprocesado y visualización
La versión 6.1 proporciona la funcionalidad de sombreado directo para mejorar aún más la percepción de la profundidad y ofrece líneas de corriente 2D mejoradas y un nuevo tipo de tabla de colores discretos.
Sombras directas
Está disponible una nueva función Direct Shadows para mejorar la percepción de profundidad mediante la simulación de sombras entre objetos. Esta función se encuentra en la barra de herramientas de la ventana de gráficos y se puede utilizar junto con la opción Oclusión ambiental para mejorar el realismo de geometrías y gráficos.

Los efectos visuales de Direct Shadows y Ambient Occlusion utilizados en el modelo de Calefacción eléctrica en un conjunto de barras colectoras.
Leyenda de colores discretos
Para todos los gráficos que utilizan tablas de colores, ahora es posible elegir entre tipos de tablas de colores Continua y Discreta. La nueva opción Discreta proporciona leyendas de colores en bandas, así como la opción de especificar cuántas bandas se necesitan. Esto puede ayudar a visualizar cómo varía un campo en la geometría. Por ejemplo, puede hacerse que los gráficos de estrés sean más intuitivos.

Leyenda de color discreta utilizada en el análisis de estrés térmico de un modelo de pala de estator de turbina del módulo de mecánica estructural.
Nuevo algoritmo para líneas de corriente uniformes y líneas de corriente de magnitud controlada en 2D
Se ha mejorado el algoritmo utilizado para generar gráficos de líneas aerodinámicas uniformes y controlados por magnitud en 2D y en superficies en 3D. Esta actualización ayuda a eliminar las líneas perdidas y las incoherencias en los gráficos 2D Streamline, 3D Streamline Surface y Streamline Multislice.

Líneas aerodinámicas de densidad uniforme en el modelo de cálculo de matriz de inductancia de bobinas de PCB del módulo de AC/DC.
Gráficos predefinidos proporcionados por las interfaces físicas
Después de correr un estudio, las interfaces físicas crean automáticamente un conjunto de gráficos predeterminados para visualizar los resultados. Estos gráficos se adaptan a cada área de la física. Puede haber muchas visualizaciones diferentes que sean relevantes, y agregarlas todas automáticamente daría como resultado la creación de una gran cantidad de grupos de gráficos. En la versión 6.1, ahora es posible añadir gráficos predefinidos por las interfaces de física después de que se haya realizado un estudio. Los gráficos disponibles se organizan en una estructura de árbol en la ventana Agregar gráfico predefinido, donde puede seleccionarse el gráfico que se desea añadir con el botón Agregar gráfico.
Encontrar intersecciones entra gráficos y líneas
El subnodo Graph Marker ahora incluye una opción de intersección de línea para encontrar intersecciones entre gráficos y líneas. Con esta función se puede:
- Mostrar marcadores en valores de interés cuando, por ejemplo, se comparen diferentes curvas de respuesta a una frecuencia específica en un análisis acústico.
- Mostrar marcadores donde la expresión trazada alcanza uno o más valores de umbral establecidos en la dirección x o y.
- Mostrar marcadores en los que las rpm del rotor sean iguales a la frecuencia propia del rotor para encontrar la velocidad crítica en la dinámica del rotor. Esta es la velocidad que corresponde a y = x.

Marcadores de gráficos a 700 Hz (utilizados para la comparación de respuestas) en el modelo Lumped Loudspeaker Driver del Acoustics Module.
Opciones de diseño para leyendas de gráficos
Para gráficos 1D que describen las curvas en un gráfico, ahora es posible colocar leyendas de color fuera del área del gráfico. En la ventana Ajustes, el área del eje del gráfico exterior está disponible como una opción de diseño. Esta función puede dar como resultado una apariencia más limpia, especialmente cuando se trazan muchas curvas.

La leyenda del gráfico colocada a la derecha del área de trazado en el modelo de flujo electroosmótico en medios porosos del módulo Chemical Reaction Engineering Module.
Almacenamiento de tablas de colores en el modelo
Ahora pueden añadirse tablas de colores personalizadas, almacenadas como campos de texto con datos RGB, en un modelo. Pueden importarse archivos de tablas de colores, editar los componentes RGB de una tabla de colores directamente y consultar las tablas de colores almacenadas en el disco o en una base de datos. El nodo Tablas de colores aparecerá en Constructor del modelo automáticamente después de importar un archivo. Si no hay tablas de colores personalizadas, puede añadirse esta nueva función marcando la casilla de verificación Tablas de colores en la ventana Mostrar más opciones.

El nuevo cuadro de diálogo para elegir una tabla de colores para usar en un gráfico.
Mejoras en Trazar anterior y Trazar siguiente
Ahora pueden utilizarse los botones Trazar anterior, Trazar siguiente, Trazar primero y Trazar último para modelos con múltiples niveles de parámetros y tiempo, no solo el nivel más interno. La interfaz de programación de aplicaciones (API) también se ha ampliado con métodos que corresponden a los botones de la barra de herramientas. Esto facilita la implementación de funciones similares en las aplicaciones.
1Esta funcionalidad se incorporó en la versión 6.0 update 2.
Linux es una marca registrada de Linus Torvalds en EE. UU. y otros países. macOS es una marca comercial de Apple Inc., registrada en EE. UU. y otros países. Microsoft y Windows son marcas comerciales del grupo de empresas Microsoft.
6
NOVEDADES
Administrador de modelos (Model Manager)
El software COMSOL® ahora incluye el Administrador de modelos (Model Manager), una herramienta para el almacenamiento eficiente en bases de datos y control de versiones de los modelos y los archivos relacionados, como datos experimentales y archivos CAD. Model Manager está completamente integrado en la interfaz de usuario de COMSOL Multiphysics®. Proporciona funcionalidad para organización y búsqueda avanzada, incluyendo búsquedas de características dentro de un modelo, y una funcionalidad de comparación que muestra las diferencias exactas entre dos versiones de un modelo. Los archivos del modelo se almacenana eficientemente en el sistema con un mínimo de redundancia.
El espacio de trabajo del Administrador de modelos en la interfaz de usuario de COMSOL Multiphysics®
Novedades en el constructor de aplicaciones
Los usuarios de Application Builder, encontrarán en COMSOL Multiphysics 6.0 un depurador mejorado en el Editor de métodos, un nuevo Editor de la Ventana Principal, así como validación de datos y mejoras en el Editor de formularios.
Depurador mejorado
Con el nuevo depurador en el Editor de métodos, se pueden inspeccionar, e incluso cambiar, los valores de variables y declaraciones mientras se depura. También se han ampliado los puntos de ruptura y ahora pueden deshabilitarse individualmente, mientras que la nueva ventana Breakpoints da fácil acceso y supervisione de todos los puntos de ruptura. El escritorio de COMSOL (COMSOL Desktop®) ya no se bloquea cuando se para en un punto de ruptura, posibilitando inspeccionar el estado actual de la aplicación. Por ejemplo, cuando se para en un método del modelo, se puede hacer clic alreddor en el árbol del Constructor del Modelo para ver los ajustes actualizados del modelo.
También existen otras mejoras, por ejemplo:
- La ventana Call Stack permite inspeccionar la pila de llamadas actual
- Existe un nuevo botón Brak para supender ejecuciones de métodos.
- Ahora se puede salir un paso (Step out) del método actual.
- Los métodos corren en un proceso separado. Esto previene de errores que podrían haberse introducido en métodos (por ejemplo, cuelgues desde librerías nativas personalizadas) que interfieran con el COMSOL Desktop® regular durante el desarrollo.
El Editor de método paró en un punto de ruptura en la app Tuning Fork. La ventana de Variables de la derecha muestra los valores de los parámetros en el modelo, además de las declaraciones, variables locales, y los ajustes permitidos de Data Access. Los valores también pueden ser cambiados directamente en la ventana de Variables, como muestra la fila destacada.
Editor de Ventana principal
El nuevo Editor de Ventana Principal (Main Window Editor) trabaja de forma similar al Editor de formularios, pero para la cinta, la barra de menús y la barra de herramientas principal de la app. Estos componentes de interfaz de usuario previamente solo eran editables desde el árbol del constructor de aplicaciones. Exactamente igual que el Editor de formularios, el Editor de ventana principal proporciona una interfaz gráfica de usuario con una representación visual de los objetos, y permite moverlos libremente alrededor utilizando el ratón para arrastrarlos. La ventana Editor Tools también está soportada por el Main Window Editor, permitiendo añadir rápidamente ítems para opciones comunes, de forma similar al New Form Wizard.
Objeto de formulario Gauge (indicador)
El nuevo objeto de formulario Gauge es similar al objeto de formulario Knob pero es de solo lectura y se utiliza para mostrar un valor mediante la posición de una aguja o flecha de un indicador. Se pueden añadir marcas y etiquetas adicionales para indicar el rango de valores que el indicador puede mostrar. Además de las marcas y etiquetas, opcionalmente se puede configurar un conjunto de escalas de colores para una mayor indicación de los valores.
Validación de datos
Existen varias mejoras para la validación de entradas y proporcionar buenos mensajes de error cuando un usuario entre una entrada inválida en la app. La validación numérica en los campos de entrada ahora soportan Mayor que y Menor que (además de Mayor o igual que y Menor o igual que). Además de parámetros, también se pueden utilizar variables de declaración en la comparación.
Los mensajes de error soportan variables a través del nuevo método eval, permitiendo mensajes de error de validación más ricos al usuario de una app. Las variables soportadas incluyen el valor actual, parámetros, declaraciones y el límite inferior o superior.
La comprobación de errores avanzadas que requiere escribir un método también se ha hecho más fácil, ya que ahora se pueden acceder a ambos valores, el viejo y el nuevo, en un campo de entrada, u otro objeto de formulario, directamente en el método.
Eventos flexibles
Los eventos en objetos de formulario, como On data change ahora soportan secuencias de comandos, igual que como previamente estába disponible en botones y otros objetos de formulario. Esto también posibilita pasar argumentos a métodos, facilitando la reutilización de métodos entre múltiples objetos de formulario.
Librería de iconoes
Existe un número de nuevos iconos disponibles, específicamente diseñados para que sean útiles en el desarrollo de aplicaciones. Las categorías incluyen funcionalidad general como navegación e iconos de estado, así como categorías relacionadas con el modelo, como físicas y tipos de gráficos. Muchos de los iconos también vienen en múltiples colores.
Algunos de los iconos en la categoría general, mostrados en las versiones azules.
Editor de formularios
Existe una serie de ampliaciones en el editor de formularios:
- Las colecciones de formularios soportan ocultación de sus formularios individuales, por ejemplo, pestañas o secciones. Esto permite mayor flexibilidad en el diseño de aplicaciones, como solo mostrar pestañas de resultados relacionados después que el modelo se ha resuelto.
- Los objetos de formulario gráfico utilizados para animaciones ahora muestran botones para arrancar, parar, y paso a paso en la barra de herramientas Gráficos.
- Existe un nuevo aspecto para botones, perfilado, disponible tanto para botones grandes y pequeños.
- Ahora es posible mostrar simultáneamente el icono y el texto para pequeños botones.
- Los botones e ítems de cambio tienen soporte incluido para comportamiento de botón de radio mediante el uso de declaraciones de String como fuente. Esto es de utilidad para presentar opciones como botones de cambio, pero donde solo una puede seleccionarse a la vez.
- Existe más flexibilidad para controlar dónde aparecen las barras desplegables con el nuevo ajuste de barras desplegables Prefer inner scrollbars.
La app tubular reactor redimensionada para mostrar barras desplegables. Prefer inner scrollbars está en on (por defecto) y la barra desplegable aparece en la colección de formularios.
La app tubular reactor redimensionada para mostrar barras desplegables. Prefer inner scrollbars está en off y la barra desplegable aparece a la derecha, en el nivel de ventana.Nuevos métodos de utilidad
Nuevos métodos de utilidad internos incluidos en el Editor de Métodos:Nueva aplicación
COMSOL Multiphysics® versión 6.0 trae una aplicación de ejemplo.Curve Digitizer
La aplicación Curve Digitizer puede utilizarse para digitalizar/extraer interactivamente curvas desde imágenes. Esta aplicación proporciona una manera sencilla para digitalizar una variedad de gráficos 1D con diferentes ejes en sistemas de coordenadas cartesianas o polares.COMSOL Desktop®
La version 6.0 introduce la posibilidad de combinar diferencias de un modelo con el otro, ahorro compacto, y una nueva ventana Auxiliary Data que proporciona una visión general de todos los archivos de entrada asociados con el modelo actual.
Ahorro compacto
Para modelos grandes, guardar los datos calculados con el modelo ocupa mucho espacio en el disco. En esta versión, están disponibles nuevas opciones de Guardar que evitan que se guarden los datos construidos, calculados, y graficados, pero retienen los datos de la sesión actual mientras el modelo permanece abierto. También hay opciones separadas para cuando se almacena el modelo como un archivo mph, y cuando se almacena en una base de datos utilizando el nuevo Model Manager.Datos auxiliares
La nueva ventana Auxiliary Data proporciona una visión general de todos los archivos de entrada asociados con el modelo actual, como archivos CAD y archivos de interpolación. Para cada entrada de la tabla se puede ver a qué parte del modelo pertenece, cuál es su fuente de datos, y otra información sobre su estado actual. Al almacenar archivos en una base de datos utilizando Model Manager, también se pueden importar archivos a la base de datos desde aquí.
Ejemplo de la ventana de Datos Auxiliares pare el modelo Double Gauss LensFusión de modelos
Desde la ventana Resultados de la comparación se pueden combinar las diferencias de un modelo con otro. Para cada nodo que contiene diferencias, hay una o dos opciones de anulación nombradas de forma coherente con el modelo que se desea sobrescribir. El proceso de sobrescritura intenta fusionar todas las diferencias bajo el nodo seleccionado en la medida de lo posible.También hay una herramienta de combinación más avanzada llamada Merge Changes to Opened que utiliza la información disponible sobre las versiones para clasificar los cambios que el usuario u otros hayan realizado en el mismo modelo. La herramienta solo fusiona los cambios realizados por otro usuario en la versión después de que se comenzó a editar el modelo. En casos de conflictos, se puede elegir qué cambios conservar o sobrescribir.
Atajos de teclado y entrada ASCII
Hay nuevos atajos de teclado disponibles:Mostrar opción para la ventana de mensajes
La nueva opción Show on New Message en la ventana Messages permite controlar si la ventana debe aparecer en la parte superior cuando se agregan nuevos mensajes.
La opción Show on New Message en la ventana de Mensajes.Expandir y contraer seleccionado
La mayoría de los árboles en COMSOL Desktop®, como el árbol de construcción de modelos, ahora contienen barra de opciones para expandir o contraer la rama seleccionada. Esto también se puede hacer utilizando los atajos de teclado.Nuevas opciones de la barra de herramientas de acceso rápido
La Barra de herramientas de acceso rápido, disponible en el sistema operativo Windows®, es altamente personalizable. Además las nuevas opciones para el Administrador de modelos, ahora contiene opciones para añadir botones para cambiar al Constructor de modelo o el Constructor de aplicación y para actualizar los complementos.
La página de Preferencias de la barra de herramientas de acceso rápido.Nuevo formato XML para importar y exportar materiales
Hay un nuevo formato XML para importar materiales en COMSOL®, ya sea utilizando una herramienta de importación dedicada o como una biblioteca de materiales en el Material Browser. El objetivo principal de este formato es proporcionar una sintaxis XML bien definida y documentada, lo que simplifica la colaboración con aquellos que no tienen acceso al software COMSOL®. Un proveedor de materiales, por ejemplo, puede generar bibliotecas de materiales solo con la ayuda de la documentación y los ejemplos que se generan con la herramienta de exportación.Mostrar siempre la configuración de física avanzada modificada
Hay secciones que se muestran u ocultan según las selecciones que se hayan realizado en el cuadro de diálogo Mostrar más opciones. En el caso de que algún usuario haya modificado una configuración en una sección que normalmente está oculta por las Advanced Physics Options, la sección se muestra de todos modos hasta que ningún ajuste tenga un valor que difiera del valor predeterminado.Mostrar y cambiar la forma de la ecuación en los pasos de estudio
Para cada paso de estudio individual, se puede modificar la Forma de ecuación de una interfaz física si el paso de estudio ha habilitado la vista de árbol en la sección Physics and Variables Selection. La Forma de la ecuación puede, por ejemplo, ser estacionaria, dependiente del tiempo o en el dominio de la frecuencia. Si la forma de la ecuación es Dominio de frecuencia, también puede cambiar la frecuencia para la interfaz. Cuando el paso de estudio está configurado para mostrar la vista de tabla, puede verse qué forma de ecuación se aplica a una interfaz de física y un icono que representa el tipo de cambios realizados para el paso de estudio. Esta funcionalidad también mostrará la forma de ecuación utilizada para los Acoplamientos multifísicos.Nueva preferencia para el sistema de unidades en modelos nuevos
Si utiliza con frecuencia un sistema de unidades distinto del SI, puede modificar la preferencia In new models en el cuadro de diálogo Preferencias para que los nuevos modelos siempre obtengan el sistema de unidades que se elija.
El ajuste de sistema de unidades en el cuadro de diálogo Preferencias.Generador de presentaciones para Microsoft® PowerPoint®
Con el nuevo generador de presentaciones para Microsoft® PowerPoint®, se pueden generar informes que pueden actualizarse automáticamente cuando se actualiza un modelo. Por ejemplo, los gráficos de una diapositiva correspondientes a un modelo donde las tablas de colores o materiales han cambiado se actualizan rápida y fácilmente con el clic de un botón.
La nueva opción generador de presentación en el constructor del modelo.
Genera informes rápidamente de los proyectos de modelo en la forma de presentaciones de Microsoft® PowerPoint®Microsoft y PowerPoint son marcas registradas del grupo de empresas Microsoft.
Geometría
La version 6.0 incorpora varios mejoras de la geometría, incluyendo una construcción más rápida de un nodo de geometría construido, nodos de Grupo en el Constructor del Modelo, y operaciones Offset y Thicken ahora también disponibles en 2D.
Construcción más rápida de un nodo de geometría previamente construido
En la versión 6.0 construir la geometría correspondiente a cualquier característica de una secuencia de geometría construida previamente es significativamente más rápido que antes, debido a mejoras en la caché. Esto hace que sea muy rápido visualizar la geometría en un estado correspondiente a una característica, incluso para una larga secuencia de operaciones.Nodos de Grupo en el constructor de modelo
Ahora se pueden añadir nodos Grupo a la secuencia de geometría para organizar los nodos de características. Los nodos Group actúan como carpetas que se pueden expandir, colapsar y añadir nodos de características a ellos. Las características geométricas todavía siguen construyéndose de arriba a abajo, en el orden que aparecen en el árbol del modelo. Pueden utilizarse nodos de grupo para estructurar largas secuencias, donde no se necesita instanciar partes de la geometría, y para las que, en su lugar, pueden utilizarse partes geometricas.
En esta secuencia de geometría para un motor de imán permanente, los nodos de grupo ayudan para organizar las características geométricas para las distintas partes del motor. El nodo destacado se expande para mostrar las características que crean la geometría para los dominios de fluido mostrados en la ventana Gráfica.Rotar alrededor de una arista o un vértice
En la operación Rotate ahora se puede rotar alrededor de una arista recta seleccionada en 3D o un vértice seleccionado en 2D. Esta nueva funcionalidad se añade a las opciones previamente disponibles para entrar coordenadas para el eje de rotación o ángulos de Euler.
La arista de construcción, destacada en azul en la figura, es utilizada para eje de rotación cuando se rota el tubo de cabeza a la posición correcta en esta geometría del cuadro de una bicicleta.Espejo en una arista
Para geometrías 2D, la operación Espejo tiene una nueva opción para especificar la línea de reflexión seleccionando un arista recta. Esto facilita reflejar objetos en un boceto donde también se desea utilizar las funcionalidades de restricciones y dimensiones disponibles en Design Module.
La arista construida, en azul, es utilizada para reflejar las aristas destacadas en amarillo en el boceto que serán revueltas para crear algunos detalles en una geometría de un motor de imán permanente.Geometría de construcción
Ahora se puede designar la salida de cualquier característica geométrica en 2D y 3D como Construction geometry, para usarla como ayuda al crear otros objetos geométricos. En el modo boceto, la geometría de construcción se muestra con líneas discontinuas, y los objetos de construcción en un plano de trabajo no se transfieren a la secuencia 3D. Por ejemplo, para convertir un línea en un objeto de geometría de construcción, simplemente se hace clic derecho en la línea y se selecciona Construction Geometry del menú. Los objetos de construcción tampoco se incluyen en la geometría finalizada. Pueden utilizarse geometrías de construcción, por ejemplo, en una secuencia 3D para crear bocetos a los que se restrinja y acote, aprovechando los objetos existentes mediante el uso de funcionalidades de Sección transversal o Proyección.
El boceto en este plano de trabajo contiene aristas de construcción discontinuas, que son la sección transversal del objeto sólido destacado.Desplazar y espesar curvas
Para las secuencias de geometrías 2D, la nueva operación Offset desplaza las aristas de un objeto de entrada a una distancia dada en la dirección normal. La nueva operación Thicken crea un objeto sólido engrosando las aristas del objeto curvo de entrada en la dirección normal.
La proyección (aristas discontinuas) del objeto 3D destacado se desplaza (aristas amarillas) para crear un boceto para los canales de refrigeración en una geometría de motor permanente.Extraer entidades de objetos geométricos
La nueva operación Extraer crea un nuevo objeto a partir de una selección de entidades. Todas las demás entidades se eliminarán o se mantendrán en un objeto restante. También puede utilizar la función Extraer en una selección de objetos para eliminar todos los demás objetos. Esto es útil cuando la cantidad de objetos o entidades que se quieren conservar es mucho menor que la cantidad de objetos que se quieren eliminar.Lista de selecciones nombradas
Ahora puede obtenerse una visión blobal de todas las selecciones nombradas para el nivel de entidad geométrica actual en la ventana Selection List, que puede encontrarse seleccionando el botón Windows en la pestaña Home. Las selecciones nombradas se listan debajo de la lista de entidades, e incluye las selecciones bajo el nodo Definiciones y aquellas creadas en la geometría o las secuencias de malla. Puede clicarse una selección de la lista para ver las entidades en la selección destacadas en la ventana Gráficos, y en la lista de entidades. También puede hacerse clic derecho en una selección, y en el menú seleccionar esconder o mostrar las entidades de la selección, o añadir o eliminarlas de la lista de selección de entrada activa de una característica.
En la figura anterior, la lista de selección de ventana se coloca a la derecha en el escritorio de COMSOL®. Las selecciones con nombre son útiles al crear una geometría con varias partes, como el motor eléctrico en la imagen. La selección resaltada contiene el objeto de geometría del fluido refrigerante. Para ver el menú contextual, haga clic con el botón derecho en una selección de la lista.Mallado
La versión 6.0 trae mejoras significativas del mallado que facilitan y hacen más eficiente la configuración de las simulaciones sobre datos de mallas importadas, como soporte a unión de mallas, mallado de capas límite, y elementos curvos.
Unión de mallas importadas
La nueva operación Unión puede utilizarse para unir mallas que intersecten. Utilice esta operación para combinar mallas, como dos mallas importadas, o para combinar una malla importada con una geometría dibujada tanto en COMSOL Multiphysics® o en un software CAD externo. Como se muestra en la imagen inferior, una malla importada STL se une con la malla del bloque, donde el bloque ha sido dibujado en la secuencia geométrica, mallado y entonces importado en la misma secuencia de mallado que la malla STL.
Intersección de una malla STL importada de una vértebra con una malla de superficie de un bloque, calculada con la nueva operación Unión para mallas.Mallado de capa límite para mallas importadas
En la versión 6.0 es sencillo añadir elementos de capa límite a todas las mallas, incluyendo las mallas importadas. Para adaptar una malla importada, por ejemplo, a una simulación de flujo de fluido, simplemente se puede añadir una operación Boundary Layers a la secuencia de operaciones de malla. Esto se muestra en el modelo tutorial "Analyzing Porous Structures on the Microscopic Scale".
Elementos de capa límite (azul) añadidos a una malla importada (gris) definiendo una estructura porosa.Elementos curvos para mallas importadas
Los elementos curvos pueden reconstruirse para mallas importadas a partir de un archivo incluso en un caso donde se definan elementos lineales. Esto incluye archivos STL, PLY, 3MF y NASTRAN. COMSOL Multiphysics® 6.0 automáticamente estima la forma de las caras y aristas de la estructura de la malla para definir elementos curvos especificados por la discretización de la física. No existen pasos extra necesarios y los elementos curvos ya estarán configurados y operativos una vez se clique el botón Calcular. Para mostrar los elementos curvos como se muestran en la figura de abajo, se añade un gráfico de Malla, y en los ajustes para el conjunto de datos Mesh se selecciona una función de forma geométrica de mayor orden.
Malla importada con elementos lineales que se utiliza para el cálculo.
Malla importada con la malla curva correspondiente que se utiliza para el cálculo.Transformación de mallas importadas
Ahora es posible mover, rotar y escalar una malla importada utilizando atributos Transform. Para rotar la malla alrededor de varios ejes, se añaden varios atributos Transform al nodo Importar. Previament, las transformaciones solo estaban soportadas en la secuencia geométrica.Facilidad de uso mejorada para la edición de mallas
Cuando se está mallando una geometría, ahora se tiene acceso a todas las operaciones para editar la malla, incluyendo aquellas que modifican el número de entidades geométricas (la topología de la geometría), como la nueva operación Unión para mallas. Estas mejoras facilitan combinar, en el mismo Componente del modelo, geometrías creadas bajo el nodo Geometría con mallas importadas, como por ejemplo archivos STL.
Modelo donde una malla STL importada de una vértebra se combina con un bloque geométrico.Mejoras en el mallado de la capa límite
COMSOL Multiphysics® version 6.0 incluye soporte mejorado para el mallado de la capa límite en contornos aislados. Los elementos de capa límite en contornos de pared interior y exterior ahora se unen suavemente en las intersecciones. Esta nueva manera de unir elementos de capa límite resuelve mejor la física que está cerca de esas esquinas.
Un modelo de mezclador con elementos de capa límite (azul y naranja) junto los contornos de pared. Los elementos prisma (naranja) en las capas límite se generan donde los contornos aislados de los separadores conectan con las paredes exteriores. La imagen de la esquina superior derecha muestra un trozo más pequeño de los elementos prisma y cómo se conectan en las esquinas.Con la versión 6.0 también es posible especificar el grosor total de los elementos de la capa límite. Esto proporciona mayor flexibilidad en la especificación de las capas; se puede entrar el grosor total de cada capa o el grosor de la primera capa.
Mejora en el coloreado de los gráficos de malla
La nueva tabla de colores llamada Traffic Flow ha sido diseñada para destacar elementos de poca calidad de forma más clara, y es la tabla de colores por defecto cuando se añade un gráfico Mesh. La tabla de colores beneficia a la gente con deficiencias de visión de colores.
La nueva tabla de colores predeterminada, Traffic Flow, facilita la localización de elementos de malla con baja calidad.La versión 6.0 también viene con la posibilidad de colorear elementos por su tipo en un gráfico de malla. Puede utilizarse esta nueva opción de coloreado junto con el filtrado para inspeccionar los elementos de malla dentro de dominios 3D, tal y como se ilustra en la figura.
Un gráfico de malla de la malla utilizada para la simulación del campo de flujo alrededor de un automóvil deportivo. Los elementos están coloreados por su tipo (verde para tetraedros, amarillo para prismas y magenta para pirámides) y se filtran con una expresión lógica para ver los elementos dentro del dominio de aire.Información sobre la construcción de la malla
Algunos avisos que pueden aparecer cuando se corren operaciones de mallado se han convertido en nodos de Información para indicar mejor la severidad de la retroinformación. Para todos los nodos Información, Aviso y Error que contienen coordenadas, ahora se puede fácilmente ampliar y recortar alrededor de las coordenadas con botones dedicados en la ventana de Ajustes para esos nodos. Esto facilita la inspección más cercana de la región de la geometría marcada en la información de aviso del mallador.Se ha añadido una sección Información en la ventana de Ajustes para todas las operaciones de mallado. Cuando se construye la operación, esta sección muestra el tiempo de construcción, versión de la construcción y otra información.
Copiado de mallas más eficiente
En el caso de varios componentes de entidades similares conectados, ahora es posible utilizar solo una operación Copy para copiar la malla de un componente a los otros. En el ejemplo mostrado más abajo, cada bobina de cobre consta de cuatro dominios y define un componente conectado. La copia de mallas mejorada hace más sencillo copiar la malla de una bobina a todas las otras bobinas de la geometría.
Copiado de malla desde 4 dominios fuente (la bobina frontal) a 28 dominios de destino, definiendo 7 componentes conectados, utiliznao una operación de copia.Mallado controlado por la física para acústica de presión
El mallado controlado por la física ahora está soportado para las interfaces Acústica de presión, Dominio de la frecuencia y Acústica de presión, transitorio. Esto proporciona automáticamente una malla adecuada para la longitud de onda actual, malla estructurada en capas perfectamente adaptadas (PML), copia de mallas para contornos con condiciones periódicas aplicadas, y mallas de capa límite para cálculos de Campos externos.
Modelo de un auricular donde el tamaño del elemento se determina automáticamente para resolver la longitud de onda, y se construye automáticamente una malla estructurada en los dominios de PML. También hay una capa límite delgada más cercana a la malla tetraédrica para resolver el cálculo del campo exterior. Los elementos de malla están coloreados según su tipo.Estudios y resolvedores
La versión 6.0 incluye una adaptación de malla mejorada para formulaciones de elementos bucle, mejoras de rendimiento para cálculos en clúster y Component Mode Synthesis para reducción modal
Adaptación de malla mejorada para formulaciones de elementos bucle
El método de adaptación de malla se ha ampliado con un nuevo estimador de error de interpolación. Esto hace posible una adaptación de malla más eficiente para formulaciones de elementos-bucle utilizados en el módulo RF. Están soportados los elementos de bucle de tipo 1 y 2. Un nuevo estudio Dominio de la frecuencia, Malla adaptativa RF hace que el flujo de trabajo sea mucho más fácil cuando se configura la adaptación de malla para modelar circuitos y antenas de microondas y ondas milimétricas.
La malla adaptada del modelo de inserción de antena de parche microstrip del módulo RF utilizando el nuevo estudio RF Adaptive Mesh.
El parámetro S11 para la malla inicial y final en el modelo de antena de parche microstrip.Mejoras de rendimiento en cálculos en clúster
La maquinaria del núcleo para el ensamblaje de elementos finitos se ha mejorado para el cálculo en clúster. La ubicación de los datos y la partición de elementos de malla se han mejorado, contribuyendo ambos a una mejora global del rendimiento en cálculos en clúster. Estas mejoras aplican tanto a precondicionadores multirejilla como a descomposición de dominio.
Comparación del tiempo de CPU entre la versión 5.5, 5.6 y 6.0 para una versión con malla refinada del modelo de cuerpo de Ahmed (6.3M DOF) cuando se usa el nuevo método de partición de Disección anidada y todos los núcleos de cada nodo se usan mediante subprocesos múltiples. En 16 nodos, el mejor rendimiento se obtiene ejecutando 2 procesos en cada nodo. El tiempo de solución es entonces 3223 s cuando se usa Multigrid y 1707 s cuando se usa Descomposición de dominios. Como comparación, en un solo núcleo, el tiempo de solución es 87757 s usando Multigrid.
Comparación de memoria entre la versión 5.5, 5.6 y 6.0 para una versión con malla refinada del modelo de cuerpo de Ahmed cuando se usa el nuevo método de partición Nested Dissection y todos los núcleos en cada nodo se usan mediante subprocesos múltiples.Nuevo método de rejilla gruesa para descomposición de dominio
Ahora es posible crear una corrección de cuadrícula aproximada con el método Nicolaides . Este método se puede utilizar para construir un engrosamiento muy agresivo hasta unas pocas incógnitas. El método se puede utilizar para lograr el equilibrio entre robustez y rendimiento para el solucionador de descomposición de dominios, donde un método de engrosamiento estándar puede ser una alternativa demasiado costosa y donde la ejecución sin una cuadrícula gruesa no funciona.Nuevo método de descomposición de dominio para acústica de presión
Ahora es posible resolver acústica de presión a gran escala (problemas de Helmholtz) con el Método de descomposición de dominio (Schwarz). Este método utiliza el método Shifted Laplace junto con las mismas condiciones de contorno de absorción para los contornos internos superpuestos que se utilizan para el método Schur no superpuesto. La ventaja de este método es que la múltirejilla se puede utilizar como resolvedor de dominios y no se necesita una rejilla gruesa para el método de descomposición de dominios.Nuevos métodos multirejilla algebraica
El método multirejilla estándar o clásico ha sido ampliado con un nuevo método de engrosamiento llamado Parallel modified independent set. Este método soporta cálculo en clúster. Además, el método Auxiliary-Space AMG se ha ampliado para soportar formulaciones de elementos-bucle de valor complejo.Mejoras en el cálculo por lotes y en clúster
Los tipos de estudio Batch y Cluster Computing incluyendo las variantes de barrido Batch Sweep y Cluster Sweep, han sido mejorados. Para Batch y Cluster Computing, ahora se pueden sincronizar las soluciones y tablas de sondas acumuladas desde el proceso de lotes. Se dispone de un nuevo método de limpieza que elimina datos de sincronización para el o los procesos externos. Estos nuevos métodos están habilitados, por defecto, para tipos de estudio Batch y Barch Sweep.Nuevas formas de generar gráficos por defecto
Ahora se puede generar, o reiniciar, los gráficos por defecto antes de resolver. Con un clic derecho sobre cualquier estudio y escogiendo después o Show Default Plots o Reset Default Plots.Nuevo método de complemento de Schur aproximado para el resolvedor de Vanka
El resolvedor Vanka se amplía con una nuevo método de factorización aproximado para sus bloques de matriz. Cuando se utiliza el método Block solver Directo, stored factorization, ahora existe una opción para Usar factorización aproximada que utiliza una aproximación de complemento de Schur para grandes bloques. Este método puede ahorrar significativamente memoria y tiempo de CPU para bloques grandes, como se ve en, por ejemplo, grandes modelos de flujo de fluido 3D con las condiciones de contorno de entrada de flujo completamente desarrolladas. Este método está disponible tanto para el resolvedor Vanka así como el resolvedor SCGS con la opción Vanka habilitada.Método Craig-Bampton para reducción del modelo
Ahora se dispone de la síntesis en modo de componente, basada en el método Craig-Bampton, en los módulos Structural Mechanics Module, Multibody Dynamics Module y Rotordynamics Module. El método Craig-Bampton se utiliza para ampliar el método Modal para Model Reduction, que ahora puede tener entradas del modelo en las restricciones. El método toma los denominados modos de restricción como entrada, como una extensión de la base modal estándar. Estos modos pueden calcularse en un estudio estándar separado Estacionario o Parametric Sweep. Además los modelos modales de orden reducido ahora soportan tanto una forma con estado como sin estado. La forma con estado expone el sistema reducido de ecuaciones a la maquinaria de ecuaciones COMSOL, lo que facilita el acoplamiento de modelos reducidos a otras ecuaciones. Como efecto colateral a esto, los grados de libertad modal se hacen disponibles para postprocesado o mayor modelado.
Tensión de la base y el rotor de una simulación de síntesis en modo componente utilizando el módulo Rotordynamics.
Comparación del desplazamiento vertical del extremo derecho de la plataforma entre modelo completo y reducido.Reutilización de la solución para problemas de valores propios paramétricos
Ahora es posible seleccionar los vectores iniciales al resolver problemas de valores propios paramétricos. Esta funcionalidad puede ahorrar tiempo de cálculo en problemas de valores propios con soluciones que varían suavemente con un cambio en el parámetro. Se pueden encontrar ejemplos en el módulo de semiconductores, en modelos que utilizan la interfaz Schrödinger-Poisson. Con el Método de búsqueda de valor propio establecido en Manual, a menudo puede reducir el número de iteraciones en al menos un 50%.Método híbrido dG-FEM de multifísico explícito en el tiempo
Ahora es posible resolver las ondas elásticas acopladas a un dominio piezoeléctrico utilizando un método híbrido Galerkin-FEM discontinuo explícito en el tiempo. La parte piezoeléctrica del problema se formula con el método de elementos finitos y se acopla a ondas elásticas formuladas con el método discontinuo nodal explícito en el tiempo. El método puede manejar grandes dominios elásticos y es aplicable al diseño de dispositivos médicos basados en ultrasonidos.
Las ondas de presión y de corte de un modelo de haz en ángulo calculado utilizando la interfaz multifísica de Ondas piezoeléctricas, Tiempo explícito.
Aplicación de la interfaz multifísica Piezoelectric waves, Time explicit en una configuración de prueba no destructiva de haz angular (NDT).Postprocesado y visualización
La versión 6.0 trae una nueva característica para tapar caras cuando se utilizan recortes interactivos, matrices de gráficos y nuevas tablas de colores.
Secciones transversales en el recorte interactivo
Para facilitar el trabajo con geometrías complicadas, ahora se puede utilizar la función de recorte interactivo para agregar secciones transversales al recortar un dominio sólido. Esta función funciona en todo el Constructor de modelos y está disponible en la barra de herramientas de la ventana Gráficos.
Dos planos utilizados para el recorte interactivo de un modelo de turbina de gas.
La nueva funcionalidad de sección transversal utilizada en un modelo de turbina de gas.Matriz de gráficos
Una nueva función permite crear matrices de gráficos para visualizar múltiples resultados uno al lado del otro en la ventana de gráficos. Cuando la funcionalidad de la matriz de gráficos está habilitada, puede controlar el comportamiento de cada gráfico, como la forma de la matriz y el plano de la matriz, en la ventana Ajustes en la sección Plot Array.
Matriz de gráficos que muestra correlaciones entre variables en un modelo de fermentación de cerveza.
Matriz de gráficos que muestra la solución en diferentes momentos en un modelo de fermentación de cerveza.
Matriz de gráficos que muestra la saturación del líquido en una tira de prueba rápida. El esparcimiento de la muestra líquida se muestra en cuatro pasos de tiempo diferentes.Mejoras en la iluminación ambiental
La configuración de luz ambiental utilizada para proporcionar luz alrededor de la geometría ahora incluye una nueva función para definir mejor los modelos 3D. La nueva opción Oclusión ambiental disponible en la barra de herramientas de la ventana Gráficos es una nueva técnica de renderizado que usa sombras suaves para hacer que su geometría parezca más realista. Esta nueva característica funciona calculando la exposición a la luz ambiental de cada punto en una geometría 3D.
La función de oclusión ambiental habilitada en un motor de imán permanente.Mejoras en la transparencia
Para una visualización transparente de los gráficos, la transparencia ahora puede depender del ángulo de incidencia para ayudar a mejorar el realismo. En COMSOL® versión 6.0, ahora es más fácil de usar para establecer el centro de rotación del ratón mientras que la transparencia está activada.
El contorno transparente del mezclador en un mezclador laminar tiene habilitada la transparencia dependiente del ángulo.Listas filtradas de funciones de posprocesado
El software COMSOL® contiene una gran cantidad de funciones de posprocesado, pero en cualquier modelo dado, es probable que sólo un subconjunto de esas funciones sea útil. La versión 6.0 trae filtrado dinámico en menús basado en las interfaces físicas que se utilizan en el modelo. Esto es especialmente útil para los usuarios que tienen licencias para muchos productos complementarios diferentes.
El menú Más gráficos en un modelo multifísico de estructura acústica 3D.Escala de color logarítmica
Al trazar expresiones que tienen rangos de valores que cubren múltiples magnitudes, puede ser más fácil interpretar los resultados si en su lugar se traza el logaritmo. La forma obvia de hacer esto es trazar log(EXPR)o en log10(EXPR) en lugar de EXPR, pero hacerlo tiene algunos inconvenientes:En COMSOL Multiphysics® versión 6.0, es posible utilizar una escala de color logarítmica sin cambiar la expresión.
La opción de escala de color Logarítmica en la ventana de Ajustes.
La norma del campo eléctrico en el modelo de antena dipolo trazada con una escala de color lineal.
La norma del campo eléctrico en el modelo de antena dipolo trazada con una escala de color logarítmica.Evaluación de medidas geométricas Las funciones de medición de Volumen, Superficie, Línea y distancia facilitan la realización de mediciones en el posprocesado. Esta funcionalidad es análoga a la funcionalidad de medición en la secuencia geométrica.
Medición de volumen de un reactor una vez que se han colocado calentadores e impulsores dentro del reactor.Integración acumulativa
La integración acumulativa se puede habilitar en las funciones de evaluación numérica en Valores derivados y Grupos de evaluación. Permite evaluar valores integrales acumulativos para todos los pasos de tiempo.
Integración acumulativa aplicada a las velocidades de reacción en un modelo de deposición de carbono.Transformaciones de la tabla de colores
En la sección Colorear y estilo, las nuevas opciones de transformación de la tabla de colores permiten modificar una tabla de colores aplicándole una transformación no lineal. Puede usarse esto para enfatizar o quitar énfasis a las variaciones en las expresiones que se trazan.
Las transformaciones de la tabla de colores disponibles.
La tensión de von Mises en un paréntesis sin una transformación de tabla de colores aplicada.
La tensión de von Mises en un corchete con la transformación de tabla de colores no lineal aplicada.Conjuntos de datos de transformación
Los nuevos conjuntos de datos Transformation 3D y Transformation 2D permiten realizar transformaciones afines de la geometría definida por otro conjunto de datos. Puede utilizarse esta función para visualizar movimientos que no son capturados por los fotogramas del modelo o hacer que los objetos se muevan durante una animación, como en el caso del análisis de un rotor congelado en CFD.Mejoras en la tabla de colores
Para mejorar aún más el postprocesado, COMSOL® ha ampliado su gama de capacidades de visualización al hacer las tablas de color más suave y la introducción de varias tablas de colores nuevos, incluyendo pero no limitado a:
La nueva tabla de colores Prism utilizada en una llave inglesa.
La nueva tabla de colores Prism utilizada en un modelo de puerta de automóvil.
La nueva tabla de colores Viridis utilizada en un modelo de chimenea.
La nueva tabla de colores Viridis utilizada en un modelo de corrosión.
La tabla de colores Magma utilizada en un reactor monolítico.
La tabla de colores Thermal Wave utilizada en un modelo de automóvil RF.Evaluación de expresiones en leyendas de gráficos
Un nuevo tipo de leyenda Evaluada permite usar la función eval para crear un texto de leyenda evaluado en el campo Leyenda que incluye expresiones globales evaluadas como parámetros globales usados en barridos. También es posible evaluar expresiones definidas en los puntos que se trazan.
Configuración de leyendas y la leyenda resultante en un modelo de casquete esférico.Sección de información del gráfico
Hay una nueva sección Información de la gráfica en la ventana Ajustes para que todas las gráficas y los gráficos muestren diferentes cantidades útiles para realizar evaluaciones comparativas con diferentes ajustes y configuraciones, como el tiempo que tomó preparar los datos para la gráfica. La información aparece en una tabla que se guarda con el modelo y se actualiza cada vez que se tiene que volver a dibujar el gráfico. Esta sección está oculta de forma predeterminada y puede habilitarla en el cuadro de diálogo Mostrar más opciones seleccionando la casilla de verificación Sección de información de la gráfica.
El cuadro de diálogo Mostrar más opciones.
La sección de información para un diagrama de campo lejano de un modelo de antena Vivaldi.
5.6
NOVEDADES
COMSOL Desktop
La versión 5.6 introduce una serie de mejoras en la ventana Gráficos, que incluyen funcionalidad para recortes interactivos y menús contextuales.
Mejoras en la ventana Gráficos
El menú contextual de la ventana Gráficos, introducido para las físicas en la versión 5.5. de COMSOL Multiphysics®, ahora soporta muchas más opciones, que incluyen, definiciones, geometría, malla, materiales y multifísica. Al hacer clic con el botón derecho y escoger una opción de un menú contextual, este método simplifica las selecciones a lo largo de todo el flujo de trabajo de modelado. La barra de herramientas de Gráficos tiene nuevas opciones para las vistas YX, ZY o ZX. Además, se puede controlar si el eje x, eje y, o eje z se debe utilizar como el eje vertical en la vista predeterminada 3D. Hay una nueva opción en la ventana Preferencias para hacer que los botones de la barra de herramientas de la ventana Gráficos sean más grandes, lo que pueden ser útil para monitores de alta resolución, y otra para cambiar el color de COMSOL Desktop®.
El clic derecho en la ventana Gráficos presenta un menú para añadir elementos, como sondas, a una selección. Aquí se muestra el modelo Multistudy Bracket Optimization
Recorte interactivo
Para facilitar la selección de aristas, límites y dominios que se encuentran dentro de un objeto circundante, ahora se puede utilizar el recorte interactivo. Añada planos, cajas, cilindros y esferas para seleccionar qué partes de una geometría se muestran. La funcionalidad de recorte interactivo funciona en todo el Constructor de modelo y está disponible desde un botón de menú Recortar en la barra de herramientas de Gráficos. Cuando se hace clic en el botón de la barra de herramientas, de forma predeterminada, se añade un nodo Plano de corte al nodo View, con configuraciones que se pueden ajustar en la ventana de Ajustes o interactivamente en la ventana Gráficos. Se pueden añadir y utilizar varios planos de recorte al mismo tiempo.
Plano de recorte en un modelo de motor de inducción. El artilugio, visible en el centro, permite la traslación interactiva y la rotación del plano de recorte para visualizar y seleccionar dominios y límites dentro de un objeto.
Mallado de capas límite en caras
Ahora se puede crear una malla de capa límite para caras en 3D. Con esto, se puede crear mallas barridas con elementos de capa límite utilizando la cara de malla de la capa límite como entrada para su malla barrida.
Cree una malla para la cara (izquierda), inserte la malla de la capa límite (centro) y barra la malla de la superfície de la capa límite (derecha).
Medida de la calidad de los elementos para elementos curvos
Cuando se utiliza una función de forma de geometría no lineal, los elementos de la malla se curvan para ajustarse a la geometría. Utilice la nueva medida de calidad, Asimetría curvada, en la ventana Estadísticas o un gráfico de Malla, para detectar problemas potenciales por el curvado de los elementos.
Gráfico de una malla gruesa (izquierda) y una malla más fina (derecha). Ambas están basadas en un orden de forma geométrica cúbico, y el color de los elementos indica el valor de la medida de calidad de la asimetría curvada (donde verde está bien, amarillo ok, y rojo mal). Utilizando un tamaño más fino, cada elementos se hace menos curvo, lo que lleva a una mejor medida de la asimetría curva.
Más herramientas de edición y reparación para mallas importadas
Se dispone de nuevas herramientas para mallas importadas que permiten hacer lo siguiente:
Utilice la nueva operación "Intersección con Plano" para cortar y particionar los elementos de una malla de superficie importada, por ejemplo, para eliminar la mitad de una malla simétrical. Utilice la operación "Borrar entidades" para eliminar la parte izauierda de la malla intersectada.
La malla resultante de las operaciones de intersección y borrado (izquierda) y la misma parte remallada utiliando la operación "Triangular libre" (derecha), preparándola para un subsecuente modelado.
Crear mallas desde conjuntos de datos de partición
Utilizando la operación Importar ahora se puede importar una malla con los datos de malla a partir de un conjunto de datos de Partición.
Malla creada desde un conjunto de datos Partición definiendo una superficie Neovius.
Geometría y malla
COMSOL Multiphysics® versión 5.6 incluye varias mejoras en la funcionalidad de geometría y malla. Algunas las hemos visto en el aparado del escritorio de COMSOL, otras las veremos a continuación:
Menús contextuales gráficos para geometría y malla
El menú contextual de la ventana de Gráficos proporciona acceso rápido a operaciones de geometría y mallado que pueden aplicarse a las entidades u objetos seleccoinados. En la interfaz de boceto 2D, también puede utilizarse este menú para cambiar entre las herramientas de dibujo.
Seleccione entidades en la ventana Gráficos y haga clic derecho para abrir un menú con opciones adaptadas al contexto actual.
Operador de interpolación de Lagrange
El nuevo operador laginterp(order,expression) evalúa la expresión dada, en los nodos Lagrange del orden dado, dentro de cada elemento de malla, y entonces, interpola. Existen muchos usos para este operador. Uno, por ejemplo es reducir el orden de interpolación de un campo, por ejemplo de funciones de forma cuadrática a forma lineal. Otro ejemplo de uso es para calcular derivadas espaciales de una expresión para la que las derivadas espaciales no esté implementada.
Estudios y resolvedores
COMSOL Multiphysics 5.6 incluye cálculos multinúcleo y clúster más rápidos y memoria más eficiente, nueva funcionalidad de Descomposición de dominios, un nuevo resolvedor de valores propios, y más.
Mejoras de rendimiento para cálculos multinúcleo y clúster
COMSOL Multiphysics 5.6 incluye varias mejoras de rendimiento para el proceso de solución. En particular, los requisitos de memoria se han reducido para el montaje de la matriz Jacobiana así como para el precondicionador multirejilla algebraica. La reducción es significativa tanto para cálculo multinúcleo como en clúster. Además los filtros suavizadores más importantes utilizados en el método multirejilla ahora son más eficientes, en particular para cálculos en clúster.
Como una ilustración de la mejora, considerando el siguiente ejemplo de referencia CFD de una carrocería Ahmed con flujo turbulento. El modelo utilizado en el banco de pruebas tiene una malla refinada, en comparación con la versión de la Galería de aplicaciones, con 6,3 millones de grados de libertad en un clúster de 16 nodos. En esta comparación, COMSOL 5.5 update III y 5.6 se instalan en un clúster en el que cada nodo tiene 48 núcles (2x Intel® Xeon® Platinum 8260 de 24 núcleos). Los resolvedores utilizados en la comparación son el resolvedor multirejilla algebraico (SA-AMG) como precondicionador a GMRES con el suavizador Gauss-Seidel acoplado simétricamente (denotado MG en los gráficos comparativos). Además, el método de solapamiento de Descomposición de dominio (Schwarz) se utiliza como precondicionador a GMRES con el método de multirejilla como resolvedor de dominio (denotado DD). Los gráficos a continuación muestran el rendimiento como tiempo de cálculo respecto número de nodos y uso de memoria respecto número de nodos.
|
|
|
|
|
|
Condición de límite absorbente para descomposición de dominio
En 5.6 es posible seleccionar una condición de contorno absorbente para los límites del dominio utilizados por el método de Descomposición de Dominio. Esto es útil para resolver la ecuación de Helmholtz, en particular para análisis acústico, y puede ser utilizado tanto por el método de Descomposición de Dominio sin solapamiento basado en Schur como en el basado en Schwarz con solapamiento. Esto permite resolver problmas de onda más grandes que los que eran posibles en versiones anteriores. Los nuevos métodos están pensados fundamentalmente para cálcuo en clúster.
Análisis acústico de la cabina de un coche para 5 kHz con la nueva condición de contorno Absorbente para el método de Descomposición de Dominio (Schur). El modelo tiene 30 millones de grados de libertad, que son divididos en 10 dominios. El cálculo de tiempo es 2900 s y el pico de memoria es 118GB cuando se utilizan 10 nodos de clúster, cada uno con 48 núcleos (2x Intel® Xeon® Platinum 8260 de 24 núcleos).
FEAST: Un nuevo resolvedor de valores propios
COMSOL Multiphysics® 5.6 viene con una interfaz para FEAST, que es un resolvedor diseñada para encontrar los valores propios dentro de un contorno de forma elíptica en el plano complejo. Este soporta las formulaciones usuales simétrica o no simétrica en COMSOL Multiphysics®. El método además soporta estimación automática del número de valores propios dentro del contorno, importantes para la robustez y el rendimiento. Un aspecto importante de FEAST es que se resuelven diferentes sistemas lineales de ecuaciones para cada punto de cuadratura a lo largo del contorno y esos problemas son independientes. Utilizando cálculo en clúster, es posible utilizar FEAST en paralelo para mejorar el rendimiento.
Nuevo precondicionador para ecuaciones de Navier-Stokes
Un nuevo precondicionador, Navier-Stokes en bloques, para CFD, se ha añadido en la versión 5.6. Está basada en los métodos clásicos como SIMPLE y SIMPLEC. El método facilita resolver las ecuaciones de velocidad y presión por separado, incluso en el caso de flujo incompresible. Esto a su vez facilita el uso de las técnicas multirejilla estánda con filtros suavizadores SOR o SOR Line. Puede obtenerse una reducción del tiempo de CPU hasta del 50% en comparación con versiones anteriores. El método es implementado en el nivel discreto y puede por tanto combinarse con varias formulaciones incluyendo modelos de turbulencia y pseudo tiempo paso a paso.
Nueva opción para GMRES: reutilización del espacio de Krylov
El popular resolvedor iterativo GMRES tiene una nueva opción en la versión 5.6: Uso de GCRO-DR. Cuando se activa, y cuando el método GMRES vuelve a arrancar, en lugar de reiniciarse para un espacio de Krylov vacío, el método reutiliza y mejora el espacio ya construido. Esto hace que el método se mucho más útil más allá del punto de reinicio, donde antes la convergencia podría a menudo deteriorarse de mala manera en un reinicio. Ahora el rearranque puede ser más fácil y con una penalización mucho menor al reiniciar en una situación típica. El espacio de Krylov también se reutiliza en el caso de resolver de nuevo, para resolvedores no lineales, paramétricos o dependientes del tiempo. El método almacena el doble de vectores, de una manera similar a FGMRES, pero el almacenamiento extra solo entra en juego en el arranque. En este punto, es típica la sobrecarga de memoria para obtener un comportamiento más sólido. El método puede verse como un método GMRES completo, aproximado, rápido y sencillo o como una alternativa a los métodos TFQMR o BICGStab, pero sin las características de convergencia algo impredecibles que son comunes a estos métodos.
Intel y Xeon son marcas registradas de Intel Corporation en EE.UU. y/o otros paises.
Postprocesado y visualización
Ya hemos visto anteriormente el recorte interactivo. A esta funcionalidad hay que añadir otras novedades que veremos a continuación:
Transparencia parcial
Cuando se trabaja con gráficos 3D, ahora se puede añadir transparencia a gráficos individuales en vez de globalmente. Utilizando diferentes transparencias en cada gráfico, se puede escoger que gráficos se quieren destacar en el grupo de gráficos. Después añadir el atributo Transparencia a un gráfico, se puede especificar la cantidad de transparencia (0-1).
Transparencia parcial en un modelo de un filtro de cavidad.
Aspecto de materiales y mapeo ambiental en gráficos
La visualización de materiales se ha mejorado y se ha añadido soporte para visualizar materiales en los gráficos. Ahora se pueden crear visualizaciones mezcladas donde varios gráficos muestran el resultado de una simulación mientras otros gráficos muestran pares de la geometría utilizando apariencias de materiales. También es posible mezclar apariencia de material con gráficos de colores sobre una superficie. La funcioinalidad Apariencia de material es un atributo, añadido a los gráficos individuales.
Además, es posible también seleccionar Reflexiones del entorno desde la barra de herramientas de Gráficos para crear reflexión de un entorno fotorealista predefinido alrededor de un dispositivo en la superficie de ese dispositivo. Esto le da una apariencia de material más realista.
Gráfico de análisis estructural de la horquilla de una mountainbike. Las tensiones en las superficies pintadas en negro no son relevantes para el análisis ni lo son las tensiones en las superficies cromadas. Las tensiones de von Mises se grafican únicamente en la superficie donde son suficientemente grandes para importar.
Imágenes incrustadas
Ahora es posible visualizar imágenes sobre superficies en 2D y 3D. Se pueden crear visualizaciones mezcladas donde se combinan resultados de una simulación con mapas, imágenes de fondo, y más. Las imágenes pueden ser mapeadas sobre superficies utilizando expresiones arbitrarias o mapeados predefinidos, planos, cilíndricos y esféricos.
Ondas sísmicas a través de la estructura interna de la Tierra. La imagen de satélite de la Tierra es de dominio público, vía Wikimedia Commons.
Modelo de impacto de un palo de golf golpeando una bola. La bola es muy deformada por el impacto. El logo de COMSOL se mapea en la superficie de la bola de golf. El color en la superficie del palo de golf muestra la acelaración superficial de 350 microsegundos después del impacto.
Elementos de orden superior en gráficos de mallado
Los gráficos de mallado ahora pueden ser utilizados para visualizar nodos de elementos de orden superior, para campos para los que se ha resuelto, asi como para puntos de nodo correspondientes a funciones de forma de geometría.
Elementos cúbicos y puntos de nodos en las palas retorcidas en un mezclador estático laminar. Las líneas de corriente muestran las dos corrientes que se están mezclando.
Marcadores gráficos en gráficos 1D
Se pueden añadir marcadores en gráficos 1D Global y gráficos de punto que destaquen tanto el máximo y mínimo global y local de un gráfico, e informen de los valores x-y. También se dispone de la opción de graficar el ancho de la banda de paso y la banda eliminada, por ejemplo, en gráficos de parámetros S. Puede verse esta funcionalidad en el modelo Detecting the Orientation of a Metallic Cylinder Embedded in a Dielectric Shell.
Los valores mínimo y máximo de una sección cruzada radar en escala dB con el respectivo ángulo de polarización, destacado en el modelo cylinder_orientation.
Marcadores gráficos mostrando la banda de paso de un filtro de guía de onda circular, así como las frecuencias en donde las reflexiones son mínimas.
Conjunto de datos de partición
El conjunto de datos Partición es una generalización del conjunto de datos Filtro, disponible en versiones anteriores del software, y posibilita particionar un dominio respecto a un conjunto de isosuperficies o contornos. Se puede utilizar la malla de superficie resultante o malla de volumen como fuente para la importación de malla y subsecuente uso en simulaciones. Por ejemplo, se pueden utilizar expresiones algebraicas implícitas o soluciones de campos calculados para particionar un objeto en múltiples partes sólidas y fludios basadas en valores de isoniveles. Esto permite la simulación multifísica sobre geometrías malladas creadas utilizando operaciones de modelado implícitas.
Se utilizó un conjunto de datos Partición para crear esta estructura de giroide con 3 dominios. Se visualizan los canales del giroide utilizando la nueva funcionalidad de transparencia parcial.
Gráfico de espectro frecuencial para funciones definidas por el usuario
Ahora se puede visualizar el espectro de frecuencias de cualquier función definida por el usuario, incluyendo funciones analíticas, interpolación y formas de onda.
Espectro de frecuencias de una función de forma de onda de siente de sierra suavizada visualizada utilizando escala logarítmica en el eje-y.
Conjunto de datos incrustado
Con el conjunto de datos Incrustado ahora se puede incrustar datos de solución 1D en un gráfico 2D, y datos de solución 2D en un gráfico 3D. Esto es de especial utilidad para visualizar valores vectoriales fuera de plano utilizando flechas.
La carga en un modelo 2D de una placa estructural visualizada en 3D utilizando un conjunto de datos Incrustado.
Exportación de formato de archivo de audio .wav
Los gráficos 1D dependientes del tiempo pueden exportarse en formato de archivo de audio .wav. Además, los gráficos de Respuesta impulsional, disponibles en el Módulo de Acústica, pueden exportarse en este formato. Puede seleccionarse si se exporta como 8 bits o 16 bits, así como cambiar la frecuencia de muestreo.
Ajustes para la nueva funcionalidad de exportación a archivo .wav. El ejemplo analiza el ruido generado por un motor eléctrico durante su operación con diferentes velocidades de rotación e incluye armónicos más altos. El sonido se exporta en dos localizaciones diferentes correspondientes a los canales de audio izquierdo y derecho.
Gráfico de anotación de tabla
Con el nuevo gráfico de Anotación de tabla se visualizan múltiples anotaciones basándose en una tabla definida por el usuario. Las coordenadas para el posicionamiento de anotaciona puede ser tanto números como expresiones en términos de parámetros globales.
Una simulación acústica de una tubería utilizando el gráfico de Anotación de Tabla.
Presentaciones en Microsoft® PowerPoint® en informes
El generador de informes ahora puede crear transparencias de PowerPoint® que documenten un model y que pueden utilizarse en las presentaciones. La rama de informes en el árbol del modelo permite definir la estructura de la presentación y seleccionar las características de otras partes del árbol del modelo que se desee incluir. También se puede añadir la plantilla de PowerPoint® corporativa.
El generador de informes permite controlar la estructura, contenido y plantilla que se quiere utilizar para una presentación.
MÓDULOS
COMSOL Multiphysics® posee un conjunto de librerías que proporcionan un entorno de trabajo cómodo para campos específicos de la física, todas ellas desarrolladas por el propio fabricante.
Para determinar qué módulos son los necesarios para llevar a cabo sus simulaciones puede utilizar el cuadro interactivo de especificaciones de prestaciones de los módulos. Vea la información detallada de cada módulo a través del enlace en la parte inferior de esta página.
|
|
- AC/DC Module: Fruto de la escisión del módulo de electromagnetismo en dos módulos más específicos, nace AC/DC Module para incidir en el análisis electrostáticos, magnetostático y cuasiestático con acoplamientos ilimitados con otras físicas, para el modelado del rendimiento de condensadores, inductores, motores y microsensores.
- Acoustics Module: El módulo de acústica ha sido diseñado específicamente para aquellos que trabajan con dispositivos que producen, miden y utilizan ondas acústicas. Sus modos de aplicación, fáciles de usar, proporcionan todas las herramientas necesarias para modelar propagación de ondas acústicas en sólidos y fluidos estacionarios, así como aeroacústica en campos móviles.
- Battery Design Module (antes Batteries and Fuel Cells Module): Este módulo es una herramienta especializada diseñada para modelar todo tipo de aplicaciones de baterías y células de combustible.
- CFD Module: El módulo CFD se ajusta para la simulación avanzada de fluidos. Sus interfaces permiten modelar flujo turbulento y laminar en una o múltiples fases.
- Chemical Reaction Engineering Module: Este módulo sirve para estudiar sistemas reactivos que incluyen transporte de materiales y energía.
- Composite Materials Module: Este módulo complementa las posibilidades del módulo de mecánica estructural incluyendo funcionalidades para modelar materiales compuestos y materiales multicapa.
- Corrosion Module: El módulo de corrosión permite a los ingenieros simular la electroquímica de la corrosión y la protección contra la corrosión de estructuras metálicas.
- Electric Discharge Module: Ofrece capacidades de simulación especializadas para una amplia gama de escenarios de descarga eléctrica, incluidas descargas de gas a presión atmosférica y fenómenos de ruptura en líquidos como aceite de transformador y en materiales sólidos como polímeros aislantes.
- Electrochemistry Module: Modela aplicaciones de electrólisis, electrodiálisis y electroanálisis.
- Electrodeposition Module: Electrodeposition Module lleva la potencia de COMSOL Multiphysics a los procesos electroquímicos para aplicaciones tan diversas como el plateado de cromo en la industria de automoción, galvanización, electrocoloración, electroplateado decorativo y electrodeposición para fabricación de PCB.
- Fatigue Module: Cálculo de fatiga estructural de ciclo alto o bajo dentro del entorno de COMSOL Multiphysics. Requiere el módulo de mecánica de estructuras.
- Fuel Cell & Electrolyzer Module: Permite obtener una comprensión más profunda de los sistemas de celdas de combustible y electrolizadores, útiles para diseñar y optimizar celdas electroquímicas. Los tipos de sistemas que pueden estudiarse incluyen celdas de combustible de membrana de intercambio de protones (PEMFC), celdas de combustible de intercambio de hidróxido (alcalinas) (AFC), celdas de combustible de carbonato fundido (MCFC) y celdas de combustible de óxido sólido (SOFC), así como correspondientes sistemas de electrolizador de agua. Sin embargo, el módulo admite todo tipo de pilas de combustible y electrolizadores.
- Geomechanics Module: El módulo de geomecánica es una ampliación especializada para el Structural Mechanics Module para la simulación de aplicaciones geotécnicas como túneles, excavaciones, estabilidad de pendientes, y estructuras de retención.
- Granular Flow: El módulo de flujo granular permite simular el comportamiento de materiales granulados y analizar cómo fluyen, se compactan y se mezclan, bajo la influencia de la gravedad, las colisiones y el contacto con las superficies de los equipos.
- Heat Transfer Module: este módulo resuelve problemas que involucran cualquier combinación de fenómenos de conducción, convección y radiación. Una amplia variedad de interfaces para el modelado permiten por ejemplo realizar estudios de radiación superficie a superficie, flujo no isotérmico, transferencia de calor en tejidos vivos y transferencia de calor en capas finas y corazas. Los detallados modelos ilustran ejemplos para diversas áreas de aplicación como enfriamiento electrónico y sistemas de potencia, procesado y producción térmica o tecnología médica y bioingeniería.
- MEMS Module: incluye aplicaciones listas para usar que cubren aspectos como microfluídica más electromagnético estructurales, interacciones térmico estructurales y fluídico estructurales. La biblioteca de modelos adjunta aporta detallados ejemplos que muestran como modelar mecanismos microelectromecánicos como actuadores, sensores, y dispositivos microfluídicos. Los modelos, a menudo, tratan deformaciones grandes de piezas sólidas, que el software tiene en cuenta para los contornos móviles.
- Metal Processing Module: Este módulo permite modelar transformaciones de fase metalúrgicas en materiales como acero y hierro colado.
- Microfluidics Module: El módulo de microfluídica aporta herramientas fáciles de usar para el estudio de dispositivos microfluídicos y flujos de gas enrarecido. Entre las aplicaciones más importantes se incluyen las simulaciones de dispositivos lab-on-a-chip, microfluídica digital, dispositivos electrocinéticos y magnetocinéticos, inkjets, y sistemas de vacío.
- Mixer Module: Módulo complementario al módulo CFD para modelar mezcladores, reactores agitados y maquinaria rotatoria con flujo de fluidos.
- Molecular Flow Module: Flujo de gases enrarecidos para sistemas de vacío.
- Multibody Dynamics Module: Analiza montajes de cuerpos rígidos y flexibles.
- Nonlinear Structural Materials Module: Nonlinear Structural Materials Module complementa las funcionalidades de los módulos de mecánica estructural y de MEMS añadiendo modelos de materiales no lineales. Cuando las deformaciones estructurales se hacen muy grandes, ciertas no linealidades en las propiedades del material fuerzan al usuario a abandonar los modelos de materiales lineales. Esta situación también ocurre en algunas condiciones de operación, como por ejemplo a altas temperaturas.
- Pipe Flow Module: Pipe Flow Module se utiliza para simulaciones de flujo de fluido, transferencia de masa y calor, transitorios hidráulicos, y acústica en tuberías y redes de canales. Las simulaciones de flujo de tuberías dan la velocidad, variaciones de presión y temperatura a lo largo de tuberías y canales. El módulo es apropiado para tuberías y canales que tienen longitudes suficientemente grandes para que el flujo en ellos se pueda considerar que está completamente desarrollado y representado mediante una aproximación 1D.
- Plasma Module: Los plasmas de baja temperatura representan una amalgama de mecánica de fluidos, ingeniería de reacciones, cinética, transferencia de calor, transferencia de masa y electromagnetismo. El Plasma Module es una herramienta especializada para modelar las descargas de no equilibrio que ocurren en un amplio rango de disciplinas en ingeniería
- Polymer Flow Module: Se utiliza para definir y resolver problemas que involucran fluidos no newtonianos con propiedades viscoelásticas, tixotrópicas, de espesamiento por cizalladura o adelgazamiento por cizalladura.
- Porous Media Flow Module: Permite modelar transporte de masa, momento y energía en medios porosos.
- Ray Optics Module: Permite modelar propagación de ondas electromagnéticas de sistemas en los que la longitud de onda es mucho menor que el menor detalle geométrico en el que está inmersa
- RF Module: Segundo módulo del escindido módulo de electromagnetismo, RF Module nace para incidir en el modelado de RF, microondas e ingeniería óptica. Este tipo de modelado requiere resolver la escala del dispositivo transmisor mientras que capturan efectos de escala muchos órdenes de magnitud mayor.
- Rotordynamics Module: Rotordynamics Module es una ampliación opcional del módulo Structural Mechanics Module para analizar los efectos de vibraciones laterales y torsionales de maquinaria rotativa, para estudiar vibraciones de rotores y mantener sus niveles dentro de límites de diseño aceptables.
- Semiconductor Module: Simulación de dispositivos semiconductores.
- Structural Mechanics Module: módulo de mecánica estructural que proporciona un entorno de modelización especializado donde se complementa el poder de análisis de elementos finitos con su experiencia en mecánica estructural. Combinado con la modelización a base de ecuaciones de COMSOL Multiphysics, ofrece combinaciones multifísicas ilimitadas y análisis tradicional de mecánica estructural en 2D y 3D.
- Subsurface Flow Module (antes Earth Science Module): este módulo consta de un gran número de interfaces de modelado predefinidas y listas para usar para el análisis de flujos subsuperficiales. Estas interfaces permiten la rápida aplicación de las ecuaciones de Richard, ley de Darcy, la extensión de Brinkman de la ley de Darcy para flujos en medios porosos y las ecuaciones de Navier-Stokes para flujo libre. Además, el módulo puede modelar el transporte y reacción de solutos así como el transporte de calor en medios porosos. La biblioteca de modelos incluye ejemplos que abarcan desde flujos de petróleo y gas en medios porosos a la distribución de trazadores en flujos de acuíferos.
- Wave Optics Module: Simula propagación de ondas electromagnéticas en grandes estructuras ópticas.
- Liquid & Gas Properties Module: Al configurar y ejecutar simulaciones de CFD, transferencia de calor y acústica, es crucial modelar correctamente las propiedades del material. Con el Módulo de propiedades de líquidos y gases, puede calcular con precisión y facilidad la densidad, la viscosidad, la conductividad térmica, la capacidad calorífica y otras propiedades como funciones de composición, presión y temperatura.
- Material Library: La librería de materiales dispone de más de 2500 materiales y un total de 20.000 propiedades (24 diferentes tipos de propiedades elásticas, térmicas y otras). La mayoría de las propiedades son funciones polinómicas a trozos de la temperatura, lo que las hace ideales para el modelado multifísico como es el caso del análisis electrotérmico y térmico-estructural. Se puede realizar búsquedas de materiales por nombre, número DIN o UNS.
- Optimization Module: Proporciona las funciones más avanzadas para definir y resolver problemas de optimización.
- Particle Tracing Module: Permite ampliar la funcionalidad de COMSOL con cálculo de trayectoria de partículas en un fluido o campo electromagnético, incluyendo interacciones campo-partícula.
- Uncertainty Quantification Module: Permite comprender el impacto de la incertidumbre del modelo: cómo las cantidades de interés dependen de las variaciones en las entradas de un modelo. Proporciona una interfaz general para detección, análisis de sensibilidad, propagación de incertidumbre y análisis de confiabilidad.
- LiveLink™ for Excel®: Integración de COMSOL con Microsoft Excel® para intercambiar datos del modelado y controlar la simulación desde este programa.
- LiveLink™ for Matlab®: Integra de forma ajustada COMSOL Multiphysics con MATLAB para ampliar el modelado con scripting y para construir aplicaciones que incorporen los modelos del usuario.
- LiveLink™ for Simulink®: Conecta COMSOL Multiphysics® al entorno de simulación de Simulink®, disponible como extensión al software de cálculo técnico MATLAB®. Utilizando esta funcionalidad se puede realizar cosimulación de los modelos de COMSOL Multiphysics® y los diagramas de Simulink®. Cualquier modelo dependiente del tiempo o estático de COMSOL puede ser utilizado para cosimulación.
- CAD Import Module: Una estrecha colaboración entre los diseñadores y los modeladores requiere de buenas herramientas para manipular geometrías. COMSOL Multiphysics introduce un potente e importante módulo, el CAD Import Module que simplifica en gran medida la transición entre los diseños geométricos que los ingenieros crean con herramientas CAD especializadas al modelado matemático en COMSOL Multiphysics.
- Design Module: Amplía la funcionalidad de modelado geométrico del programa COMSOL Multiphysics® proporcionando herramientas adicionales para crear geometrías e importar una variedad de formatos de archivos CAD.
- ECAD Import Module: Importa archivos ECAD dentro de COMSOL Multiphysics convirtiendo los esquemas 2D en modelos CAD 3D.
- LiveLink™ for AutoCAD®: Con la nueva interfaz LiveLink for AutoCAD se pueden transferir geometrías 3D desde AutoCAD a COMSOL Multiphysics. La geometría sincronizada en el modelo de COMSOL permanece asociada con la geometría en AutoCAD. Esto significa que la configuración aplicada a la geometría, como las físicas o los ajustes del mallado son retenidos después de subsecuentes sincronizaciones. La interfaz de LiveLink también es bidireccional para permitir iniciar un cambio de la geometría de AutoCAD desde el modelo de COMSOL.
- LiveLink™ for Creo® Parametric™: Conexión bidireccional entre la geometría CAD de Creo Parametric y COMSOL Multiphysics.
- LiveLink™ for Inventor®: Conexión bidireccional entre la geometría CAD de Inventor y COMSOL Multiphysics.
- LiveLink™ for Revit®: LiveLink™ for Revit® proporciona una herramienta de integración e interfaz para transferir la geometría de los elementos desde sus proyectos de diseño arquitectónico en el programa Autodesk® Revit® al software COMSOL Multiphysics®.
- LiveLink™ for Solid Edge®: Conexión bidireccional entre la geometría CAD de Solid Edge y COMSOL Multiphysics.
- LiveLink™ for SOLIDWORKS®: Conexión bidireccional entre la geometría CAD de SolidWorks y COMSOL Multiphysics.
- COMSOL Compiler™: Crea apps independientes que pueden correr en cualquier ordenador.
- COMSOL Server™: COMSOL Server™ es el motor para correr las aplicaciones de simulación desarrolladas con COMSOL Application Builder y la plataforma para controlar su despliegue y distribución.
VÍDEOS
Grabaciones de nuestros webinars más recientes:
Grabaciones de webinars anteriores:
EVENTOS
Consulte las grabaciones de nuestros webinars más recientes...
NOTICIAS
-
2026
- Sistemas de refrigeración más eficientes con COMSOL Multiphysics®
- ¿Cómo cargar una batería más rápido sin destruirla? El papel de la simulación en COMSOL Multiphysics®
- Simulación de impactos en COMSOL Multiphysics®
- Crea la geometría a partir del mallado en COMSOL Multiphysics®: mejoras en la versión 6.4
- Simulación eficiente de fractura con adaptación de malla en COMSOL Multiphysics®
- Convección granular y el efecto nuez de Brasil con COMSOL Multiphysics®
- Acelerando las simulaciones con el soporte NVIDIA GPU en COMSOL Multiphysics®
-
2025
- Uso de COMSOL Multiphysics®: acústica y GPU en aplicaciones automotrices
- COMSOL Multiphysics® para la simulación de transductores
- Aplicación de COMSOL Multiphysics® en el desarrollo y evaluación de interruptores de alta tensión
- Transferencia de calor en capas finas (thin layers) utilizando COMSOL Multiphysics®
- Nueva versión COMSOL Multiphysics® versión 6.4
- Mallas no conformes (non-comforming) en COMSOL Multiphysics®
- Simulando la captura directa de CO₂ con COMSOL Multiphysics®
- Constantes físicas en COMSOL Multiphysics®
DESCARGAS
-
video Taller: Optimización paramétrica, de forma y topológica en COMSOL Multiphysics (12 de noviembre de 2025)
-
video Taller: Introducción práctica al modelado acústico con COMSOL Multiphysics (21 de marzo de 2024)
-
video Taller: Introducción práctica a la simulación de dispositivos semiconductores con COMSOL Multiphysics (16 de marzo de 2023)
-
-
-
-
-
video Taller: Introducción práctica al modelado de transductores acústicos piezoeléctricos (22 de abril de 2022)
-
-
-
video Taller: Introducción práctica al modelado de ultrasonidos para la inspección no invasiva de materiales (25 de marzo de 2022)
-
-
-
-
-
-
video Masterclass MUCOM: Importación de geometrías en COMSOL Multiphysics (21 de septiembre de 2021)
-
video Innovación y simulación multifísica. Trabajos Fin de Máster MUCOM 2020-2021. (15 de julio de 2021)
-
-
video Simulación y Optimización de un Altavoz Electrodinámico Diseñado para Dispositivos Inteligentes. (23 de septiembre de 2020)
-
video Innovación y simulación multifísica. Los primeros proyectos de MUCOM. (23 de septiembre de 2020)
-
-
-
-
-
-
-
-
-
-
-
-
-
-
-
video Semana de la Multifísica 2018. Día 4: Mallado y resolución numérica (con COMSOL Multiphysics 5.3a)
-
-
video Semana de la Multifísica 2018. Día 3: Ajuste de la Física, condiciones de contorno y acoplamientos (con COMSOL Multiphysics 5.3a)
-
video Semana de la Multifísica 2018. Día 2: Definiciones. Asignación de materiales (con COMSOL Multiphysics 5.3a)
-
-
-
-
-
-
RECURSOS
- COMSOL Multiphysics Products Specification Chart
- Presentaciones de usuarios en las Conferencias de COMSOL de 2016
- Actas de la II Iberian COMSOL Multiphysics Conference, Málaga June 11, 2015
- Presentaciones de usuarios en las Conferencias de COMSOL de 2015
- Actas de la I Iberian COMSOL Multiphysics Conference, Málaga May 29, 2014
- Presentaciones de usuarios en las Conferencias de COMSOL de 2014
- Presentaciones de usuarios en las Conferencias de COMSOL de 2013
- Presentaciones de usuarios en las Conferencias de COMSOL de 2012
TRIAL
Gracias por el interés demostrado en este producto.
Desde el 25 de enero de 2013 únicamente atendemos peticiones de licencias de evaluación (trial) de los internautas de los territorios donde desarrollamos nuestra labor profesional: España, Andorra y Portugal.
Si usted reside en uno de estos países y obtiene este aviso, póngase en contacto con nosotros a través de nuestro formulario de contacto, facilitándonos todos sus datos (indique su dirección postal en el campo Describa su petición…).
SOPORTE
- COMSOL Software License Agreement
- COMSOL Multiphysics Products Specification Chart
- COMSOL Multiphysics Release Notes
- System Requierements for COMSOL Multiphysics
- COMSOL Product updates (software updates for all versions)
- COMSOL Support Knowledge Base
SELECCIÓN DE HARDWARE
- What hardware do you recommend for COMSOL Multiphysics?
- What would be your ideal COMSOL workstation? (Discussion Forum)
- Selecting hardware for clusters
- Running COMSOL® in parallel on clusters
- COMSOL and Multithreading
- Hybrid Computing: Advantages of Shared and Distributed Memory Combined (Blog)
- How Much Memory Is Needed to Solve Large COMSOL Models? (Blog)
- Handling large models
- Using symmetries in COMSOL Multiphysics
- What does degrees of freedom (DOFs) mean in COMSOL Multiphysics?
- Error: Out of memory
INSTALACIÓN
- Obtaining a HostID for licensing
- COMSOL Multiphysics Installation Guide
- Installing COMSOL Multiphysics® with a CPU-Locked Single User License
- How to Install COMSOL Multiphysics® with a CPU-Locked Single User License on a Mac
- Installing the COMSOL Multiphysics® License Manager with a Floating Network License
- Installing COMSOL Multiphysics® with a Floating Network License
- Installing the COMSOL Multiphysics® License Manager with a Class Kit License
- Installing COMSOL Multiphysics® with a Class Kit License
- How to Start the COMSOL License Manager
- Updating the COMSOL License Manager
GRÁFICOS




















