COMSOL MEMS Module 6.4
DESCRIPCIÓN
El MEMS Module proporciona a COMSOL Multiphysics modos de aplicación especializados para el estudio de las físicas acopladas, involucradas en los dispositivos MEMS. Su amplia librería de modelos proporciona una extensa variedad de modelos listos para ser utilizados que además de ilustrar los principios básicos también permiten penetrar a través del diseño de dispositivos complejos reales.
El módulo MEMS Module está disponible como una extensión de COMSOL Multiphysics y es un entorno de modelado multifísico para la investigación y diseño de sistemas microelectromecánicos. Entre sus grandes ventajas podemos destacar que cubre todos los fenómenos físicos acoplados que existen en los dispositivos MEMS. A estas físicas se accede a través de interfaces gráficas personalizadas que han sido diseñadas específicamente para aplicaciones con piezoeléctricos, flujo electrocinético y aplicaciones de carga plana y deformación. También permite acceder al motor computacional de COMSOL y a sus otros módulos físicos para el acoplamiento de todos los tipos de física en un único diseño.
CARACTERÍSTICAS
- Modos de aplicación específicos para MEMS (electrostática, carga y deformación, piezoeléctricos, electrocinética)
- Capacidad de manejar deformaciones y contornos móviles con análisis ALE (arbitrary Lagrangian-Eulerian)
- Grandes deformaciones, tensión residual y modelado "stress-stiffening".
- Acoplamiento piezoeléctrico
- Flujos electrocinéticos, electroosmóticos y electroforesis.
- Calentamiento Joule
- Conductividad de superficie
- Acoplamientos electromecánicos, termomecánicos y fluídico-estructurales
- Mallado de alta relación de aspecto
- Todas las funcionalidades en COMSOL Multiphysics, incluyendo la solución simultánea de un número arbitrario de PDEs acopladas, lineales, no lineales y dependientes del tiempo.
SECTORES
Con el MEMS Module se pueden investigar un conjunto de fenómenos físicos que, cuando se configuran para problemas acoplados, forman la base para el diseño de los dispositivos MEMS. Por poner algunos ejemplos citaremos:
- Electromecánica
- Contornos móviles con análisis ALE (arbitrary Lagrangian-Eulerian
- Cálculos de capacitancias con análisis
- Termomecánica
- Tensión residual
- "Stress-stiffening"
- Pandeo
- Actuadores de expansión térmica
- Calentamiento Joule
- Interacciones fluídico-estructurales
- Amortiguamiento de película delgada
- Mallas y contornos móviles con análisis ALE
- Microfluídica
- Flujo electrocinético (difusión, convección, migración)
- Flujo electroosmótico
- Electroforesis/dielectroforesis
- Efectos electrotérmicos
VERSIONES
6.4
NOVEDADES
6.4 introduce el modelado automático de contactos, compatibilidad con la simetría de los terminales y un nuevo gráfico predeterminado que muestra la energía total almacenada.
Modelado automático de contactos con múltiples objetos
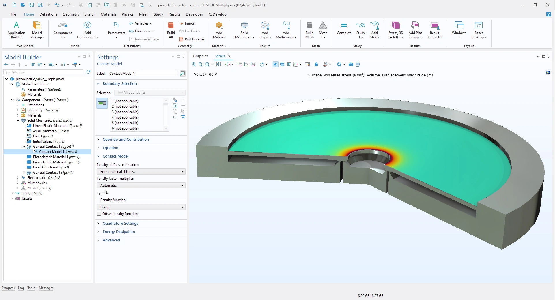
Para facilitar la creación de modelos con un gran número de posibles interacciones de contacto, se ha introducido una nueva función General Contact que establece automáticamente las condiciones de contacto entre muchos objetos de forma arbitraria.

Válvula piezoeléctrica en posición cerrada con una zona de alta tensión (roja) que indica contacto. Se muestran los ajustes del nodo Modelo de Contacto , una subfunción de la nueva función Contacto General.
Simetría para terminales
La función Terminal ahora admite un factor de multiplicación de área (disponible en la sección Advanced Settings tras activar Advanced Physics Options). Esto tiene en cuenta la simetría al escalar el área del terminal, de modo que los circuitos o cargas conectados perciban el dispositivo completo aunque solo se modele una parte. Por ejemplo, se debe usar un factor de 2 si el modelo representa la mitad del dispositivo. La actualización está disponible para las interfaces Electrostatics, Electric Currents, y Magnetic and Electric Fields.

Modelo que representa la mitad de un resonador de ondas Lamb. El nuevo factor de multiplicación de área se muestra en la ventana de Configuración de la función Terminal de límite.
Gráfico predeterminado de energía total
Para visualizar la respuesta en frecuencia e identificar los picos de resonancia de un sistema electromecánico, se dispone de un nuevo gráfico predeterminado de energía total almacenada, Wh_tot/i>, para estudios Frequency Domain con electromecánica o acoplamiento piezoeléctrico.

En este modelo de resonador de onda acústica de volumen (BAW) de película delgada, Wh_tot se genera una gráfica de la energía total almacenada al resolver un estudio en el dominio de la frecuencia. La gráfica predeterminada requiere el acoplamiento piezoeléctrico o electromecánico.
6.3
NOVEDADES
La versión 6.3 de COMSOL Multiphysics® incorpora cálculos de fuerza electrostática más precisos y nuevas interfaces multifísicas de electromecánica para carcasas y membranas.
Nueva formulación para la electrostática
Para el análisis electrostático, una nueva formulación de ecuación ofrece cálculos de fuerza electrostática más precisos, lo que resulta particularmente útil al modelar dispositivos MEMS como acelerómetros y giróscopos. Al resolver directamente el flujo del campo de desplazamiento eléctrico, este enfoque mejora la precisión en geometrías con esquinas agudas, lo que permite evaluaciones de fuerza más prácticas. A diferencia de la formulación tradicional basada en el potencial, el nuevo método utiliza una técnica de formulación mixta, que resuelve dos ecuaciones: una para el campo de desplazamiento eléctrico (D) y otra para el potencial eléctrico (V), siendo esta última una restricción. Esta formulación D–V, designada como Mixed finite element, está disponible tanto para modelado 2D como 3D y es la opción de discretización predeterminada para la interfaz Electrostatics que se utiliza con la interfaz multifísica Electromechanics.

Configuración de la interfaz Electrostatics, donde la nueva formulación D–V se designa como Mixed finite element.
Nuevas interfaces multifísicas de electromecánica
Las nuevas interfaces Electromechanics, Shell y Electromechanics, Membrane simplifican el modelado de la deformación de estructuras delgadas, como las membranas de los micrófonos, influenciadas por fuerzas electrostáticas. Estas interfaces incluyen automáticamente el acoplamiento multifísico Electromechanics, Boundary para una integración perfecta con elementos de carcasa o membrana, y utilizan la interfaz Electrostatics para modelar el campo eléctrico. Estas interfaces, que se muestran en los modelos tutoriales Brüel & Kjær 4134 Condenser Microphone y Axisymmetric Condenser Microphone, también requieren el módulo Structural Mechanics.

El nuevo acoplamiento multifísico Electromechanics, Boundary se utiliza en el modelo de micrófono Brüel & Kjær 4134 para una configuración de modelo simplificada al acoplar las interfaces Electrostatics y Membrane.
Acoplamiento multifísico entre contracción y expansión
Para modelar los cambios de volumen inducidos por la difusión, se ha añadido un nuevo acoplamiento multifísico de Shrinkage and Swelling que conecta de forma bidireccional las interfaces Transport in Solids y Solid Mechanics. Este nuevo acoplamiento se puede utilizar para simular los efectos de los cambios de concentración en el volumen y cómo las tensiones pueden afectar a la difusión. Esto es útil, por ejemplo, en baterías, donde pueden producirse cambios de volumen muy grandes debido al transporte de iones.

La ventana Settings para el acoplamiento multifísico Shrinkage and Swelling, utilizada para modelar el hinchamiento en una microbatería de estado sólido.
Formulación de contacto para contornos interiores
Se ha añadido una nueva función Interior Contact a la interfaz Solid Mechanics que permite incluir condiciones de contacto como fricción, adhesión y descohesión en los contornos internos. Con esta formulación, no se requieren pares de contacto ni conjuntos y el análisis puede ser geométricamente lineal. Esta función se puede utilizar para aplicaciones de modelado como uniones atornilladas y contornos separados por descohesión.

La ventana Settings para el nodo Interior Contact, utilizada para modelar una unión atornillada bajo carga.
Nueva funcionalidad de espacio libre predeterminado
Se ha añadido una nueva funcionalidad predeterminada Free Space a la interfaz Electrostatics. Esta función define las condiciones físicas cerca del dispositivo modelado, normalmente en el aire o en el vacío. La función sirve como punto de partida para un mayor refinamiento, lo que permite añadir funciones adicionales (como Conservación de carga en sólidos Charge Conservation in Solids) para especificar localmente las propiedades del material y los métodos de excitación.

Un modelo de sensor de presión capacitivo que muestra el desplazamiento de una membrana con un dominio Free Space debajo.
Carpeta de la biblioteca de materiales compuestos
La nueva carpeta integrada para Composites se divide en tres grupos de materiales: componentes de fibra, componentes de matriz y láminas. Esta función facilita la configuración de modelos con tipos comunes de capas de materiales compuestos.
Nuevos modelos tutoriales
|
Micromachined Gyroscope with Mixed Formulation |
Aluminum Nitride Lamb Wave Resonator — Layered Shell Version* |
6.2
NOVEDADES
Interfaz multifísics Piezoresistivity, Layered Shell
Está disponible una nueva interfaz multifísica Piezoresistivity, Layered Shell para modelar piezoresistividad en estructuras multicapa. Combina la interfaz Electric Current in Layered Shells con una interfaz
Funcionalidad Piezoelectric Material, Layered en interfaz Shell
Para la interfaz Shell, está disponible una nueva funcionalidad Piezoelectric Material, Layered. Esta nueva característica ahorra tiempo de ensamblaje y cálculo al resolver compuestos piezoeléctricos delgados. Téngase en cuenta que esta nueva característica requiere el módulo Structural Mechanics. Si también está disponible el módulo Composite Materials, la función se puede utilizar en estructuras multicapa, donde las capas individuales pueden tener diferentes propiedades de material.

El modo S0 de un resonador de onda Lamb a 7,99 GHz, calculado utilizando la interfaz Shell y la nueva función Piezoelectric Material, Layered.
Acoplamiento multifísico Thermal Expansion, Thin Layer
El nuevo nodo de acoplamiento multifísico Thermal Expansion, Thin Layer permite acoplar la expansión térmica en límites que tienen un modelo de material de capa delgada con el campo de temperatura en los mismos límites calculados en una interfaz Heat Transfer.

La tensión, el potencial eléctrico y la temperatura determinados en un circuito de calefacción, modelados utilizando el nuevo acoplamiento multifísico de expansión térmica y capa delgada.
Condición de contorno de pared deslizante
Se puede utilizar una nueva condición de contorno Slip Wall para modelar las condiciones efectivas de pared no ideal que existen en el régimen de flujo deslizante, siempre que el número de Knudsen esté en el rango de 0,001 a 0,1. Esta característica se utiliza para sistemas con dimensiones geométricas muy pequeñas o sistemas que funcionan a presiones ambientales muy bajas. Esto es relevante al modelar, por ejemplo, transductores MEMS y otros microdispositivos. Para modelar una pared deslizante en un contorno interior, la función Interior Slip Wall está disponible. Téngase en cuenta que estas funciones requieren el módulo acústico Acoustics Module.

Ventana Settings para la funcionalidad Slip Wall en la intefaz Thermoviscous Acoustics.
Estructuras sin restricciones al modelar el contacto
Los problemas de contacto a menudo implican restricciones insuficientes hasta que se haya establecido el contacto. Como resultado, la matriz de rigidez se vuelve singular. Se ha añadido una nueva función de estabilización (Stabilization) para aliviar esta dificultad inherente.
Presión de contacto en una conexión de tubo atornillada.
Desplazamiento limitado
Se ha añadido la posibilidad de prescribir un desplazamiento limitado (es decir, la distancia máxima que un punto, arista o contorno puede moverse en una determinada dirección) a las interfaces Solid Mechanics, Multibody Dynamics, Shell, Layered Shell y Membrane. Esta funcionalidad puede verse como una versión simplificada del análisis de contactos, donde no se necesita ningún segundo objeto para detener el movimiento. En versiones anteriores, esta funcionalidad solo estaba disponible en las interfaces de tipo arista, como Beam o Truss, y por lo tanto solo era aplicable a aristas o puntos.
Nuevo campo de fase en la interfaz de sólidos
El modelado de campo de fase se puede utilizar para numerosas aplicaciones de física y en esta versión se ha introducido una nueva interfaz Phase Field in Solids. Se trata de una interfaz especializada para el modelado de fenómenos que involucran interfaces en movimiento dentro de sólidos, como la propagación de grietas, la evolución de daños y el crecimiento de los límites de los granos.
Nueva interfaz Transport in Solids
Se ha añadido una nueva interfaz Transport in Solids para modelar el transporte de especies, la electromigración, la fragilización por hidrógeno y otros fenómenos de transporte en materiales sólidos. La interfaz permite estudios estacionarios y dependientes del tiempo del transporte que involucran a una o varias especies. Además, si el problema de difusión está impulsado por tensiones, la interfaz Transport in Solids se puede acoplar con una interfaz Solid Mechanics.

Electromigración impulsada por campos eléctricos, concentración, estrés hidrostático y gradientes de temperatura.
Nuevos modelos tutoriales
|
Aluminum Nitride Lamb Wave Resonator — 3D |
Capacitive Micromachined Ultrasonic Transducer with Lumped Model |
|
Solidly Mounted Resonator 2D with Uncertainty Quantification* |
Thin-Film BAW Resonator with Equivalent Circuit |
6.1
NOVEDADES
La versión 6.1 introduce dos nuevas interfaces multifísicas, mejoras en el modelado de contactos y varios modelos tutoriales nuevos.
Interfaz multifísica de piezoelectricidad y piroelectricidad
En la rama AC/DC del Model Wizard, está disponible una nueva interfaz multifísica de Pyroelectricity que combina las interfaces Electrostatics y Heat Transfer in Solids con el nuevo acoplamiento multifísico Pyroelectricity. Esto se puede utilizar para simular la polarización eléctrica en dieléctricos sólidos como resultado de variaciones de la temperatura. De manera similar, en la rama de Structural Mechanics en Model Wizard, está disponible una nueva interfaz multifísica Piezoelectricity and Pyroelectricity que combina las interfaces Solid Mechanics y Heat Transfer in Solids con los acoplamientos multifísicos Piezoelectric Effect, Thermal Expansion, y Pyroelectricity. Esto se puede utilizar para simular la polarización eléctrica en material piezoeléctrico resultante de variaciones de la temperatura. Esta interfaz se utiliza en el nuevo modelo "Pyroelectric Detector", que muestra el funcionamiento de un detector piroeléctrico que se encuentra en instrumentos para medir la energía de un láser.

Un disco de niobato de litio (LiNbO3) en un detector piroeléctrico. La superficie sobre el disco representa la energía láser absorbida y los colores indican la distribución instantánea de la temperatura. Las flechas roja y verde representan el flujo de calor y la polarización espontánea, respectivamente.
Nuevos modelos de tutoriales
Modos normales de un resonador polarizado: geometría 3D de un archivo GDS
Al modelar un MEMS o un dispositivo semiconductor con una estructura 3D compleja, la construcción de la geometría puede llevar mucho tiempo. La construcción puede requerir ensamblar numerosas formas primitivas en un procedimiento que no corresponde a los procesos de depositar y modelar los distintos materiales en una capa a la vez. Este tutorial demuestra cómo construir una geometría 3D de manera más eficiente utilizando un método capa por capa que replica la fabricación de un dispositivo MEMS. Al importar diseños desde un archivo GDS usando el módulo de importación ECAD y usando las operaciones disponibles en el módulo de diseño, la cantidad de parámetros y pasos para definir la geometría se reducen considerablemente.
Vibraciones de microespejos pretensados: Acoplamiento termoviscoso-termoelástico
Este nuevo tutorial analiza el funcionamiento de un microespejo pretensado, incluyendo las pérdidas por efecto termoelástico y la interacción con el aire circundante. Demuestra el uso del acoplamiento multifísico Thermoviscous Acoustics-Thermoelasticity Boundary (disponible en el Acoustics Module) para modelar pérdidas termoviscosas en problemas de interacción acústico-estructura con gran detalle. Captura el efecto de una condición térmica no ideal en la interfaz fluido-estructura, lo cual es importante en las aplicaciones MEMS. El modelo también utiliza la interfaz de Thermoelasticity para calcular las pérdidas mecánicas de la transferencia de calor irreversible impulsada por el efecto termoelástico, que puede ser particularmente importante para las estructuras a microescala.

Perturbaciones de temperatura en la estructura del microespejo y en el dominio de aire circundante para un modo de vibración de 600 Hz.
Transductor ultrasónico capacitivo micromecanizado
Este modelo demuestra el funcionamiento de un transductor ultrasónico capacitivo micromecanizado (CMUT), un receptor a microescala que convierte el ultrasonido en una señal eléctrica para aplicaciones de imágenes de alta resolución. El transductor está conectado a un circuito externo y una carga límite de perturbación armónica representa la energía ultrasónica. El modelo analiza un diseño CMUT con características optimizadas de desplazamiento de fuerza para una mayor eficiencia. Una métrica importante para mejorar es el factor de uniformidad de desplazamiento, que se puede calcular utilizando un estudio Frequency Domain, Prestressed. Este diseño en particular avanza una tecnología de imágenes médicas bien establecida dominada por transductores piezoeléctricos y promete miniaturización y mayor resolución. El dispositivo se puede fabricar utilizando una tecnología de proceso MEMS de semiconductores de óxido de metal complementario (CMOS) de 0,35 μm bien establecida.

Un CMUT hecho de capas alternas de dieléctrico (dióxido de silicio) y metal (aluminio) que tienen un patrón litográfico. Hay tres capas dieléctricas, cuatro capas de metal y una capa de pasivación de nitruro (oculta) que puede responder a la presión externa y protege el dispositivo del entorno externo. Los colores indican el desplazamiento del electrodo incrustado.
Mandril electrostático
Este modelo muestra el funcionamiento de un mandril electrostático utilizado para asegurar una oblea en una plataforma de temperatura controlada durante el procesado de la oblea. El modelo calcula el enfriamiento dependiente de la presión de la oblea utilizando los acoplamientos Electromechanical Foreces, Fluid-Structure Interaction, Nonisothermal Flow y Thermal Expansion. Los mandriles electrostáticos (e-chucks) juegan un papel importante en varios equipos de procesamiento de obleas. En lugar de sujeción mecánica, un e-chuck utiliza una fuerza electromecánica para asegurar una oblea en una plataforma de temperatura controlada durante el procesamiento. En este modelo, una fuerza electrostática contrarresta la presión del gas helio que fluye en el espacio entre la oblea y el portabrocas electrónico para proporcionar una conducción térmica eficiente en un entorno de baja presión.

Un modelo del mandril electrostático, que muestra la sección transversal de la oblea deformada (exagerada). Los colores en la superficie del mandril indican la temperatura de la oblea y los colores en el canal de gas indican la velocidad del gas.
Mejoras de contactos y otras mejoras
En este módulo aplican también todas las mejoras explicadas en la versión 6.1 del módulo Structural Mechanics Module.
6
NOVEDADES
La versión 6.0 trae nuevas interfaces para acoplar efectos magnéticos y mecánicos, la síntesis en modo componente, y varias mejoras de viscoelasticidad.
Interfaces multifísicas de magnetomecánica
Se han añadido dos nuevas interfaces físicas para el análisis de efectos mecánicos y magnéticos acoplados: Magnetomecánica y Magnetomecánica, Sin corrientes. Cuando se añade una interfaz de este tipo, se agregan dos interfaces físicas al modelo: Mecánica de sólidos y o Campos magnéticos o Campos magnéticos, Sin corrientes. También se añade el nuevo acoplamiento multifísico Fuerzas Magnetomecánicas. Estas interfaces se pueden encontrar bajo la rama Electromagnetismo y mecánica del árbol Añadir física. Hay que tener en cuenta que, además del módulo MEMS, estas interfaces requieren el módulo de AC/DC, el módulo Structural Mechanics o el Acoustics Module.
Interfaz multifísica de Ondas piezoeléctricas, Tiempo explícito
Con la interfaz multifísica Piezoelectric waves, Time Explicit, se obtiene acceso a nuevas capacidades para modelar fenómenos piezoeléctricos en el dominio del tiempo para la propagación de ondas. Se pueden modelar tanto los efectos piezoeléctricos directos como los inversos y el acoplamiento piezoeléctrico se puede formular utilizando las formas de carga-deformación o carga-tensión. La nueva interfaz acopla la interfaz Elastic Waves, Time Explicit con la interfaz Electrostática utilizando el nuevo acoplamiento multifísico Piezoelectric waves, Time Explicit.
La interfaz se basa en el método discontinuo de Galerkin (dG o dG-FEM) y utiliza un resolvedor de tiempo explícito. La parte electrostática del sistema de ecuaciones se resuelve en cada paso de tiempo a través de un sistema algebraico de ecuaciones resuelto con el método clásico de elementos finitos (FEM). Esto asegura un método híbrido muy eficiente desde el punto de vista computacional que puede resolver modelos muy grandes con muchos millones de grados de libertad (DOF). El método es muy adecuado para la computación distribuida en arquitecturas en clúster.

Aplicación de la interfaz multifísica Piezoelectric Waves, Time Explicit en una configuración de prueba no destructiva de haz angular (NDT).
Síntesis de modo componente
Los componentes lineales construidos usando las interfaces de Mecánica de Sólidos y Dinámica Multicuerpo se pueden reducir a modelos de orden reducido computacionalmente eficientes usando el método Craig-Bampton. Estos componentes se pueden utilizar en análisis dinámicos o estacionarios, ya sea en un modelo que consta completamente de componentes reducidos o junto con modelos de elementos finitos elásticos no reducidos. Este último puede entonces ser no lineal. El enfoque, que se denomina síntesis en modo de componentes (CMS) o subestructuración dinámica, puede proporcionar grandes mejoras en términos de tiempo de cálculo y uso de memoria. Los resultados, como tensiones y deformaciones, en un componente reducido se pueden presentar de la misma forma que para cualquier otra parte del modelo.

Un modelo de caja de cambios con carcasa verde que muestra la malla y el interior con engranajes giratorios amarillos.En este modelo de caja de cambios, la carcasa (verde) se reduce a un modelo dinámico equivalente con 74 grados de libertad (DOF), que actúa como soporte del mecanismo de engranajes. El modelo total, fuertemente no lineal, de los engranajes giratorios tiene 170 grados de libertad.
Simetría axial con giro
En la interfaz de Mecánica de sólidos, en axisimetría 2D, ahora es posible incluir deformaciones circunferenciales. Esto se puede habilitar seleccionando la casilla de verificación Incluir desplazamiento circunferencial en la sección Aproximación de simetría axial en la interfaz física. Con esta opción, es posible modelar, por ejemplo, la torsión de estructuras axisimétricas de una manera computacionalmente eficiente.

Un modelo de eje hueco 3D que muestra la tensión de von Mises (izquierda) y el modelo simétrico de ejes 2D gris (derecha).Un eje hueco sometido a torsión. El contorno gris indica la geometría axisimétrica 2D utilizada para el análisis, y los resultados se muestran en 3D utilizando un conjunto de datos de revolución.
Cargas puntuales en ubicaciones arbitrarias
Con las nuevas características Carga puntual, Libre y Carga anular, Libre se pueden aplicar cargas puntuales en ubicaciones arbitrarias que no coinciden con un punto geométrico o un nodo de malla. Esto es particularmente útil en los siguientes casos:
- Mallas importadas, donde puede que no haya puntos adecuados para la aplicación de la carga.
- Cargas móviles
- Modelos con muchas cargas puntuales, en cuyo caso puede resultar poco práctico crear puntos geométricos en todas las ubicaciones de carga
Esta funcionalidad está disponible en las interfaces Mecánica de sólidos, Cáscara, Placa, Membrana, Viga, Armazón y Dinámica multicuerpo.

Dos cargas puntuales independientes de la malla sobre un bloque sólido.
Modelado significativamente más fácil de contacto mecánico
El análisis estructural de montajes, incluido el contacto mecánico, ahora es mucho más fácil de configurar. Esto se debe a la automatización incorporada de funcionalidades de pares, contacto y continuidad. Si hay al menos un par de contactos en el modelo, se creará automáticamente un nodo de Contacto predeterminado en las interfaces de mecánica estructural relevantes. Del mismo modo, si hay al menos un par de identidades, se crea automáticamente un nodo de Continuidad predeterminado. Por lo tanto, si las partes de la geometría se colocan adyacentes entre sí, también se conectarán desde el punto de vista de la física, asumiendo que se está utilizando la creación automática de pares en el nodo Form Assembly en la secuencia geométrica.
Como resultado de la reformulación general de la funcionalidad de par, la casilla de verificación Fuente externa a la física actual en Contacto ya no es necesaria y se ha eliminado. Es decir, el contacto entre diferentes interfaces físicas también se maneja automáticamente.
Todos los modelos que contienen Contacto o Continuidad se han actualizado en consecuencia.

Los nodos Contacto se generan automáticamente tanto en la interfaz de Mecánica de sólidos como en la de Cáscara. Sin embargo, solo en el lado de la cáscara existe un conjunto completo de controles, ya que el sólido actúa como el lado fuente del par.
Nuevos modelos de amortiguación
Se han añadido nuevos modelos de amortiguación para los modelos de material mecánico:
- El modelo de Atenuación de ondas es esencialmente un modelo viscoso, pero con parámetros dados por datos medidos para la atenuación de ondas elásticas en el material. Está disponible en Material Elástico Lineali> en Mecánica de Sólidos.
- El modelo de Factor de pérdida máxima está destinado principalmente al análisis en el dominio del tiempo de materiales para los que una representación del factor de pérdida proporciona una buena descripción en el dominio de la frecuencia. Este modelo de amortiguación está disponible para todos los modelos de materiales que soportan la amortiguación viscosa.
- En la funcionalidad Material piezoeléctrico, además del Factor de pérdida máxima de amortiguación mecánica, también hay un nuevo modelo de amortiguación en el dominio de la frecuencia para la pérdida dieléctrica: Permitividad compleja.
- Para Conservación de carga, Piezoeléctrico, ahora se puede añadir dos nuevos modelos de dispersión: Debye y Multipole Debye.
Modelos de dispersión Debye para dieléctricos
Se han añadido nuevos modelos de amortiguación para materiales dieléctricos. En Conservación de carga, cuando el tipo de material se establece en Sólido, ahora puede usarse el modelo de material dieléctrico de Dispersión. En el subnodo Dispersion, puede elegirse entre los modelos de dispersión Debye y Multipole Debye. Esta funcionalidad está disponible para análisis dependientes del tiempo y en el dominio de la frecuencia. Tenga en cuenta que este modelo de material requiere el módulo AC/DC o el módulo MEMS.

El modelo de Dispersión de Debye multipolar se utiliza para modelar las propiedades de los materiales dieléctricos dependientes de la frecuencia.
Integración reducida
En las interfaces de Mecánica de Sólidos y Membrana, se ha añadido un nuevo marco de trabajo para una técnica numérica conocida como integración reducida. La integración reducida es particularmente útil cuando el coste computacional por punto de integración es alto, lo cual es cierto para muchos modelos de materiales avanzados. También se puede utilizar para aliviar problemas de bloqueo con algunos modelos de material.
Para elementos con funciones de forma lineal, la integración reducida puede causar singularidades en la matriz de rigidez. Esto se contrarresta con la adición de estabilización de reloj de arena.
La integración reducida se controla desde la sección Configuración de cuadratura en varios modelos de material. Está disponible en modelos de materiales de alto nivel como Material elástico lineal. La regla de integración seleccionada será heredada por los subnodos que se puedan agregar.
Plano de simetría para Electrostática y Corrientes eléctricas
Hay una nueva funcionalidad de Plano de simetría disponible para las interfaces de Electrostática y Corrientes eléctricas. Proporciona condiciones de simetría y antisimetría para el campo eléctrico. Para el caso antisimétrico, se puede establecer un potencial de referencia para especificar alrededor de qué potencial eléctrico el campo es antisimétrico (el valor predeterminado es tierra).
Funcionalidad de postprecesado de Cálculo de desplazamiento en Elastic waves, Time explicit
Se ha añadido una nueva funcionalidad de posprocesado llamada Compute Displacement a la interfaz física Elastic Waves, Time Explicit. La funcionalidad permite calcular de manera óptima el desplazamiento en puntos, a lo largo de los bordes, en los límites o en los dominios al resolver un conjunto de EDO auxiliares. Las nuevas características se añaden como subfunciones a un modelo de material como el modelo Elastic Waves, Time Explicit o el modelo Piezoelectric Material. La función no afecta los resultados, sino que se utiliza únicamente para el posprocesado y genera variables de campo que se pueden utilizar para visualizar y posprocesar los desplazamientos. Dado que la funcionalidad añade y resuelve ecuaciones adicionales, su uso requiere recursos computacionales adicionales.
Mejoras de la viscoelasticidad
Hay varias adiciones importantes a los modelos de material viscoelástico:
- Para los análisis dependientes del tiempo y del dominio de la frecuencia, todos los modelos de viscoelasticidad se han aumentado con la posibilidad de incluir viscoelasticidad también en la deformación volumétrica.
- El modelo Generalized Maxwell ahora tiene la posibilidad de podar ramas que representan rangos de frecuencia fuera del ancho de banda de las cargas prescritas, mejorando el rendimiento en análisis dependientes del tiempo para modelos con docenas de ramas viscoelásticas.
- Para los análisis en el dominio de la frecuencia, un nuevo modelo de viscoelasticidad definido por el usuario permite introducir expresiones dependientes de la frecuencia para los módulos de pérdida y almacenamiento o cumplimientos.
- Mediante una nueva formulación de las ecuaciones viscoelásticas, ahora es posible resolver las frecuencias propias en una estructura que contiene materiales viscoelásticos utilizando un procedimiento estándar para problemas de frecuencias propias amortiguadas. Anteriormente, el problema de los valores propios no era lineal en la frecuencia y solo se podía encontrar una frecuencia propia a la vez.
Formulación mixta mejorada
En los modelos de material que tienen la opción de seleccionar una formulación mixta, ahora puede modificarse la discretización para la variable dependiente adicional (presión o deformación volumétrica). Esto facilita evitar bloqueos e inestabilidades en materiales con baja compresibilidad.
Cuando se selecciona una formulación mixta en la configuración de Material elástico lineal , aparecerá automáticamente una nueva sección de Discretización para el modelo de material. En esta sección, puede elegir entre diferentes tipos de funciones de forma para la variable dependiente adicional.
Nuevos modelos tutoriales
|
Solidly Mounted Resonator 2D |
Solidly Mounted Resonator 3D |
|
Component Mode Synthesis Tutorial |
5.6
NOVEDADES
Interfaz multifísica de electrostricción
La funcionalidad para modelar la electroestricción estaba disponible anteriormente en el nodo de acoplamiento multifísico de Fuerzas Electromecánicas. Esa funcionalidad se ha mejorado significativamente y se ha trasladado a una nueva interfaz multifísica de Electrostricción. Esta interfaz consta de las interfaces de Mecánica de Sólidos y Electrostática, junto con el nuevo acoplamiento multifísico de Electrostricción. En Electrostática, se utiliza el modelo de material de Conservación de carga,sólido estándar. Puede añadirse y utilizarse la nueva funcionalidad por sí sola o usarla junto con el nodo de Fuerzas Electromecánicas, si es necesario. Para los modelos existentes que utilizan la antigua funcionalidad de electrostricción, se agregará automáticamente un nuevo nodo de Electrostricción al abrir el modelo.
Interfaz multifísica de ferroelectroelasticidad
Una nueva interfaz multifísica de Ferroelectroelasticidad está diseñada para el análisis de materiales ferroeléctricos que exhiben propiedades piezoeléctricas no lineales. Esta interfaz multifísica agregará interfaces de Mecánica de sólidos y Electrostática, junto con el nuevo acoplamiento multifísico de Electrostricción. En Electrostática, el nuevo modelo de material Conservación de carga, ferroeléctrica se utiliza para simular, por ejemplo, histéresis utilizando un modelo de Jiles-Atherton. Puede verse esta interfaz en el nuevo modelo tutorial "Hysteresis in Piezoelectric Ceramics". Téngase en cuenta para utilizar esta funcionalidad es necesario el módulo AC/DC.

Ejemplo de variación de la deformación electroestrictiva en función de un campo eléctrico que varía armónicamente con tres amplitudes diferentes.
Amplio soporte para análisis de frecuencia propia
El estudio de Frecuencia propia ahora es compatible con la mayoría de las interfaces del módulo de AC/DC: Corrientes eléctricas , Corrientes eléctricas en cáscaras, Corrientes eléctricas en cáscaras de capas, Circuito eléctrico, Electrostática y Campos magnéticos. Además de admitir el análisis del modo de cavidad de onda completa en la interfaz de Campos magnéticos, es posible ejecutar análisis de frecuencias propias con modelos que involucran circuitos eléctricos. El soporte de frecuencia propia se desarrolla principalmente para el módulo AC/DC, pero otros módulos que proporcionan una de las interfaces físicas afectadas también se beneficiarán de él.
Funcionalidad nueva y mejorada para la interfaz del circuito eléctrico
Para estudios Dependientes del tiempo, la interfaz de Circuito eléctrico se ha equipado con una función de Interruptor "basada en eventos". Esta le permite modelar el encendido y apagado "instantáneo" de ciertas conexiones en el circuito. El interruptor puede ser controlado por corriente, voltaje o controlado por expresiones booleanas definidas por el usuario.
Además, se añaden Definiciones de subcircuitos parametrizados. Junto con la Instancia de subcircuito, estos le permiten crear sus propios bloques de construcción que contienen circuitos más pequeños y usar múltiples variantes parametrizadas de las de su circuito más grande. Finalmente, se ha mejorado la maquinaria de estado, evento y solucionador, especialmente el modelado transitorio de dispositivos no lineales (semiconductores), que se ha vuelto más robusto.
Las mejoras del circuito se desarrollan principalmente para el módulo AC/DC, pero también se beneficiarán otros módulos que brindan acceso a la interfaz del circuito eléctrico.
Contacto dinámico
Los nuevos algoritmos para el contacto dinámico proporcionan una mejora significativa de la conservación del momento y la energía durante los eventos de contacto transitorio. Esto significa que se puede modelar con precisión los problemas de contacto transitorio con pasos de tiempo significativamente mayores que en versiones anteriores. Se accede a los nuevos métodos seleccionando la formulación Penalización, dinámica o Lagrangiana aumentada, dinámica en el nodo Contacto. Puede verse esta funcionalidad en el nuevo modelo "Impact Between Two Soft Rings" y en "Impact Analysis of a Golf Ball".
Puntos de conexión de resortes y amortiguadores
En todas las interfaces de mecánica estructural, se ha añadido una nueva característica llamada Amortiguador del resorte para conectar dos puntos con un resorte y/o amortiguador. Los puntos pueden ser puntos geométricos, pero también pueden ser abstractos, por ejemplo, mediante el uso de adjuntos o conexiones directas a cuerpos rígidos. El resorte puede ser físico, con una fuerza que actúa a lo largo de la línea entre los dos puntos, o descrito por una matriz completa, que conecta todos los grados de libertad de traslación y rotación en los dos puntos. La característica también hace posible conectar un resorte entre puntos en dos interfaces físicas diferentes.
Condición de contorno de puerto para propagación de ondas elásticas
La nueva condición de contorno Puerto, disponible con la interfaz Mecánica de sólidos, está diseñada para excitar y absorber ondas elásticas que entran o salen de estructuras de guía de ondas sólidas. Una condición de Puerto dada soporta un modo de propagación específico. Combinando varias condiciones de Puerto en el mismo contorno permite un tratamiento consistente de una mezcla de ondas propagándose, por ejemplo, modos longitudinales, torsionales y transversales. El ajuste combinado con varias condiciones de Puerto proporciona una condición superior no reflectante para guías de onda a una configuaración PML (capa perfectamente adaptada) o la funcionialidad Contorno de baja reflectividad, por ejemplo. La condición de puerto soporta el cálculo de parámetros S (parámetros de dispersión), pero también puede utilizarse como una fuente para excitar un sistema. La potencia de las ondas reflejada y transmitida está disponible en postprocesado. Para calcular e identificar los modos de propagación, está disponible el estudio Análisis modal de contornos en combinación con las condiciones de puerto. Puede verse esta funcionalidad en el nuevo modelo tutorial "Mechanical Multiport System: Elastic Wave Propagaton in a Small Aluminum Plate".

Ejemplo de estructura con cuatro puertos.
Mejoras en conector rígido
Las funcionalidades de Conector rígido tienen múltiples mejoras. En las interfaces Cáscara y Viga, se han ampliado las alternativas de selección al nivel más alto, o sea, contornos y aristas, respectivamente. Cuando el centro de rotación se define por una selección de punto, el punto ya no tiene que ser parte de la interfaz física en sí misma. Se puede acoplar conectores rígidos de diferentes interfaces físicas, definiendo asi un nuevo tipo de objeto rígido virtual (esta selección reside en la sección Avanzada de los ajustes para el conector rígido). En las interfaces Mecánica de sólidos, Cáscara, y Viga, puede generarse automáticamente conectores rígidos a partir de elementos RBE2 en un archivo importado en formato NASTRAN®. Esto se controla desde una sección llamada Modelado automático en los ajustes para estas interfaces. Los conectores rígidos pueden pertenecer a varias interfaces físicas, para imitar la conexiones en el archivo importado.

El punto final de un perno modelado usando la interfaz Viga está rígidamente conectado a algunos límites en la cara de un sólido, modelado usando la interfaz Mecánica de sólidos.
Nueva opción para prescribir velocidad de marco giratorio
En el nodo Marco giratorio en las interfaces Mecánica de sólidos y Dinámica multicuerpo, se ha añadido una nueva opción Cuerpo rígido. Con esta opción, se entra una torsión dependiente del tiempo alrededor del eje de rotación, y se calcula la velocidad rotacional mediante integración de la ecuación de movimiento de cuerpo rígido.
Mejoras en contactos
Además del nuevo contacto dinámico y la funcionalidad de desgaste, existen varias mejoras adicionales en el campo de la mecánica de contacto. Puede utilizarse un resolvedor completamente acoplado junto con el algoritmo de contacto Lagrangiano aumentado, facilitando la configuración de secuencias de resolvedor y mejorando la estabilidad y convergencia en algunos problemas. También, en el subnodo Fricción bajo Contacto, se puede seleccionar Definido por el usuario como modelo de Fricción para entrar directamente una expresión para la fuerza tangencial que causa deslizamiento en términos de cualquier otra variable. Finalmente, existen varias maneras de proporcionar factores de penalización, tanto para el método de penalización como para el método Lagrangiano aumentado.
Mejoras en viscoelasticidad
Dos nuevos modelos de viscoelasticidad han sido añadidos: Maxwell y Kelvin-Voigt generalizado. El material Maxwell puede ser considerado como un tipo de líquido, ya que su deformación de largo término bajo una tensión constante no está limitada. El modelo Kelvin-Voigt generalizado tiene una representación en serie de Prony con varias constantes de tiempo. Conceptualmente, consta de un conjunto de elementos Kelvin (elementos muelle y amortiguador en paralelo) conectados en serie.
Para análisis en el dominio de la frecuencia, todos los modelos viscoelásticos (Maxwell generalizado, Kelvin-Voigt generalizado, Maxwell, Kelvin-Voigt, sólido lineal estándar, y Burgers) han sido ampliados por una representación derivativa fraccional. Utilizando una representación fraccional derivativa en el tiempo se facilita el ajuste de los datos del material a experimentos para varios materiales. Para el análisis en el dominio del tiempo, el uso de modelos viscoelásticos Maxwell generalizado y Sólido lineal estándar ha mejorado el rendimiento en más de un orden de magnitud.
La función de desplazamiento Tool-Narayanaswamy-Moynihan es comunmente utilizada para describir la temperatura de transición del cristal en cristales y polímeros. Se ha añadido al conjunto de funciones de desplazamiento en el nodo Viscoelasticidad.
Nuevos ajustes para resolver problemas de ondas elásticas transitorias con mecánica de sólidos
Se han introducido nuevos ajustes en la interfaz de Mecánica de sólidos para asegurar una correcta y eficiente configuración del resolvedor cuando se resuelven problemas de ondas elásticas en el dominio del tiempo. Los ajustes son similares a los existentes en las interfaces acústicas transitorias. En el nodo de la interfaz de Mecánica de sólidos, se ha introducido una nueva sección de Ajustes del resolvedor transitorio con una opción para especificar la Máxima frecuencia a resolver. Esta debería ser el contenido máximo de frecuencia de la excitación de la fuente o la frecuencia de modos propios máxima que puede ser excitada. La sugerencia de resolvedor generada automáticamente tendrá ajustes que utilizan un método de resolvedor apropiado para propagación de ondas y aseguran una resolución apropiada tanto en tiempo como en espacio.
5.4
NOVEDADES
Nueva interfaz física: Electromechanics, Boundary elements
La interfaz Electromechanics, Boundary Elements resuelve la misma clase de problemas que la interfaz Electromechanics, excepto que utiliza una discretización de elemento de contornos para la parte electrostática del modelo. La configuración del modelo puede ser más fácil, ya que no son necesarios dominios de elementos infinitos y mallas móviles.
Cambios en simetría y antisimetría para mecánica de sólidos en axisimetría 2D
En la versión de simetría axial 2D de la interfaz Solid Mechanics, nos nodos Symmetry y Antisymmetry ahora son obsoletos. Se han reemplazado por el nodo Symmetry Plane. La razón es que la única posible simetría en un modelo axisimétrico es respecto a un corte perpendicular al eje Z. Las funcionalidades antiguas permitían restricciones no físicas.
Nuevos tipos de estudio de superposición modal
Se han añadido dos nuevas secuencias de estudio predefinidas para la superposición modal: Time Dependent, Prestressed, Modal y Frequency Domain, Prestressed, Modal. En ambos casos, se han generado tres pasos de estudio, donde el primero es un paso estacionario en el que el estado pretensado utilizado para el subsecuente cálculo de frecuencias propias es determinado.
Tipos de estudio renombrados
- Frequency Domain Modal ahora es Frequency Domain, Modal
- Time Dependent Modal ahora es Time Dependent, Modal
- Prestressed Analysis, Eigenfrequency ahora es Eigenfrequency, Prestressed
- Prestressed Analysis, Frequency Domain ahora es Frequency Domain, Prestressed
Factores de participación para estudios de frecuencias propias
Cuando se añade un estudio Eigenfrequency desde la ventana Add Study, se añade automáticamente un nodo Participation Factors bajo Definitions, siempre que al menos exista una interfaz física de mecánica estructural en el modelo. De esa manera siempre se tendrá acceos a la participación de variables de factor después de correr ese tipo de estudio.
Activación de material
Ahora es posible activar un material en una estado libre de tensión utilizando el nuevo subnodo Activation bajo Linear Elastic Material en las interfaces Solid Mechanics y Membrane. Se utiliza una expresión lógica definida por el usuario para la activación. La misma funcionalidad también puede utilizarse para eliminar un material. Las aplicaciones típicas son varios tipos de procesos de fabricación donde se añade material.
Homogeneización de materiales periódicos
Los materiales inhomogéneos a menudo pueden ser representados por una celda unidad que se considera como parte de una estructura periódica. A veces es llamado un elemento de volumen representativo (RVE). La nueva funcionalidad Cell Periodicity en la interfaz Solid Mechanics proporciona varias opciones para analizar este tipo de celdas unitarias:
- Cálculo automático de propiedades de materiales anisotrópicos homogeneizados (rigidez, cumplimiento, expansión térmica), que pueden ser accedidos como un Global Material.
- Cálculo de las tensiones y deformaciones locales en la celda unidad, dados unos campos de tensión y deformación promedio externos.
- Cálculo de la expansión térmica libre o higroscópica de la celda unidad, dada la temperatura promedio o la concentración de humedad.
Modelo de viscoelasticidad de Burgers
Se ha añadido un modelo viscoelástico integrado más: el modelo de Burgers. Como con los otros modelos viscoelásticos, se accede añadiendo un subnodo Viscoelasticity bajo Linear Elastic Material.
Temperatura de referencia de volumen
Se ha introducido un nuevo concepto, temperatura de referencia de volumen. Sirve para dos propósitos: reemplaza a la anterior temperatura de referencia de deformación para expansión térmica, y es la temperatura a la qu ese calcula la densidad demasa. Estos deos fenómenos están relacionaos entre si, y por defecto se utiliza el mismo valor, definido como una Common model input. Para la densidad de masa, el concepto es nuevo y se utiliza para evitar violaciones de conservación de la masa. Para expansión térmica, la posición por defecto donde se especifica la temperatura libre de deformación se ha movido del nodo de Thermal Expansion o el acoplamiento multifísico Thermal Expansion a la Common model input.
Cuando se abre un modelo antiguo, el valor de la temperatura de referencia de deformación se convierte a una temperatura de referencia de volumen definida por el usuario.
Funciones de utilidad para materiales externos
Cuando se programan las propias relaciones constitutivas utilizando la funcionalidad de materiales externos, existen varias operaciones para las que existen una necesidad recurrente. Como ejemplos existen varias operaciones de tensores, cálculo de valores principales y orientaciones e inversión de matrices. Ahora existe una librería de funciones de utilidad que cubren muchas operaciones comunes utilizadas cuando se programan modelos de material para mecánica de sólidos.
Paso temporal pasado a materiales externos
El paso de tiempo o de parámetro ahora se pasa como un argumento a la función de material cuando se utilice el socket General Stress-Deformation.
Nuevos ajustes para formulación mixta
En versiones anteriores, se podía activar una formulación mixta (desplazamiento-presión) utilizando la casilla Nearly incompressible material en un modelo de material. Ha sido reemplazada por la lista Use mixed formulation con las siguientes tres opciones: None, Pressure formulation, y Strain formulation. La formulación de presión es la misma formulación mixta que antes, mientras que la formulación de la deformación es nueva. En lugar de una presión, se utiliza la deformación volumétrica como un grado de libertad extra.
Cambios en las interfaces de interacción fluido-estructura
El acoplamiento multifísico Fluid-Structure Interaction, Fixed Geometry presente en versiones previas ahora es obsoleta. Se ha fusionado con una actualización del acoplamiento multifísico Fluid-Structure Interaction. Esto facilita cambiar entre las dos formulaciones. En la versión actual, la única diferencia cae en si el Dominio deformante está activo en un dominio de fluido o no.
Los modelos antiguos donde se había utilizado Fluid-Structure Interaction, Fixed Geometry no han cambiado. Pero se recomienda la actualización al nuevo tipo de modelado.
Dominio rígido en axisimetría 2D
El modelo de material Rigid Domain ahora también está disponible en axisimetría 2D. Unicamente tiene un grado de libertad: la traslación axial.
Conector rígido para aristas y puntos
La selección en un Rigid Connector ahora puede ser una combinación de contornos, aristas, y puntos. Ahora es posible para añadir un conector rígido en los niveles de la arista y punto, siempre que no exista objetos geométricos de orden más alto en la selección.
Formulación flexible de conector rígido
Ahora existen dos formulaciones de la funcionalidad Rigid Connector, Rigid y Flexible. En la formulación por defecto, todos los contornos, aristas y puntos seleccionados, se comportan como si estuvieran conectados por un cuerpo rígido común. En algunos casos, esto proporciona una rigidez indeseada o tensiones locales no realistas. Entonces se puede cambiar a una formulación flexible donde la restricción es aplicada únicamente en un sentido promedio. La formulación flexible está disponible únicamente para un conector rígido con una selección de contorno pura y no cuando la selección también contiene aristas o puntos.
Salida tabular de frecuencias propias
Cuando se corre un estudio de frecuencias propias, ahora se genera por defecto una tabla que contiene las frecuencias naturales, la amortiguación modal y los factores de calidad.
Fuerzas de amortiguación y reacción
Una nueva variable de fuerza de reacción que contiene la suma de fuerzas de reacción de restricciones y fuerzas de reacción de fundación de amortiguación ha sido añadida a todas las interfaces físicas de mecáncia estructural. Las variables, que están disponibles en el menú de resultados, se llaman Total reaction force y tienen nombres de componentes como solid.RFtotalx. Si existen fundaciones de amortiguación en el modelo, se encontrarán fuerzas bajo la categoría Spring and Damping forces en los menús de resultados.
Condición de simetría libre de reacción
Las condiciones de simetría en las interfaces de mecánica estructural han sido ampliadas para tener en cuenta casos donde el plano de simetría puede trasladarse en la dirección de su normal en vez de ser un plano fijo. La principal aplicación es el uso como una condición de contorno en estructuras truncada que no tengan fuerza de reacción neta. En la nueva sección Normal Direction Condition en los ajustes para el nodo Symmetry, se puede ajustar el comportamiento de esta condición de contorno. Existen cuatro opciones: No displacement (por defecto), Free displacement, Prescribed force, y Prescribed displacement.
Condición rodillo con orientación normal analítica
La restricción de rodillo por defecto actúa a lo largo de una normal a los contornos seleccionados. La normal se calcula numéricamente. Para un cierto nodo de malla, esta dirección se mantiene constante durante el análisis, así que no puede representar deslizamiento finito en un contorno curvo.
Ahora, sin embargo, se puede prescribir que el contorno se deslice sobre una superficie analítica. Existen dos situaciones donde puede necesitarse esto:
- La representación de la geometría o la malla del contorno real es imperfecto. Esto puede llevar a un bloqueo inesperado de la deformación, ya que el cálculo de las normales no tiene las direcciones pretendidas.
- En un análisis geométricamente no lineal el uso de una superficie analítica posibilita también modelar un deslizamiento finito a lo largo de contornos curvados.
En los ajustes en el nodo Roller, seleccionar una Normal orientation, que puede ser Automatic, Plane, Cylinder o Sphere.
5.3a
NOVEDADES
El módulo MEMS de COMSOL Multiphysics® 5.3a trae actualizaciones en la interacción con electromecánica, termoelasticidad e interacción fluido-estructura, y acoplamientos multifísicos con malla móvil con funcionalidad mejorada.
Electromecánica
La interfaz física Electromecánica se ha actualizado a una interfaz multifísica completa. Cuando se añade la física Electromecánica al modelo, se añade interfaces físicas de Electrostática y Mecánica, acopladas junto a la de Electromechanical Forces para resolver las ecuaciones estructurales junto con las ecuaciones electrostáticas. En la sección de Definiciones se añade un nodo de Malla móvil, con subnodos de Dominio deformante y Simetría. El nuevo enfoque mejora la flexibilidad y las opciones de diseño para el modelado electromecánico.

Desplazamiento en un resonador con sesgo utilizando la interfaz mejorada de multifísica Electromecánica.
Termoelasticidad
La interfaz física de Termoelasticidad se ha actualizado y convertido en un acoplamiento multifísico completo. Cuando se añade la física Termoelasticidad al modelo, se añaden las interfaces de Mecánica de Sólidos y Transferencia de calor en sólidos, acopladas junto con los acoplamientos de Expansión térmica y Acoplamiento de temperatura, para resolver el desplazamiento de la estructura y las desviaciones de temperatura, y la resultante transferencia de calor inducida por el acoplamiento termoelástico. Se añade un nodo de Malla móvil en la sección de Definiciones con subnodos de Dominio deformante y Simetría. El nuevo enfoque mejora la flexibilidad y las opciones de diseño para el modelado de termoelasticidad.

Primer modo propio y desviación de temperatura para un modelo de termoelasticidad 3D.
Interacción fluido-estructura (FSI)
Un nuevo acoplamiento multifísico de Interacción fluido-estructura ha reemplazado la interfaz utilizada en versiones previas de COMSOL®. El nuevo acoplamiento se ajusta al estilo moderno, con un número de interfaces físicas simples y nodos multifísicos para acoplarlos entre si. Con este enfoque toda la funcionalidad en las interfaces físicas constituyentes está disponible para modelar FSI. En el lado estructural ahora se dispone de muchas condiciones de contorno y modelos de materiales adicionales para el análisis FSI; por ejemplo, dominio rígido, piezoeléctrico y modelos de material elástico no lineal. En la parte de fluido, ahora todos los modelos de turbulencia están disponibles así como una serie de nuevas condiciones de contorno. Tras añadir una interfaz de Interacción fluido-estructura desde el Asistente de modelo, se obtiene una interfaz de Mecánica de sólidos, una interfaz de Flujo laminar, un nodo de acoplamiento multifísico de Interacción fluido-estructura y un nodo de Malla móvil en la sección de Definiciones. Todos los modelos FSI de la Biblioteca de aplicaciones han sido actualizados para incluir esta nueva funcionalidad de acoplamiento.

El modelo Micropump Mechanism se ha actualizado para incluir el nuevo acoplamiento multifísico de Interacción fluido-estructura.
FSI con flujo bifásico o de tres fases
Ahora los usuarios del módulo MEMS que también tengan licencia del módulo CFD pueden realizar simulación FSI con físicas de flujo bifásico o de tres fases, gracias a la mejora de la maquinaria de Malla móvil en la funcionalidad del núcleo de COMSOL Multiphysics® (ver la sección más abajo).
Funcionalidad de malla móvil generalizada
La funcionalidad de Malla móvil ahora está disponible desde el submenú Malla móvil al hacer clic con el botón derecho sobre el nodo Definiciones bajo un Componente y desde la barra de herramientas Definiciones.
Las funcionalidades de malla móvil controlan el marco espacial en un modelo y se puede aplicar a todas las físicas en un modelo donde los dominios se deformen o muevan. Pueden utilizarse para estudiar tanto estados permanentes como deformaciones dependientes del tiempo donde la geometría cambia su forma debido a la dinámica del problema. Por ejemplo, las funcionalidades de Dominio deformante, añadidas bajo el nodo de Malla móvil pueden ser utilizadas para deformaciones de dominio fluido en FSI o deformaciones del dominio electrostático en MEMS. Otras funcionalidades pueden especificar que partes del modelo rotan como en el caso de mezcladores de fluidos o motores eléctricos.
La funcionalidad de malla móvil disponible bajo Definiciones son el nuevo mecanismo por defecto para interfaces multifísicas con mallas móviles. Se utiliza en lugar de la interfaz física Malla móvil (ALE), que todavía está disponible como alternativa a la nueva funcionalidad de malla móvil.
Deformación plana generalizada
Para mecánica de sólidos 2D, se ha desarrollado una formulación de deformación plana generalizada como una tercera opción a las aproximaciones de deformación plana y tensión plana. La aproximación de deformación plana generalizada está indicada para modelar la parte central de estructuras que son largas y tienen una sección transversal constante. Para estos casos, en oposición a una formulación de deformación plana estándar, existen deformaciones fuera de plano no nulas.

Al seleccionar el tipo de aproximación 2D, se puede escoger la formulación de Generalized plane strain.
Gráficos por defecto mejorados
Los gráficos por defecto en las interfaces físicas de mecánica estructural han sido actualizados para producir visualizaciones más informativas. Los tutoriales de la Biblioteca de aplicaciones se han actualizado consecuentemente. Alguno de los cambios más prominentes que se encontrarán son los siguientes:
- La tabla de colores para los gráficos de deformación von Mises es RainbowLight
- La tabla de colores para gráficos de forma de modos, para estudios de frecuencias propias y deformación lineal, es AuroraBorealis
- Los gráficos de forma de modos tiene la leyenda apagada para enfatizar que la amplitud de un modo no tiene un significado físico
- La tabla de colores para los gráficos de fuerza de sección en las interfaces Viga y Armazón es Wave, con un rango de colores simétrico
- Esto posibilita distinguir inmediatamente entre tensión y compresión, por ejemplo
- En análisis de contacto, se ha añadido un gráfico de presión de contacto, como un gráfico lineal (2D) o un gráfico de niveles (3D)
- El gráfico por defecto para Linealización de tensión ahora tiene una leyenda para los gráficos
- El gráfico de geometría no deformada por defecto, producido por la interfaz Lámina, tiene nuevos colores
- Cuando se utiliza un modelo de material como plasticidad o arrastre, un gráfico de niveles del valor de la deformación relevante, como la deformación plástica efectiva, se superpone al gráfico de tensión
- Aplicable para el módulo Nonlinear Structural Materials Module y el Geomechanics Module
- En la interfaz Fatig, la tabla de colores Traffic se utiliza para ciclos de fallo predecidos y factores de uso
- Aplicable para el módulo de fatiga
Gráficos mejorados para valores principales
El tipo de gráfico Principal Stress puede utilizarse para cualquier clase de valores principales del tensor. En versiones anteriores de COMSOL®, únicamente se podía seleccionar un único campo predefinido de tensión o deformación, pero ahora se puede entrar manualmente vectores de orientación y los correspondientes valores principales.
Un nuevo conjunto de deformaciones principales se han añadido a los resultados en la interfaz de Mecánica de sólidos: Deformaciones logarítmicas principales. Es la deformación logarítmica, o deformación "verdadera", con orientaciones dadas en un sistema de coordenadas fijo en el espacio, bien ajustado para el gráfico de la geometría deformada en un análisis no lineal geométrico.
También se ha añadido un tipo de gráfico Lineal de deformación principal a estas particularmente útiles interfaces de Lámina y Placa. Previamente el gráfico de valores principales solo estaba disponible para volúmenes y superficies.

Deformaciones logarítmicas en una junta de goma deformada.
Pérdidas mecánicas asociadas a tensión térmica
El nodo de acoplamiento multifísico Expansión térmica ahora gestiona automáticamente las pérdidas mecánicas debidas a la tensión térmica; la fuente de calor generada se añade a la ecuación de transferencia de calor en los correspondientes dominios. Una casilla de Pérdidas mecánicas o mechanical losses se pone a disposición en la sección de Fuentes de calor del nodo de Expansión Térmica para controlar este comportamiento.
Nueva interfaz de interacción fluido-estructura que soporta todos los modelos de turbulencia
Un nuevo acoplamiento multifísico de Interacción fluido-estructura ha reemplazado la interfaz utilizada en versiones previas de COMSOL®. El nuevo acoplamiento se ajusta al estilo moderno, con un número de interfaces físicas simples y nodos multifísicos para acoplarlos entre si. Con este enfoque toda la funcionalidad en las interfaces físicas constituyentes está disponible para modelar FSI. En el lado estructural ahora se dispone de muchas condiciones de contorno y modelos de materiales adicionales para el análisis FSI; por ejemplo, dominio rígido, piezoeléctrico y modelos de material elástico no lineal. En la parte de fluido, ahora todos los modelos de turbulencia están disponibles así como una serie de nuevas condiciones de contorno. Tras añadir una interfaz de Interacción fluido-estructura desde el Asistente de modelo, se obtiene una interfaz de Mecánica de sólidos, una interfaz de Flujo laminar, un nodo de acoplamiento multifísico de Interacción fluido-estructura y un nodo de Malla móvil en la sección de Definiciones. Todos los modelos FSI de la Biblioteca de aplicaciones han sido actualizados para incluir esta nueva funcionalidad de acoplamiento.

Presión (tabla de color) y deformación (exagerada en un factor 50 en la superficie) del alerón de un coche deportivo sujeto a flujo turbulento (líneas de flujo) de 200 km/h (125 mph) en un banco de pruebas. El modelo se define utilizando interacción fluido-estructura de un sentido en la nueva interfaz física.
5.3
NOVEDADES
El módulo MEMS de COMSOL Multiphysics® 5.3 incluye funcionalidades ampliadas para Fundación de resortes, variables de cantidad de energía para modelado de contactos y funcionalidades de materiales externos mejoradas.
Variables de cantidad de energía para modelado de contactos
Se dispone de nuevas variables que contienen cantidades de energía al modelar un contacto. Ahora se puede obtener la energía disipada por fricción así como la energía elástica almacenada en los factores de penalización seleccionados.

Balance de enería para un cilindro rodando y resbalando dentro de un canal debido a la gravedad.
Capas elásticas descritas por datos de materiales
Ahora se puede prescribir las propiedades elásticas de una fundación de resorte o una capa elástica fina con datos de material como el módulo de Young y el coeficiente de Poisson junto con un grosor dado de la capa. Esto simplifica, por ejemplo, el modelado de capas adhesivas con propiedades de materiales conocidas. Al utilizar los datos del material y el grosor como entradas, las deformaciones en la capa elástica también se hacen disponibles como resultados.
Condiciones de contorno de muelle para dominio rígido y conector rígido
Las funcionalidades de Conector rígido y Dominio rígido en todas las interfaces físicas se han aumentado con una condición de contorno de resorte llamada Fundación de resorte. Tiene las siguientes propiedades::
- El resorte puede añadirse en una posición arbitraria
- Se dispone tanto de resortes traslacionales como rotacionales
- El resorte puede tener amortiguación de factor de pérdidas
- El resorte puede actuar en paralelo con amortiguamiento viscoso (tanto en traslación como rotación)
Análisis en el dominio de la frecuencia con contacto
Se puede estudiar la respuesta frecuencial de una estructura donde se ha calculado un estado de contacto en un estudio previo. Como ejemplo, se puede realizar un análisis en el dominio de la frecuencia de estructuras atornilladas y estudiar la influencia de los estados de contacto en las propiedades dinámicas.
Perturbación armónica para velocidad y aceleración prescritas
En las interfaces de Placa, Plato y Viga, se pueden proporcionar valores para perturbación armónica para los nodos Velocidad prescrita y Aceleración prescrita.
Mejoras para las funcionalidades de materiales externos incluidos
Se han realizado varias mejoras respecto a la potencia y usabilidad de los modelos materiales creados con código C definidos por el usuario:
- Ahora se pueden implementar deformación inelásticas para materiales elásticos no lineales y materiales hiperelásticos
- Dos nuevas interfaces para el código C que toman más valores como entradas, incluyendo los gradientes de deformación
- Ahora es posible incluir funciones de forma serendipia
- Se ha añadido una formulación para deformación pequeña
- Ahora se puede empezar haciendo una llamada de inicialización especial a una función de usuario
- Se puede realizar una llamada de limpieza a la función de usuario (p. ej. cerrar archivos)
- Las variables de estado pueden nombrarse individualmente
- El tiempo está disponible como argumento de entrada
5.2a
NOVEDADES
COMSOL Multiphysics® 5.2a introduce en el módulo MEMS interfaces actualizados de piezorresistividad, una nueva interfaz de Magnetostricción para modelar sensores y actuadores, la capacidad de modelar adhesión y decohesión, y otras. A continuación detallamos algunas de las principales novedades de la versión.
Nueva interfaz de magnetostricción
Se ha introducido una nueva interfaz de Magnetostricción. Con esta funcionalidad, se puede modelar un amplio rango de sensores y actuadores basados en los principios de la magnetostricción. Un efecto magnetostrictivo, el efecto Joule, describe el cambio de longitud debido a un cambio en el estado de magnetización del material. Este efecto se utiliza en los transductores para aplicaciones en sónar, dispositivos acústicos, control de vibración activo, control de posición y sistemas de inyección de combustible. El efecto inverso da cuenta del cambio en la magnetización debida a la tensión mecánica en un material. Este efecto se conoce como efecto Villari y es útil para sensores.

El ejemplo de Transductor magnetostrictivo no lineal, que se encuentra en la Librería de Aplicaciones, utilizar el modelo de material isótropo no lineal.
Cuando se añade la interfaz de Magnetostricción a un modelo, se crea una interfaz de Mecánica de sólidos; una interfaz de Campos magnéticos y un acoplamiento multifísico de Magnetostricción, series de nodos. En la interfaz de Mecánica de sólidos, un nuevo modelo de material, Material magnetostrictivo, es añadido con tres formulaciones diferentes: Lineal, Isótropo no lineal y cristal cúbico no lineal. En la interfaz de Campos Magnéticos, al modelar un material magnetostrictivo se utiliza la nueva funcionalidad ley de Ampère, Magnetostrictiva.
NOTA: Para modelar el comportamiento magnetostrictivo se necesario el módulo AC/DC Module junto con Structural Mechanics Module, MEMS Module, o Acoustics Module.
Interfaces físicas de piezorresistividad actualizadas a acoplamientos multifísicos
Perturbación armónica para velocidad y aceleración prescrita
Las funcionalidades Velocidad prescrita y Aceleración prescrita se han ampliado con un subnodo de Perturbación armónica. Estas condiciones de contorno pueden así utilizarse como una restricción fija en un estudio estacionario y entonces proporcionar una vibración armónica en un estudio en el domino de la frecuencia pretensionado subsecuente. Esta nueva funcionalidad está disponible en la interfaz de Mecánica de sólidos.
Modelado de adhesión y decohesión
Elementos de serendipia
Nuevos métodos para entrar datos de expansión térmica
Existen ahora tres nuevas maneras diferentes en las que se pueden entrar datos de materiales de expansión térmica:
- Como un coeficiente Secante de expansión térmica. Este es el valor por defecto y el único método disponible en versiones anteriores.
- Como un coeficiente de expansión térmica Tangente ("termodinámico").
- Especificando explícitamente la tensión Térmica como una función de la temperatura.
Seleccionando la opción apropiada puedes utilizar tipos diferentes de datos medidos sin conversiones. Las nuevas opciones están disponibles en las interfaces de Mecánica de sólidos, Membrana y Armadura.
Expansión térmica de restricciones
Terminal de dominio
5.2
Nueva app: Deriva del sensor de presión MEMS debida a la hinchazón higroscópica
Para su integración en circuitos microelectrónicos, los dispositivos MEMS están adheridos a las tarjetas de circuito impreso y conectados con otros dispositivos. Entonces, a menudo, todo el circuito se cubre con un componente de resina epoxy (EMC) para proteger a los dispositivos y sus interconexiones con la tarjeta. Los polímeros epoxy utilizados para estas aplicaciones están sujetos a absorción de humedad e hinchazón higroscópica, que puede dar lugar a exfoliación entre la EMC y la tarjeta o a un comportamiento incorrecto de los componentes MEMS.
La app de deriva del sensor de presión MEMS simula la eriva de la tensión medida en el tiempo debido a hinchazón higroscópica en un sensor de presión MEMS sujeto a un entorno húmedo. La app ayuda al diseñador a alcanzar la sensibilidad requerida y minimizar la deriva. Esto se obtiene especificando parámetros geométricos, propiedades de los materiales de la capa EMC y las condiciones externas.
La app se construyó utilizando las interfaces de Transporte de especies diluidas, mecánica sólido, y Cáscara, en el software COMSOL Multiphysics®.

La app MEMS Pressure Sensor Drift Due to Hygroscopic Swelling, mostrando los resultados de una simulación de la estabilidad del sensor de presión.
Modelos de materiales desde librerías programadas externamente
Contacto con desplazamientos relativos pequeños
COMSOL Multiphysics 5.2 introduce un nuevo método simplificado para calcular las distancias entre pares en contacto. Puede utilizar esta funcionalidad cuando existe un pequeño deslizamiento entre las superficies de contacto, como en un ajuste por contracción o retráctil o cuando dos piezas se atornillan entre sí. En este método, el mapeado entre la fuente y el destino se calculan únicamente una vez, lo que lleva a una convergencia más rápida y más estable. Para utilizar este método se debe establecer el método de mapeo a Initial configuration en la ventana de ajustes para el par de contacto.
Ajuste del espacio de contacto inicial
Entrada de matriz de masas completa en masa añadida
La funcionalidad Added Mass se ha ampliado de forma que es posible entrar una matriz de masas completa.
Inclusión opcional de amortiguamiento termoelástico
En el acoplamiento multifísico de expansión termoelástica ahora se puede seleccionar cuando la derivada temporal de las deformaciones debería actuar o no como fuente de calor en el problema de transferencia de calor. Seleccionando la nueva casilla de verificación Thermoelastic damping, el problema se hará acoplado bidireccional cuando se resuelva un problema dependiente del tiempo.
Interpretación velocidad/aceleración prescrita en un análisis estacionario
Cuando se presentan los nodos de velocidad o aceleración prescritas en el modelo, se puede definir como esas condiciones de contorno deberían de ser interpretadas en un análisis estacionario. Pueden ser tratados como una restricción (constrained) o ignorarlas (free). Esto es de particular utilidad en modelos y apps con tipos de análisis múltiples mezclados, incluyendo tipos en el dominio de la frecuencia, dependientes del tiempo y estacionarios.
5.1
NOVEDADES
Funcionalidad de perforaciones en flujo de película fina
Opción de movimiento fuera del plano para condición de contorno de flujo de border
Se dispone de una nueva opción para condición de contorno de Flujo de Borde para flujo de película delgada. Al seleccionar movimiento fuera del plano para el tipo de flujo de borde se calcula el gradiente de la presión en el contorno utilizando el modelo de Gallis y Torczynski (M. A. Gallis and J. R. Torczynski, “An Improved Reynolds-Equation Model for Gas Damping of Microbeam Motion”, Journal of Microelectromechanical Systems, vol. 13, pp. 653 - 659, 2004). Se ha visto que este modelo concuerda bien con las simulaciones CFD detallada y Monte Carlo que modelan tanto el domino del flujo de película delgada como el gas circundante. El modelo aplica tanto para flujos enrarecidos como no enrarecidos hasta números de Knudsen de aproximadamente uno.
La funcionalidad de evaluación de matriz de punto permite la visualización de los valores del tensor en un punto
La nueva funcionalidad de evaluación de matriz de punto (disponible en el paquete básico) permite la visualización conveniente de valores del tensor en un punto. Esto es de particular utilidad para la interfaz de dispositivos piezoeléctricos, que define las propiedades del material tensor tanto en el sistema de coordenadas local como en el global. En consecuencia ahora es posible ver, por ejemplo, la matriz de elasticidad tanto en el sistema global como en el local.
Nuevo tutorial: mecanismo microbomba
Las microbombas son dispositivos clave en los sistemas microfluídicos, con aplicaciones que van desde la manipulación de fluidos biológicos a enfriamiento microelectrónico. Este tutorial simula el mecanismo de una microbomba sin válvula que se ha diseñado para ser efectividad a bajos números de Reynolds, y así superando la reversibilidad hidrodinámica. Las bombas sin válvula a menudo se prefieren en sistemas microfluídicos porque minimizan el riesgo de obstrucción y son compatibles con el material biológico. La interfaz de interacción fluido-estructura se utiliza para resolver el flujo de fluido y la deformación asociada de la estructura. Adicionalmente, la interfaz de Global ODEs and DAEs se utiliza para demostrar cómo realizar una integración en el tiempo del flujo total a través del ciclo de bombeo.

Flujo de fluido y tensiones von Mises dentro de un sistema de rectificación de flujo microfluídico pasivo. Un mecanismo de bombeo está llevando el flujo hacia arriba al brazo vertical desde el canal horizontal. El canal contiene dos tapas basculantes, que responden al flujo de fluido curvándose. En este caso, cuando se lleva el fluido al canal vertical, la curvatura asimétrica de las tapas da como resultado un flujo mucho mayor desde el lado izquierdo del canal que desde el derecho.
Nuevo tutorial: giróscopo de velocidad piezoeléctrico
Nuevo tutorial: cosechadora de energía piezoeléctrica
Nuevo tutorial: válvula piezoeléctrica
Las válvulas piezoeléctricas son utilizadas frecuentemente en aplicaciones médicas y de laboratorio debido a sus tiempos de respuesta cortos y su funcionamiento silencioso. Su trabajo de consumo eficiente disipa poco calor, lo que a menudo es importante para este tipo de aplicaciones.
En este tutorial, una válvula piezoeléctrica es actuada por un actuador piezoeléctrico apilado. Para modelarlo, se utiliza la interfaz de dispositivos piezoeléctricos junto con la funcionalidad de contacto. Un sello hiperelástico se comprime contra la apertura de la válvula mediante el actuador, y se calcula la presión de contacto.

Tensión de von Mises en la superficie de una válvula piezoeléctrica.
Nuevo tutorial: pérdidas de anclaje de un resonador de disco
5.0
Nueva interfaz de dispositivos piezoeléctricos
La interfaz de dispositivos piezoeléctricos se ha reemplazado por el nuevo nodo Multifísico, de Efecto Piezoeléctrico, que acopla la interfaz de Mecánica de Sólido con la interfaz Electrostática.
Pérdidas del dieléctrico
La nueva opción de Pérdidas del Dieléctrico para el nodo Multifísico de Efecto Piezoeléctrico ahora permite el modelado de pérdidas eléctricas tanto en el dominio del tiempo como en el dominio de la frecuencial.
Propiedades del material Cuarzo
Nuevas propiedades de material ahora disponibles para modelar las propiedades piezoeléctricas del cuarzo para soportar tanto materiales polarizados a la izquierda como a la derecha, así como los dos estándares comunmente utilizados para definir las propiedades del material: 1949 IRE y 1978 IEEE.
Acelerómetro micromaquinado de superficie
La librería de modelos ahora incluye un modelo para un acelerómetro micromaquinado de superficie.

Acelerómetro micromaquinado de superficie: Simulación del acelerómetro micromaquinado de superficie, modelado utilizando la interfaz de Electromecánica.















COMSOL Multiphysics 6.4