COMSOL Rotordynamics Module 6.4
DESCRIPCIÓN
El estudio de la dinámica de rotores es importante en áreas de aplicación que involucran máquinas rotatorias, como en las industrias de automoción y aeroespacial, generación de energía y el diseño de productos eléctricos y aparatos del hogar. El comportamiento físico de las máquinas rotatorias está muy influenciado por las vibraciones, que empeoran por la rotación y la estructura de las mismas máquinas. Los montajes de rotores perfectamente simétricos presentan diferentes frecuencias naturales en función de la velocidad rotacional, mientras que las imperfecciones y desequilibrios pueden excitar estas frecuencias en modos intrincados. Cuando se diseña maquinaria con piezas rotatorias se necesita una manera eficiente de considerar estos comportamientos para optimizar su funcionamiento y rendimiento.
Puede utilizar el modulo Rotordynamics Module, que es una ampliación del Structural Mechanics Module, para analizar los efectos de vibraciones laterales y torsionales de maquinaria rotatoria para estudiar las vibraciones del rotor y contener sus niveles dentro de los límites aceptables del diseño. Entre los diferentes parámetros de diseño que se puede evaluar con este modulo están las velocidades críticas, remolinos, frecuencias propias, umbrales de estabilidad, y respuestas transitoria y estacionaria de un rotor debido a desequilibrios de masa. También puede ver como el comportamiento rotacional puede llevar a tensiones en el propio rotor, así como a cargas adicionales y transmisiones de vibraciones a otras piezas del montaje de la máquina rotatoria.
Con Rotordynamics Module, se pueden tener en cuenta los efectos de varios componentes estacionarios y rotores móviles, incluyendo discos, cojinetes y soportes. También se pueden postprocesar fácilmente los resultados directamente desde el entorno del software, presentar diagramas de Campbell, órbitas modales, órbitas de armónicos, gráficos de cascada y gráficos de remolinos.
CARACTERÍSTICAS
- Interfaz Beam Rotor para el modelado aproximado de un rotor como líneas
- Interfaz Solid Rotor para el modelado de un rotor como un modelo completo 3D
- Interfaz Hydrodynamic Bearing para el modelado detallado de una película de lubricante en un rodamiento
- Interfaz Beam Rotor with Hydrodynamic Bearing para el modelado combinado de un rotor, descrito utilizando elementos barra, y rodamientos hidrodinámicos, así como las interacciones entre ellos.
- Interfaz Solid Rotor with Hydrodynamic Bearing para el modelado combinado de un rotor, descrito utilizando elementos sólidos y rodamientos hidrodinámicos, así como las interacciones entre ellos.
- Representación concentrada de cojinetes
- Cojinetes de deslizamiento
- Cojinetes de empuje
- Rotores completamente asimétricos basados en modelos CAD 3D
- Monturas de rotor de barra
- Volantes
- Poleas
- Engranajes
- Propulsores
- Montajes de palas de rotor
- Soportes fijos, móviles y flexibles
- Estudio estacionario
- Estudio de frecuencias propios
- Estudio en el dominio de la frecuencia
- Estudio en el dominio del tiempo
- Transitorio con estudio FFT
- Diagramas de Campbell
- Órbitas modales
- Órbitas armónicas
- Gráficos de cascada
- Gráficos de remolinos
SECTORES
- Grupos de transmisión
- Grupos motopropulsor
- Motores a reacción
- Turbinas de vapor
- Turbinas de gas
- Turbo cargadores
- Turbo generadores
- Turbo bombas
- Motores de combustión interna
- Compresores
- Sistemas de propulsión
- Máquinas eléctricas
- Aparatos del hogar
- Unidades de disco
VERSIONES
6.4
NOVEDADES
6.4 introduce una nueva función para definir fácilmente las propiedades rotacionales, una funcionalidad ampliada para los coeficientes dinámicos y una nueva opción para rastrear los modos propios en función de un parámetro.
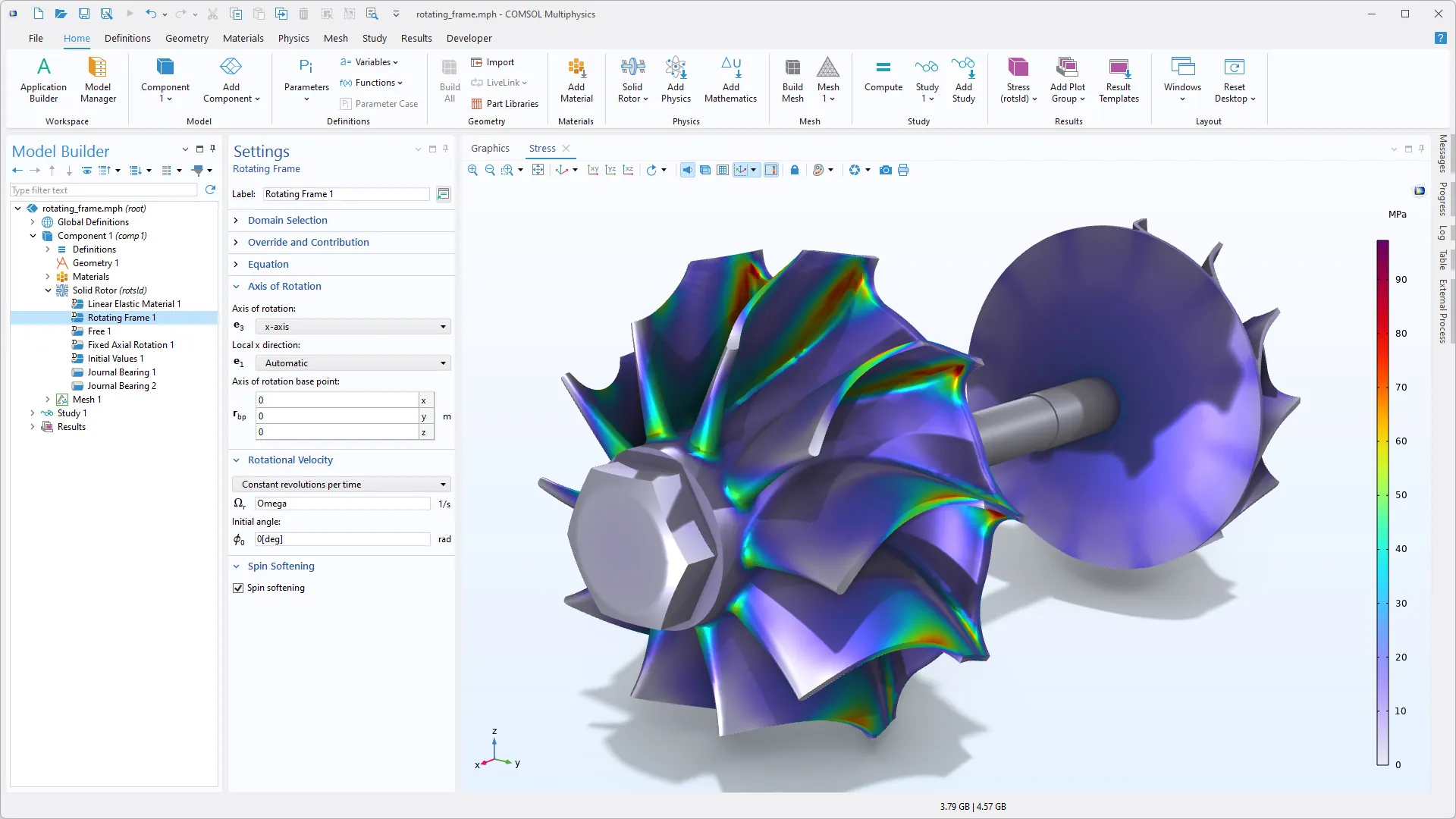
Marco de referencia giratorio en interfaces de rotor sólido
Al modelar sistemas con múltiples rotores, como turbinas, motores o cigüeñales, la configuración y el control de los parámetros de rotación son ahora más sencillos y eficientes. Se ha introducido una nueva función predeterminada, Rotating Frame, en las interfaces de Solid Rotor y Solid Rotor, Fixed Frame. Además de mejorar el rendimiento, esta función consolida todos los ajustes relacionados con las propiedades de rotación y proporciona un mayor control sobre magnitudes definidas, como el eje de rotación y la velocidad angular. Puede observar esta mejora en acción en los modelos tutoriales Comparison of Campbell Diagrams Using Different Rotor Interfaces y Rotordynamic Analysis of a Crankshaft

La ventana de Configuración para la nueva función de Marco Rotatorio y la tensión de von Mises que se muestra en un rotor de turbocompresor.
Funcionalidad extendida para la determinación de coeficientes dinámicos
Para un análisis más preciso del rendimiento de los cojinetes y las interacciones rotor-cojinete, los cálculos de coeficientes dinámicos son ahora más robustos y versátiles. La interfaz Hydrodynamic Bearing se ha mejorado para permitir el cálculo preciso de los coeficientes de rigidez y amortiguamiento linealizados bajo cualquiera de las condiciones de contorno disponibles.

Coeficientes de rigidez de un cojinete de muñón hidrodinámico con una velocidad de entrada predefinida. Los coeficientes de rigidez se comparan con los coeficientes correspondientes obtenidos mediante perturbación finita.
Seguimiento de modos para el estudio de autofrecuencias
Para facilitar la interpretación e identificación de posibles velocidades críticas en los diagramas de Campbell, ahora es posible realizar un seguimiento continuo de los modos propios a lo largo del análisis. Esta funcionalidad se habilita mediante la nueva opción de seguimiento de modos, disponible para los estudios de frecuencia propia.

Diagrama de Campbell creado con la opción de seguimiento de modos . Los dos modos más bajos se monitorizan continuamente durante la intersección.
Nuevos modelos de tutorial
Validation of Dynamic Coefficients in Hydrodynamic Bearings

Comparación entre la presión de perturbación obtenida con perturbación finita y la funcionalidad integrada.
6.3
NOVEDADES
La versión presenta una funcionalidad mejorada para los coeficientes dinámicos en cojinetes hidrodinámicos, gráficos nuevos y actualizados en las plantillas de resultados y mejoras de rendimiento.
Coeficientes dinámicos en cojinetes hidrodinámicos
Para la interfaz de cojinete hidrodinámico Hydrodynamic Bearing, los coeficientes de rigidez y amortiguamiento ahora se pueden determinar con mayor precisión. El método de perturbación subyacente se ha mejorado y ahora es aplicable para los tres tipos de fluidos: Liquid (Reynolds equation),Liquid with cavitation, y Gas (modifyed Reynolds equation). La formulación mejorada tiene en cuenta las dependencias de presión de las propiedades del fluido. Puede ver la funcionalidad mejorada en los modelos tutoriales existentes Evaluation of Dynamic Coefficients of a Cylindrical Journal Bearing y Damping Coefficients of a Squeeze Film Damper

Coeficientes de amortiguamiento y perturbación de presión de un cojinete hidrodinámico con propiedades de fluido dependientes de la presión.
Plantillas de resultados nuevas y mejoradas
Para las tres interfaces de rotor: Solid Rotor; Solid Rotor, Fixed Frame y Beam Rotor, se han ñadido dos nuevas plantillas de resultados, Stability Diagram and Frequency Variation Diagram, para los tipos de estudio de frecuencia propia. El Stability Diagram es útil para determinar el umbral de estabilidad de un sistema de rotor. El Frequency Variation Diagram puede ser una herramienta útil para realizar análisis de sensibilidad. Estas plantillas de resultados ayudan a visualizar cómo cambian las frecuencias naturales con las variaciones de un parámetro de barrido. Además, el Campbell Diagram se ha rediseñado para una mejor legibilidad.

Diagramas de Campbell y de estabilidad para un sistema rotor-cojinete.
Mejoras de rendimiento
En la versión 6.3, el rendimiento de la interfaz Hydrodynamic Bearing se ha mejorado significativamente. Más específicamente, se han añadido nuevas sugerencias de resolvedor a la interfaz Hydrodynamic Bearing para estudios estacionarios y dependientes del tiempo. Con estas mejoras, el tiempo de cálculo se reduce hasta en un 50%.

Resolvedor directo sugerido para la interfaz del cojinete hidrodinámico./i>
Nuevos modelos tutoriales
|
Elastohydrodynamic Lubrication in a Cylindrical Journal Bearing |
Simply Supported Beam Rotor |
6.2
NOVEDADES
Gráficos sin envolver para cojinetes lisos hidrodinámicos
Para la interfaz Hydrodynamic Bearing, está disponible un nuevo conjunto de gráficos predefinidos sin envolver al modelar cojinetes lisos hidrodinámicos. Esta funcionalidad se puede utilizar para mapear gráficos de presión y velocidad desde superficies cilíndricas 3D hasta superficies rectangulares 2D. También facilita la interpretación de la distribución de presión y los campos de velocidad asociados. Pueden verse estos nuevos gráficos predefinidos en el modelo tutorial Comparison of Different Hydrodynamic Bearings.

El campo de presión de un cojinete hidrodinámico visualizado en superficies cilíndricas 3D y rectangulares 2D.
Tipo de rodamiento escalonado de rodamiento hidrodinámico
Un cojinete escalonado es un tipo de cojinete de empuje hidrodinámico comúnmente utilizado y, en la versión 6.2, la función Hydrodynamic Thrust Bearing en la interfaz Hydrodynamic Bearing se ha ampliado para incluir un cojinete Step como un tipo de cojinete predefinido. Al seleccionar esta opción de la lista Bearing type en la ventana de configuración Settings, hay dos opciones de Groove type: Constant arc y Constant width. Puede verse la nueva opción de rodamiento escalonado en el modelo tutorial Step Thrust Bearing.

El nuevo rodamiento escalonado predefinido en la interfaz de Hydrodynamic Bearing.
Determinación del equilibrio en cojinetes de empuje hidrodinámicos
Al modelar cojinetes de empuje hidrodinámicos, la posición del collar debe calcularse en función de la carga del cojinete cuando no se proporciona de antemano. En la configuración de la funcionalidad Hydrodynamic Thrust Bearing, se ha añadido una nueva opción Load en la sección Collar Properties para solucionar este problema fácilmente. La nueva funcionalidad Load determina la posición de equilibrio en un cojinete de empuje hidrodinámico en función del equilibrio de fuerzas entre la carga del cojinete y la fuerza resultante de la presión distribuida.

Espesor de la película en función de la carga del rodamiento para tres variantes de rodamiento diferentes.
6.1
NOVEDADES
La versión 6.1 presenta una nueva función para modelar la fricción del rotor, acceso a las variables de resultados expresadas en un sistema de coordenadas dado y dos nuevos modelos tutoriales.
Modelado de la fricción del rotor
Si un rotor toca su alojamiento, el efecto sobre la dinámica puede ser dramático. Este fenómeno, llamado fricción del rotor (rotor rub), ahora puede modelarse en la interfaz Beam Rotor con la nueva funcionalidad Rotor Rub. El modelado del contacto entre el rotor y su alojamiento puede tambien ahora tener en cuenta los efectos de la fricción.

Gráficos de órbita para un rotor con una excentricidad que muestran resultados sin tener en cuenta la carcasa (izquierda) y con un espacio libre hasta la carcasa que es solo un poco más grande que el centro de la órbita (derecha). Los gráficos muestran la velocidad subcrítica del rotor en azul (50 % de la frecuencia de remolino) y la velocidad supercrítica del rotor en verde (130 % de la frecuencia de remolino).
Resultados en sistemas de coordenadas locales
Ahora es fácil definir cualquier número arbitrario de sistemas de coordenadas locales añadiendo nodos Local System Results para la evaluación de cantidades comunes en las interfaces Solid Rotor y Solid Rotor, Fixed Frame. Entre las cantidades transformadas disponibles, se encontrarán tensiones, deformaciones, desplazamientos y propiedades de los materiales.

Esfuerzo cortante debido a la torsión. Se utiliza un sistema de coordenadas cilíndrico local para cada eje.
Gráficos predefinidos
Se ha añadido una nueva funcionalidad general para gráficos predefinidos. Un gráfico predefinido es similar a un gráfico predeterminado, pero con la diferencia importante de que no se añade al Model Builder hasta que el usuario elige hacerlo. Esto tiene tres ventajas:
- El número de gráficos predeterminados que se generan para cada estudio se ha reducido significativamente.
- Varios nuevos gráficos útiles están disponibles en el menú Add Predefined Plot, además de los gráficos predeterminados en versiones anteriores.
- Los gráficos de resultados para los pasos de estudio intermedios, por ejemplo, el paso de carga en un análisis dinámico pretensado, están disponibles directamente.

La ventana Add Predefined Plot para el modelo Comparison of Campbell Plots Using Different Rotor Interfaces.
Nuevos modelos tutoriales
|
Shape Optimization of a Step Thrust Bearing |
Topology Optimization of a Step Thrust Bearing |
6
NOVEDADES
La versión 6.0 trae una nueva interfaz Solid rotor, Fixed frame, funcionalidad de sello anular líquido y efectos de turbulencia y rugosidad de la superficie para los cojinetes de empuje hidrodinámicos.
Solid rotor, Fixed frame
Se puede utilizar una nueva interfaz física llamada Solid Rotor, Fixed Frame para modelar rotores axialmente simétricos usando una geometría 3D en marcos fijos en el espacio. Esta interfaz tiene esencialmente la misma funcionalidad que la interfaz Solid Rotor existente, pero una ventaja de la nueva interfaz es que no requiere una transformación especial de las variables de un marco giratorio a un marco fijo en el espacio para interpretar los resultados. En particular, el gráfico de Campbell se obtiene directamente en el marco de espacio fijo, por lo que no sufre los problemas con la transformación de las frecuencias propias encontradas en un modelo de rotor sólido debido a la detección incorrecta de los modos de remolinos. Puede verse esta nueva interfaz en el modelo tutorial Comparison of Campbell Plots Using Different Rotor Interfaces.

Pantallazo que muestra los ajustes para la interfaz Solid Rotor, Fixed Frame.
Modelado de sello anular líquido
Ahora se puede modelar el efecto del flujo en sellos anulares líquidos sobre la respuesta dinámica del rotor utilizando la funcionalidad Liquid Annual Seal disponible en todas las interfaces de rotor. Esta característica proporciona dos modelos, Black y Jenssen y Childs, para modelar las fuerzas en los sellos en términos de coeficientes dinámicos. El modelo de Black and Jenssen se puede utilizar para sellos relativamente más largos, pero no puede tener en cuenta la variación en la velocidad de remolino de entrada del flujo en el sello. El modelo de Childs solo es válido para sellos cortos, pero tiene en cuenta la variación en la velocidad de remolino de entrada del flujo en el sello. Puede verse esta nueva funcionalidad en el modelo tutorial Response of a Rotor Under the Influence of Seal Forces.

Instantánea de un modelo que muestra los ajustes del sello anular líquido.
Efecto de turbulencia en cojinetes de empuje hidrodinámicos
Ahora puede modelarse el efecto de la turbulencia y la rugosidad de la superficie en los cojinetes axiales hidrodinámicos utilizando un conjunto de factores de flujo y factores de esfuerzo cortante. Este efecto se puede modelar en dos casos:
- Turbulencia inducida debido a la alta velocidad del rotor con superficies suficientemente lisas del collar y los cojinetes
- Turbulencia inducida debido a la rugosidad de las superficies del collar y del casquillo
En el segundo caso, se pueden modelar dos regímenes de lubricación: lubricación de película completa y lubricación mixta. Para la lubricación de película completa, la carga de contacto es soportada únicamente por la presión en la película lubricante. Para la lubricación mixta, la carga de contacto es soportada tanto por la presión de la película lubricante como por la presión de contacto de aspereza. El modelado de lubricación mixta es importante en superficies de contacto muy cargadas.

Presión de película y presión de contacto de aspereza en un cojinete de empuje.
Síntesis del modo de componente
Ahora pueden utilizarse los modelos de orden reducido computacionalmente eficientes como base para un rotor en un análisis dinámico o estacionario. Estos modelos de orden reducido están disponibles para componentes lineales que se construyen usando las interfaces de Mecánica de sólidos y Dinámica Multicuerpo mediante la realización de un análisis de Síntesis en Modo Componente usando el método Craig-Bampton.
|
|
|
|
|
|
Nuevos modelos tutoriales
|
Comparison of Campbell Plots Using Different Rotor Interfaces |
Response of a Rotor Under the Influence of Seal Forces |
5.6
NOVEDADES
Rodamiento magnético activo
Un rodamiento magnético activo (AMB) es un rodamiento electromagnético apoyado por un mecanismo de control de realimentación. Ahora se puede modelar dicho rodamiento con un controlador PID en las interfaces Rotor sólido y Rotor de viga. Como cualquier otro rodamiento, proporcionan soporte a un componente giratorio en un componente estacionario. Los cojinetes magnéticos activos también se pueden utilizar para controlar vibraciones de gran amplitud cuando sea necesario. Estos rodamientos se utilizan comúnmente en un entorno donde está prohibido el uso de lubricantes. Debido al soporte sin contacto, este tipo de rodamiento tiene pérdidas mínimas. Puede ver esta función utilizada en el nuevo modelo tutorial "Vibration control in a motor drive using an active magnetic bearing".
Accesorios para la conexión rotor-estator
Los accesorios ahora se pueden usar como base de un rodamiento para conectar los componentes del rotor y el estator. Para respaldar esto, los archivos adjuntos ahora están disponibles con una licencia del módulo Rotordynamics Module; se añaden en interfaces de mecánica estructural como Mecánica de sólidos, Cáscara, Viga, etc. Con esta funcionalidad, es mucho más fácil establecer una conexión entre partes estacionarias y giratorias a través de cojinetes. Puede verse esta nueva funcionalidad en los modelos "Modeling of Vibration and Noise in a Gearbox: Bearing Version" y "Vibration Control in a Motor Drive Using an Active Magnetic Bearing".

La carcasa está conectada a los ejes a través de accesorios. Los resultados muestran la velocidad de los engranajes y ejes, la tensión de von Mises en la carcasa y el nivel de presión sonora.

Tensión en un conjunto de accionamiento de motor; la carcasa del motor y la plataforma están conectadas al rotor mediante accesorios.
Efectos de turbulencia en cojinetes hidrodinámicos
Los efectos de la turbulencia en los cojinetes de apoyo hidrodinámicos ahora se pueden modelar en un sentido promediado utilizando un conjunto de factores de flujo y factores de esfuerzo cortante. Este efecto se puede modelar en los dos casos siguientes:
- Turbulencia inducida debido a la alta velocidad del rotor con superficies suficientemente lisas del muñón y los cojinetes
- Turbulencia inducida debido a la rugosidad de las superficies del cojinete y del buje
En el segundo caso, se pueden modelar dos regímenes de lubricación: lubricación de película completa y lubricación mixta. Para la lubricación de película completa, la carga de contacto es soportada únicamente por la presión en la película lubricante. Para la lubricación mixta, la carga de contacto es soportada tanto por la presión de la película lubricante como por la presión de contacto de aspereza. El modelado de lubricación mixta es importante en superficies de contacto muy cargadas.

Presión de película y presión de contacto de aspereza en un cojinete de deslizamiento.
Precarga en cojinetes de rodillos
La precarga en los cojinetes de rodillos se utiliza para hacer más uniforme el contacto entre rodillos y pistas. Esto ayuda a reducir la vibración, el ruido y el desgaste de los rodamientos. Puede aplicarse una precarga axial o radial en un cojinete de rodillos según su tipo. Para los rodamientos precargados, también se puede realizar un análisis pretensado para determinar la frecuencia propia y la respuesta de frecuencia de un sistema de rodamientos de rotor.

Instantánea de un modelo que muestra los ajustes de la precarga en el cojinete de rodillos.
Mejora de los coeficientes dinámicos para un cojinete de gas
Anteriormente, los coeficientes dinámicos en los cojinetes se calculaban ignorando los efectos de compresibilidad de los lubricantes. Para los lubricantes líquidos, esta es una buena aproximación, pero para los cojinetes de gas, los efectos de la compresibilidad del gas y la aceleración del muñón durante el remolino son muy importantes para calcular con precisión los coeficientes dinámicos. Ambos efectos ahora se tienen en cuenta en el cálculo del coeficiente dinámico de los cojinetes de gas.

Efecto de la compresibilidad del lubricante sobre la rigidez del rodamiento.
Grupo de evaluación de coeficientes dinámicos
Un grupo de evaluación se añade automáticamente de forma predeterminada en Resultados si se elige calcular los coeficientes dinámicos de un rodamiento. Una vez completado el cálculo, puede evaluar los coeficientes dinámicos en una tabla, utilizando este grupo. Si ha realizado un estudio paramétrico, los coeficientes para cada valor de parámetro están disponibles en una tabla. Se puede crear rápidamente una gráfica de tabla para estudiar la variación de cada coeficiente con respecto al parámetro estudiado. Puede verse esta nueva funcionalidad en estos modelos actualizados: "Evaluation of Dynamic Coefficents of a Plain Journal Bearing" y "Damping Coefficients of a Squeeze Film Damper.

Cálculo de coeficientes dinámicos en el rodamiento. Se destaca el grupo de evaluación.
Nuevos modelos tutoriales
|
Vibration Control in a Motor Drive Using an Active Magnetic Bearing |
Thermal Stress in a Rotor due to Bearing Heat Loss |
|
Modelling of Vibration and Noise in a Gearbox: Bearing Version |
|
5.4
NOVEDADES
Propiedades de disco a partir de dimensión geométrica
Cuando se añade un Disk circular en la interfaz Beam Rotor, ahora puede también calcularse las propiedades de la masa a partir del tamaño geométrico y la densidad de masa.
Floating Ring Bearing
Se ha añadido un nuevo modelo Floating Ring Bearing a la interfaz Hydrodynamic Bearing. En un rodamiento de anillo flotante, se pone un anillo extra entre el rodamiento y las superficies de manera que se forman dos películas de lubricación. Estas películas se conectan mediante canales de aceite en el anillo. El anillo puede ser completamente flotante o semiflotante.
Acoplamiento de rotor
La nueva funcionalidad Rotor Coupling en las interfaces Beam Rotor y Solid Rotor permiten ejes que no están acoplados en todas las direcciones. Esto posibilita modelar, por ejemplo, acoplamientos estriados. También pueden modelarse conexiones entre ejes con cierta flexibilidad.
Desalineaciones
Ahora se pueden modelar desalineaciones en rodamientos añadiendo el nuevo subnodo Misalignment. Está disponible para:
- Journal Bearing, Thrust Bearing, Radial Roller Bearing, y Rotor Coupling en la interfaz Solid Rotor.
- Journal Bearing, Thrust Bearing, Radial Roller Bearing, y Rotor Coupling en la interfaz Beam Rotor.
- Hydrodynamic Journal Bearing, Hydrodynamic Thrust Bearing, y Floating Ring Bearing en la interfaz Hydrodynamic Bearing.
Pueden modelarse tanto desalineaciones paralelas como angulares
Ángulo de inclinación en rodamientos inclinados
Las almohadillas en los rodamientos inclinados normalmente se pueden inclinar libremente respecto a un punto de pivote. En el estado de equilibrio, el ángulo de inclinación es tal que el momento neto de la almohadilla debido a la presión en la película del fluido es cero. Ahora es posible calcular el ángulo de inclinación de equilibrio automáticamente realizando iteraciones no lineales para alcanzar el equilibrio de momento.
Foundations para cojinetes de rodillos
Se han añadido fundamentos para los cojinetes de rodillos. En la sección Foundations en los ajustes para Radial Roller Bearing se puede escoger entre usar fundamentos Fixed, Moving o Flexible. Utilizando esta funcionalidad es posible modelar montajes estator-rotor conectados a través de cojinetes de rodillos.
Equilibrio estático del bulón
Ahora se puede calcular la posición de equilibrio del bulón en el cojinete para una carga estática dada. Esto está disponible para Hydrodynamic Journal Bearing y Floating Ring Bearing en la interfaz Hydrodynamic Bearing.
Distribución de la fuerza del rodillo
Ahora puede visualizarse la distribución de fuerza del rodillo en cojinetes de rodillos en los contornos conectados a la pista interior para las interfaces Solid Rotor y Multibody Dynamics. Las variables, que están disponibles en los menús de resultados, tienen nombres como rotsld.rrb1.fbx, rotsld.rrb1.fby, y así.
5.3a
NOVEDADES
Los usuarios de Rotordynamics Module, encontrarán en la versión 5.3a seis tipos de cojinetes de elementos rodantes, un nuevo acoplamiento multifísico para conectar modelos de dinámica del rotor a modelos sólidos y un nuevo cojinete de empuje hidrodinámico
Cojinetes de elementos rodantes
Se han añadido al módulo Rotordynamics Module seis tipos de cojinetes de elementos rodantes:
- Deep groove ball bearing
- Angular contact ball bearing
- Self-aligning ball bearing
- Spherical roller bearing
- Cylindrical roller bearing
- Tapered roller bearing
Cada uno de los cojinetes puede tener una simple hilera o doble hilera de elementos rodantes. El modelo incluye una representación no lineal de la rigidez del contacto entre los elementos rodantes y los anillos internos y externos.

Esquemas de los seis tipos diferentes de cojinetes y sus parámetros geométricos. La vista frontal (inferior izquierda) ilustra cómo únicamente un cierto número de elementos rodantes soportan carga.
Acoplamiento de cojinetes hidrodinámicos a modelos sólidos
Se ha añadido un nuevo acoplamiento multifísico, Sólido-Cojinete, para conectar un cojinete de deslizamiento modelado en la interfaz Cojinete hidrodinámico a una parte sólida móvil de las interfaces Mecánica de sólidos o Dinámica de multicuerpo. El cojinete se puede considerar fijo o montado en una parte flexible.

Un eje flexible, modelado con el Multibody Dynamics Module, rotando en un cojinete deslizante hidrodinámico. La distribución de presión en el cojinete depende en gran medida de la curvatura del eje.
Cojinete de empuje hidrodinámico
La interfaz Cojinete hidrodinámico ahora puede también resolver un Cojinete de empuje hidrodinámico, una nueva funcionalidad incluida en la versión 5.3a. Los tipos de cojinetes pueden ser de Almohadilla inclinada, Tapered o Definido por el usuario. El cojinete de almohadilla inclinada puede tener un eje de tipo punto o un eje línea. Adicionalmente, puede incluirse la cavitación del lubricante en la formulación.

Distribución de presión y perfil de almohadilla en un cojinete de empuje.
Gráficos por defecto mejorados
Los gráficos por defecto en las interfaces físicas de mecánica estructural han sido actualizados para producir visualizaciones más informativas. Los tutoriales de la Biblioteca de aplicaciones se han actualizado consecuentemente. Alguno de los cambios más prominentes que se encontrarán son los siguientes:
- La tabla de colores para los gráficos de deformación von Mises es RainbowLight
- La tabla de colores para gráficos de forma de modos, para estudios de frecuencias propias y deformación lineal, es AuroraBorealis
- Los gráficos de forma de modos tiene la leyenda apagada para enfatizar que la amplitud de un modo no tiene un significado físico
- La tabla de colores para los gráficos de fuerza de sección en las interfaces Viga y Armazón es Wave, con un rango de colores simétrico
- Esto posibilita distinguir inmediatamente entre tensión y compresión, por ejemplo
- En análisis de contacto, se ha añadido un gráfico de presión de contacto, como un gráfico lineal (2D) o un gráfico de niveles (3D)
- El gráfico por defecto para Linealización de tensión ahora tiene una leyenda para los gráficos
- El gráfico de geometría no deformada por defecto, producido por la interfaz Lámina, tiene nuevos colores
- Cuando se utiliza un modelo de material como plasticidad o arrastre, un gráfico de niveles del valor de la deformación relevante, como la deformación plástica efectiva, se superpone al gráfico de tensión
- Aplicable para el módulo Nonlinear Structural Materials Module y el Geomechanics Module
- En la interfaz Fatig, la tabla de colores Traffic se utiliza para ciclos de fallo predecidos y factores de uso
- Aplicable para el módulo de fatiga

En este ejemplo, se pueden ver colores más brillantes en el gráfico de tensiones (tabla de colores RainbowLight), y, por defecto, se han añadido niveles de deformación plástica y de presión de contacto. Por comparación, Para su comparación se muestra un gráfico por defecto de la versión COMSOL Multiphysics® 5.3 del mismo modelo.
Nuevo modelo tutorial: Stability of a turbocharger influenced by cross-coupled bearing forces
Las fuerzas de acoplamiento cruzado presentes en un cojinete hidrodinámico a menudo actúan como un amortiguamiento negativo en un rotor. Cerca de la velocidad crítica, esto puede dar lugar a una vibración incontrolada del turbocargador, causando riesgo de fallos en el cojinete. En este ejemplo, se puede analizar la influencia de las fuerzas de acoplamiento cruzado en la dinámica del rotor. Parte del estudio incluye cómo reducir estas vibraciones.

Primer modo propio del sistema a 500 RPM y un diagrama de cascada mostrando la amplitud del desplazamiento en función de las RPM y la frecuencia de excitación.
Nuevo modelo tutorial: Effect of roller bearing clearance on nonsynchronous vibration of a rotor
Las holguras del cojinete deberían de mantenerse en un mínimo para evitar vibraciones no sincrónicas de un rotor. Sin embargo, una holgura ajustada reduce la durabilidad del cojinete. Este modelo tutorial compara la vibración inducida por el contacto no lineal para diferentes holguras radiales.

Respuesta dinámica para diferentes valores de holgura del cojinete; la mayor holgura da lugar a inestabilidad con fuerzas del cojinete altas e intermitentes.
5.3
NOVEDADES
En la versión 5.3 Rotordynamics Module trae una app para simular un sistema de rodamiento de rotor, nueva funcionalidad en la interfaz de Rodamiento hidrodinámico para modelar lubricación dentro de un rodamiento y la ecuación de Reynolds modificada.
Entrada y salida en la superficie del cojinete
Ahora se han añadido condiciones de contorno de Entrada y Salida para superficies en la interfaz de Cojinete hidrodinámico, facilitando la posibilidad de modelar situaciones donde un lubricante es suministrado continuamente dentro del rodamiento.

Distribución de presión y dirección del flujo en un cojinete con tubería de entrada y salida del flujo. El flujo entra por el punto de presión más grande.
Mejoras en la interfaz de Cojinete hidrodinámico
La ecuación de Reynolds modificada para modelar cojinetes lubricados por gas ahora está disponible en la interfaz de Cojinete hidrodinámico. Además ahora se calcula en esta interfaz la disipación viscosa en la película del fluido. Esto resulta de utilidad cuando se quiere calcular la distribución de temperatura en un lubricante.
Nueva app: Simulador de un sistema de cojinete de rotor
Rotor Bearing System Simulator es un ejemplo de una app que puede utilizarse para diseñar y analizar sistemas rotor consistentes en un rotor y diferentes discos y cojinetes. Es útil para las etapas preliminares de diseño de sistemas de rotación para asegurar que la velocidad crítica del sistema no está en la región de su velocidad operativa. La app realiza un análisis de frecuencias propias del sistema a diferentes velocidades angulares para encontrar la velocidad críticas del rotor.
Se pueden entrar las dimensiones geométricas y rigidez del rotor, la posición y propiedades inerciales de los cojinetes y discos, y otras propiedades de materiales escogiendo un material predefinido de un menú desplegable. Esto se puede hacer a través de la especificación manual de los datos o subiéndolos desde un archivo. La app automáticamente crear la geometría y configura la física basándose en la información proporcionada en las entradas.
La aplicación utiliza la interfaz Rotor de viga. Después de calcular los resultados se puede visualizar gráficos de Whirl y Campbell y revisar una tabla con velocidades críticas que son dependientes de los parámetros de entrada. Se puede generar un informe que incluya los ajustes de configuración y los resultados con el clic de un botón.

La interfaz de usuario de la app Rotor Bearing System Simulator. Las entradas incluyen las dimensiones geométricas y materiales y condiciones de trabajo. Las salidas incluyen gráficos de Campbell y Whirl y una tabla de velocidades críticas.










COMSOL Multiphysics 6.4
COMSOL Structural Mechanics Module 6.4