COMSOL Geomechanics Module 6.4
DESCRIPCIÓN
Geomechanics Module es una extensión especializada para Structural Mechanics Module para la simulación de aplicaciones geotécnicas como túneles, excavaciones, estabilidad de pendientes y estructuras de retención. El modelo proporciona interfaces confeccionadas para el estudio de plasticidad, deformación y fractura de tierras y rocas, así como sus interacciones con hormigón y estructuras hechas por el hombre. Se proporciona un conjunto de modelos de materiales para tierras: Cam-Clay, Drucker-Prager, Mohr-Coulomb, Matsuoka-Naka, y Lade-Duncan. Además de los modelos de plasticidad incluidos, pueden crearse funciones definidas por el usuario gracias a la versátil interfaz de usuario basada en ecuaciones proporcionada por el entorno de COMSOL Multiphysics. Las dependencias con un campo de temperaturas calculado así como con otras cantidades del campo pueden ser incorporadas dentro de las definiciones de esos materiales.
Geomechanics Module también pone a disposición herramientas muy potentes para el modelado de hormigón y materiales rocosos: modelos de Willam-Warnke, Bresler-Pister, Ottosen, y Hoek-Brown están disponibles como opciones incluidas y también pueden ser adaptadas y extendidas para una clase más general de materiales frágiles. Geomechanics Module puede combinarse fácilmente con análisis de otros módulos como flujo en medios porosos, poroelasticidad y funcionalidad de transporte de soluto del módulo Subsurface Module.
SECTORES
Las áreas de aplicación de este módulo son muy variadas:
- Modelos de hormigón de Bresler-Pister y Ottosen
- Hormigón y materiales frágiles
- Modelos de tierras de Drucker-Prager y Mohr-Coulomb
- Materiales dúctiles y tierras saturadas
- Terraplenes
- Excavaciones
- Fundamentos
- Modelo de roca de Hoek-Brown
- Modelos de tierras de Matsuoka-Nakai y Lade-Duncan
- Modelo de tierra Cam-Clay Modificado
- Instalación de residuos nucleares
- Estructuras de retención y armaduras
- Carreteras
- Losas
- Estabilidad de pendientes
- Modelado de tierras y rocas
- Túneles
- Materiales de tierras, rocas y hormigón definidas por el usuario
- Modelo de hormigón de Willam-Warnke
VERSIONES
6.4
NOVEDADES
6.4 introduce una formulación mejorada para modelos de materiales y modelado de daños por campos de fase para dinámica explícita, junto con una nueva función que permite un cálculo más rápido de las deformaciones inelásticas.
Mejoras en los modelos de materiales
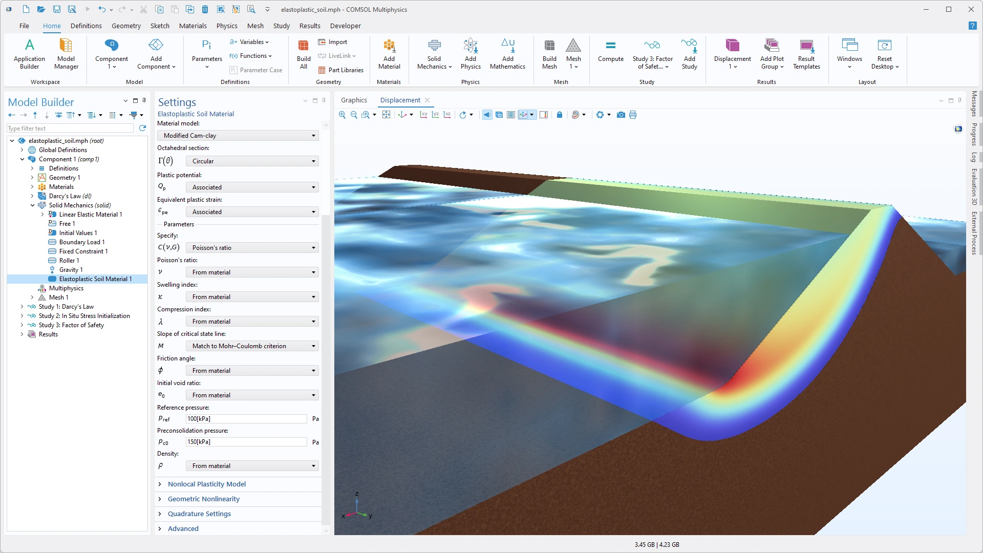
Para la función Linear Elastic Material, los atributos de Soil Plasticity, Concrete, y Damage cuentan con un nuevo marco que ofrece mejoras significativas en la velocidad de cálculo y el uso de memoria. Esta funcionalidad se basa en una nueva formulación que permite utilizar estos atributos en análisis de dinámica explícita. Además, la función de Elastoplastic Soil también se ha actualizado para lograr mejoras significativas en la velocidad de cálculo y la robustez.

La ventana de Configuración para la función de Material de Suelo Elastoplástico y un modelo de estabilidad de taludes.
Modelos de materiales no lineales para dinámica explícita
Para mejorar la eficiencia en el análisis explícito en el tiempo, se han revisado los modelos de materiales para hiperelasticidad, plasticidad, fluencia y viscoplasticidad. Estas mejoras también ofrecen importantes ventajas en el rendimiento en otros tipos de estudios.

Batería cilíndrica sometida a una prueba de indentación, que incluye mecánica de contacto y plasticidad dependiente de la presión.
Nueva interfaz multifísica de dinámica explícita para daños en campos de fase
Para modelar la evolución de los daños y grietas en sólidos bajo condiciones dinámicas, la nueva interfaz multifísica Phase-Field Damage, Explicit Dynamics combina la interfaz Solid Mechanics, Explicit Dynamics con la interfaz Phase Field in Solids a través de un acoplamiento multifísico bidireccional Phase-Field Damage.
Descomposición de deformación de Hencky
La nueva opción de descomposición de deformación Logarithmic (Hencky) permite un cálculo más rápido de las deformaciones inelásticas en comparación con la descomposición multiplicativa tradicional. Por ejemplo, los algoritmos de plasticidad se ejecutan mucho más rápido con este método.
6.3
NOVEDADES
Esta versión proporciona mejoras de rendimiento, nuevos modelos de corte y tapa de tensión para la plasticidad del suelo y dos materiales hiperelásticos para modelar grandes deformaciones en suelos.
Mejoras en la plasticidad del suelo
Se ha mejorado la robustez de todos los modelos de plasticidad en la función Soil Plasticity. Además, ahora todos los modelos de plasticidad del suelo se pueden ampliar con un límite de compresión y un límite de tensión. Hay dos modelos de límite diferentes disponibles: el límite elíptico y el límite plano, y hay dos criterios de límite de tensión diferentes disponibles: el criterio de Rankine y el criterio de tensión media.

La ventana Settings de la función Soil Plasticity y un modelo de la tensión en un estrato de arcilla.
Mejoras en la plasticidad y daño acoplado
Hay varias mejoras en el modelo acoplado daño-plasticidad en el nodo Concrete. La implementación del modelo de plasticidad es más robusta y ahora admite una regla de flujo multiplicativo. Hay disponible una nueva opción Backward Euler, damped como método local. El coste computacional general del modelo también se reduce significativamente. Estas mejoras se pueden ver en los modelos tutoriales Failure of a Concrete Beam Using Coupled Damage–Plasticity y Concrete Damage–Plasticity Material Tests

Daño en una viga de hormigón armado.
Mejoras de rendimiento
El coste computacional de las operaciones de ensamblaje para aleaciones con fluencia, plasticidad, memoria de forma y viscoplasticidad se ha reducido significativamente.

La ventana Settings para la función Creep y modelos de la deformación y temperatura de fluencia equivalentes en un álabe de estator de turbina.
Mejoras en la plasticidad
Hay disponible un nuevo algoritmo Backward Euler, damped hacia atrás para la función Plasticity. El nuevo método tiene como objetivo mejorar la robustez de los modelos de plasticidad altamente no lineales. Además, hay disponible un nuevo modelo de endurecimiento isotrópico Modified Johnson–Cook.

La ventana Settings para la función Plasticity y un modelo de la tensión en un stent biomédico.
Modelos de materiales hiperelásticos
El nodo Material hiperelástico con los modelos St Venant–Kirchhoff y Neo-Hookean ya está disponible en el módulo Geomecánica. Esta funcionalidad permite modelar suelos sometidos a grandes esfuerzos de compresión mediante una formulación hiperelástica.
Nuevo modelo tutorial
Phase-Field Modeling of Dynamic Crack Branching
Primera tensión principal y trayectoria de grietas en un ensayo de tracción en modo dinámico I.
6.2
NOVEDADES
Modelo Coupled damage-plasticity para hormigón
El nuevo modelo de material Coupled damage–plasticity combina la mecánica del daño con un modelo de plasticidad. El modelo se puede utilizar para describir las características importantes de la respuesta mecánica y falla del hormigón y materiales frágiles similares sujetos a cargas multiaxiales y cíclicas. Los modelos tutoriales Failure of a Concrete Beam Using Coupled Damage–Plasticity y Concrete Damage–Plasticity Material Tests muestran estos nuevos añadidos.

El nuevo modelo de material de plasticidad y daño acoplado , utilizado para simular grietas en una viga de hormigón.
Mejoras a los modelos de suelo
Se han añadido dos nuevos modelos de materiales para suelos: Hardening Soil Small Strain y Small Strain Overlay. Estos modelos, así como todos los modelos de materiales previamente existentes en las familias Plasticity, Soil Plasticity y Elastoplastic Soil Material tienen una nueva formulación basada en la descomposición multiplicativa de gradientes de deformación. Esto hace posible estudiar problemas en los que se producen deformaciones muy grandes. Estas mejoras se pueden ver en algunos de los modelos tutoriales como Hysteresis in Soil Using the Small-Strain Overlay Model y Triaxial Test with the hardening Soil Small

El nuevo modelo de material Hardening Soil Small Strain captura los efectos de la rigidez y la histéresis de pequeñas deformaciones bajo carga cíclica.
Nueva interfaz multifísica Phase-Field Damage
La nueva interfaz multifísica Phase-Field Damage combina una interfaz Solid Mechanics con la nueva interfaz Phase Field in Solids a través de un acoplamiento multifísico bidireccional Phase-Field Damage. La densidad de energía de tensión o deformación impulsa la evolución del campo de fase, y el campo de fase determina el grado de daño al modelo de material elástico.
Nuevos modelos tutoriales
|
Hysteresis in Soil Using the Small-Strain Overlay Model |
Triaxial Test with the Hardening Soil Small-Strain Material Model |
|
Concrete Damage–Plasticity Material Tests |
Failure of a Concrete Beam Using Coupled Damage–Plasticity |
6
NOVEDADES
La versión 6.0 trae plasticidad no local, grandes mejoras en la velocidad computacional y el uso de memoria para la funcionalidad de fluencia, y un nuevo modelo tutorial.
Plasticidad no local
Pueden producirse bandas de cizalladura o localización de deformaciones plásticas al modelar la plasticidad en materiales dúctiles. Estas zonas evolucionan de manera diferente para diferentes tamaños de malla. La nueva funcionalidad Nonlocal Plasticity se ha añadido a los modelos de material Plasticity, Soil plasticity y Elastoplastic soil y permite obtener una solución de malla independiente cuando se produce localización de la deformación plástica. Puede verse esta actualización en el modelo tutorial Slope Stability in an Embankment Dam.

Un análisis de estabilidad de taludes de una presa de terraplén que muestra la amplitu del desplazamiento y cabeza de presión.
Nuevo nodo de tasa de deformación inelástica
El nuevo atributo de tasa de deformación inelástica tiene un efecto similar a la función de deformación externa existente, con la diferencia de que ahora puede especificarse una velocidad de deformación inelástica que luego se integra en el tiempo en una contribución de deformación inelástica. La tasa de deformación se puede especificar en términos de un tensor de deformación, un gradiente de deformación, un gradiente de deformación inverso o tres tramos ortogonales.
Nuevo marco de integración reducido
Se ha añadido un nuevo marco de trabajo para una integración reducida, incluida la estabilización de reloj de arena. La integración reducida es particularmente de utilidad cuando el coste computacional por punto de integración es alto, lo cual es cierto para muchos modelos de materiales no lineales como Plasticity o Creep.
La integración reducida se controla desde la nueva sección Quadrature Settings. Está disponible en la configuración de modelos de material de nivel superior como Material elástico lineal y Material elástico no lineal. La regla de integración reducida seleccionada será heredada por los subnodos que se puedan añadir. Puede verse este nuevo marco de trabajo en el modelo tutorial Slope Stability in an Embankment Dam.
Mejoras en la viscosidad y la fluencia
Un nuevo marco general para Creep y Anand Viscoplasticity brinda grandes mejoras en la velocidad computacional y el uso de la memoria. Para modelos más grandes, se logra una aceleración en un factor de 10 o más. Las variables de deformación inelástica ahora se resuelven con un método de escalonamiento del tiempo Backward Euler, Forward Euler o Domain ODE.
El tipo de tensión equivalente que se utiliza para determinar la tasa de fluencia es ahora una entrada del usuario. Para modelar la fluencia no isotrópica puede seleccionarse von Mises , Hill Ortotropic, Pressure, o Definido por el usuario. Cuando más de un mecanismo de fluencia está actuando, también puede agregarse uno o más nodos de Fluencia adicional bajo el nodo de Fluencia. Pueden verse estas mejoras en el nuevo modelo Creep Analysis of a Turbine Stator Blade y otros modelos ya existentes.
Nuevos modelos tutoriales
Transient Response of a Shallow Foundation on Unsaturated Soil

Deformación volumétrica en un estrato arcilloso tras cinco días de lluvia y evaporación posterior.
5.6
NOVEDADES
Mejoras en la plasticidad
Un nuevo nodo, Establecer variables, está disponible como atributo en los nodos Plasticidad, Plasticidad de material poroso, Plasticidad del suelo, Hormigón, Rocas y Material de suelo elastoplástico. Estos nuevos nodos permiten asignar valores o expresiones a variables plásticas basadas en condiciones booleanas, tanto para plasticidad de deformación pequeña como de deformación grande.
Mejoras en Daño
Hay varias mejoras en la función de Daño, incluido un nuevo modelo de daño basado en el campo de fase para la propagación de grietas. Las novedades incluyen:
- Nuevo método de regularización viscosa para análisis dependiente del tiempo
- Ablandamiento de deformación polinomial y ablandamiento de deformación multilineal disponibles para las leyes de evolución del daño para Daño escalar y Daño de Mazars para hormigón
- Nuevo modelo de Daño de campo de fase, disponible en el nodo Material elástico lineal en la interfaz de Mecánica de sólidos
- Característica de Daño disponible en el nodo Material de capas elástico lineal de la interfaz Cáscara
- Característica de Daño disponible en el nodo Material elástico lineal de la interfaz Cáscara
- Un nuevo modelo: "Brittle Fracture of a Holed Plate"
Estrés in situ
Una nueva opción para introducir tensiones in situ está disponible para el atributo Tensión externa, un nodo secundario del Material elástico lineal, Material elástico no lineal y Matrial de suelo elastoplástico.

Configuración del nodo de Tensión externa en COMSOL Multiphysics ® versión 5.6 con la opción de Tensión in situ elegida.
Mejoras en los modelos de suelos elastoplásticos
Hay varias mejoras en los modelos de suelo elastoplásticos:
- En el modelo de suelo Básico de Barcelona extendido, el coeficiente de Poisson es una nueva entrada, como alternativa al módulo de corte
- Void ratio se añade como una entrada de material para los modelos de suelo Cam-Clay estructurado modificado y Básico de Barcelona extendido
- Para el modelo de suelo endurecido, la entrada para la relación de vacíos a la presión de referencia se reemplaza por la relación de vacíos inicial
Gráficos de contorno predeterminados
Cuando se utiliza el modelo de material de suelo elastoplástico, los resultados incluirán gráficos de contorno predeterminados de la deformación plástica equivalente, creados dentro de los grupos de gráficos de tensión. Además, se añade un gráfico de niveles separado que muestra la relación de vacíos.

Gráfico de niveles predeterminado de la relación de vacíos en un análisis de asentamiento.
Nuevos modelos tutoriales
|
Mechanical Modeling of Bentonite Clay |
Brittle Fracture of a Holed Plate |
|
Strength Reduction Method for Slope Stability |
Shallow Foundation on Unsaturated Soil |
5.5
NOVEDADES
La versión 5.5. trae un criterio de corte de tensión basado en la tensión media y tres nuevos modelos tutoriales.
Criterio de corte de tensión de tensión media
En los modelos para plasticidad del suelo de Mohr-Coulomb y Drucker-Prager, se ha añadido un criterio de cortede tensión basado en la tensión media. Este método para suprimir esfuerzos de tensión es más estable para desde un punto de vista numérico.

Selección de un criterio de corte de tensión media para un modelo de plasticidad del suelo de Drucker-Prager.
5.4
NOVEDADES
Modelado de daños
Para materiales quebradizos, los daños causados el agrietamiento son un importante mecanismo de fallo. El nuevo subnodo Damage bajo Linear Elastic Material posibilita incorporar modelos basados en daños continuos, donde el material se suaviza como un efecto de la severidad de la carga. Varios modelos de daños escalares efectivos basados en medidas de deformación equivalentes (Rankine, Smooth Rankine, Norm of elastic strain tensor, and User defined) están disponibles. También puede seleccionar diferentes reglas para la evolución del daño: Linear strain softening, Exponential strain softening, y User defined.
Los modelos de suavización del material son numéricamente problemáticos debido a la fuerte localización del daño. Por esta razón, a menudo es necesario utilizar métodos de regularización que suavizan el daño sobre una región finita. Se dispone de dos de estos métodos: Crack band y Implicit gradient.
La funcionalidad de daño está disponible tanto en el módulo Geomechanics Module como en Nonlinear Structural Materials Module. Con el módulo Geomechanics Module, también se puede utilizar Mazars damage for concrete model, que considera no solo el agrietado de tracción sin también los fallos compresivos.
Succión en el modelo básico Barcelona extendido
El grado de libertad de succión ya no está disponible en el modelo Extended Barcelona Basic Model y ha sido reemplazado por un parámetro definido por el usuario. El antiguo parámetro Initial suction ha sido eliminado.
Descomposición multiplicativa en material elástico no lineal
Aunque Nonlinear Elastic Material está pensado fundamentalmente para pequeñas deformaciones, también puede ser utilizado bajo no linealidad geométrica. La eliminación de deformaciones inelásticas de las deformaciones totales ahora se hace utilizando descomposición multiplicativa, igual que para otros materiales. Utilizando la casilla Additive strain decomposition, pukede recuperarse la formulación utilizada previamente.
Modelo viscoelástico Burgers
Se ha añadido un modelo de viscoelasticidad integrado: el modelo de Burgers. Como con los otros modelos de viscoelasticidad, se accede añadiendo un subnodo Viscoelasticidad bajo el Nonlinear Elastic Material.
5.3a
NOVEDADES
La versión 5.3a contiene tres modelos de materiales de suelo adicionales y mejores gráficos por defecto
Modelos de material de suelo elastoplástico
Se ha añadido una nueva familia de modelos de materiales de suelo con la nueva funcionalidad Elastoplastic Soil Material en el que los comportamientos elástico y plástico no son independientes. Uno de dichos modelos de material (Cam-Clay) existía en versiones anteriores de COMSOL® y ahora ha sido mejorado y renombrado Modified Cam-Clay. Los otros tres materiales, comunmente utilizados en la comunidad geomecánica, son Hardening Soil, Extended Barcelona Basic y Modified Structured Cam-Clay.
Gráficos por defecto mejorados
Los gráficos por defecto en las interfaces físicas de mecánica estructural han sido actualizados para producir visualizaciones más informativas. Los tutoriales de la Biblioteca de aplicaciones se han actualizado consecuentemente. Alguno de los cambios más prominentes que se encontrarán son los siguientes:
- La tabla de colores para los gráficos de deformación von Mises es RainbowLight
- La tabla de colores para gráficos de forma de modos, para estudios de frecuencias propias y deformación lineal, es AuroraBorealis
- Los gráficos de forma de modos tiene la leyenda apagada para enfatizar que la amplitud de un modo no tiene un significado físico
- La tabla de colores para los gráficos de fuerza de sección en las interfaces Viga y Armazón es Wave, con un rango de colores simétrico
- Esto posibilita distinguir inmediatamente entre tensión y compresión, por ejemplo
- En análisis de contacto, se ha añadido un gráfico de presión de contacto, como un gráfico lineal (2D) o un gráfico de niveles (3D)
- El gráfico por defecto para Linealización de tensión ahora tiene una leyenda para los gráficos
- El gráfico de geometría no deformada por defecto, producido por la interfaz Lámina, tiene nuevos colores
- Cuando se utiliza un modelo de material como plasticidad o arrastre, un gráfico de niveles del valor de la deformación relevante, como la deformación plástica efectiva, se superpone al gráfico de tensión
- Aplicable para el módulo Nonlinear Structural Materials Module y el Geomechanics Module
- En la interfaz Fatig, la tabla de colores Traffic se utiliza para ciclos de fallo predecidos y factores de uso
- Aplicable para el módulo de fatiga

En este ejemplo, se pueden ver colores más brillantes en el gráfico de tensiones (tabla de colores RainbowLight), y, por defecto, se han añadido niveles de deformación plástica y de presión de contacto. Por comparación, Para su comparación se muestra un gráfico por defecto de la versión COMSOL Multiphysics® 5.3 del mismo modelo.
5.3
NOVEDADES
La nueva versión del módulo Geomechanics Module en COMSOL Multiphysics® versión 5.3 trae ampliaciones para los modelos de plasticidad del suelo Mohr-Coulomb y Drucker-Prager y en los análisis de plasticidad de la función de fluencia de Tresca.
Endurecimiento de tapas elípticas en los análisis de plasticidad del suelo.
Se han ampliado los modelos Mohr-Coulomb y Drucker-Prager de la plasticidad del suelo con un modelo de endurecimiento no lineal para la tapa elíptica de la superficie de fluencia.

Ventana de Ajustes para el modelo del suelo Drucker-Prager con endurecimiento de tapa, que puede seleccionarse marcando la opción de Incluir tapa elíptica.
Regla de flujo asociado para la función de fluencia Tresca
Se ha añadido una regla de flujo asociado a la función de fluencia Tresca en análisis de plasticidad. Como antes, la regla de flujo por defecto utiliza la superficie de fluencia de von Mises como potencial plástico, pero esto puede cambiarse en la ventana de Ajustes.
5.2a
NOVEDADES
Geomechanics Module, COMSOL Multiphysics® 5.2a amplía las funcionalidades para el modelado de endurecimiento en materiales elastoplásticos a través de la capacidad para mezclar endurecimiento isotrópico y cinemático en el modelo Plasticidad.
Mezcla de endurecimiento isotrópico y cinemático
Para materiales elastoplásticos, las funcionalidades de endurecimiento se han ampliado para permitir mezclas arbitrarias de endurecimiento cinemático e isotrópico en el modelo de Plasticidad. En versiones previas, el endurecimiento plástico podía solamente describirse or el endurecimiento isotrópico o cinemático. Permitiendo mezclas de estos dos modelos, se pueden realizar simulaciones más realistas de situaciones de carga-descarga.

Ajustes para el nodo de Plasticidad con ambos modelos de endurecimiento, isotrópico y cinemático, activados.
5.2
Formulación mejorada para plasticidad de pequeña deformación con no linealidad geométrica
Ahora se puede utilizar una formulación de deformación plástica pequeña para tensiones significativamente más grandes sin pérdidas de precisión significativas. Cuando se seleccionan deformaciones plásticas pequeñas como modelo de plasticidad en el nodo Plasticity, y el estudio incorpora una no linealidad geométrica, el tensor de tensión de Cauchy es utilizado para evaluar la función de deformación y el potencial plástico. En versiones anteriores del software se utilizaba en su lugar el tensor de tensión segundo Piola-Kirchhoff, lo que limitaba el rango de deformación útil a un pequeño porcentaje. La opción de grandes deformaciones plásticas, disponible desde una versión anterior de COMSOL Multiphysics, es más precisa pero computacionalmente más cara. Con la nueva formulación para pequeñas deformaciones plásticas, el límite para el cuando es necesaria la formulación completa de grandes deformaciones aumenta en una deformación de un pequeño porcentaje del 20% o más, dependiendo de la precisión requerida.

Tensiones durante la compresión elastoplástica de una tubería, con asunción de una deformación plástica pequeña (izquierda) y grande (derecha).
5.1
NOVEDADES
Nueva app: viga de hormigón parametrizada
Modelo de material elástico no lineal en la interfaz de membrana
La familia de modelos de material elástico no lineal, que ya está disponible en la interfaz de mecánica de sólidos, se ha añadido en la interfaz de Membrana. Ahora también es posible definir su propio material utilizando la opción definida por el usuario. Estos modelos de material sirven principalmente para deformaciones pequeñas a moderadas.
Viscoelasticidad, plasticidad, arrastre y viscoplasticidad añadidas a la interfaz de membrana
Plasticidad en la interfaz de armaduras
La posibilidad de modelar materiales elastoplásticos también se ha añadido a la interfaz de armaduras. La funcionalidad es esencialmente la misma que en las interfaces de mecánica de sólidos y membrana.







COMSOL Multiphysics 6.4