COMSOL Metal Processing Module 6.4
DESCRIPCIÓN
Este módulo permite modelar transformaciones de fase metalúrgica en materiales como acero y hierro colado.
Metal Processing Module proporciona dos nuevas interfaces físicas, Metal Phase Transformation y Austenite Decomposition para analizar transformaciones de fase metalúrgicas. Las dos interfaces proporcionan funcionalidad para modelar transformaciones de fase difusiva así como desplazante. Como ocurre con todos los módulos opcionales de COMSOL Multiphysics®, Metal Processing Module se desarrolló teniendo en mente la multifísica.
El módulo proporciona funcionalidad de transferencia de calor más sofisticada cuando se combina con Heat Transfer Module, con la capacidad de calcular propiedades de materiales térmicas efectivas asíc como el calor latente en transformaciones de fase y los efectos de radiación de calor. De forma similar, combinándolo con Structural Mechanics Module y sus módulos adicionales, se pueden calcular tensiones residuales, deformaciones de transformación de fase, y deformaciones. Metal Processing Module también puede calcular propiedades mecánicas efectivas de materiales y fenómenos como la plasticidad inducida por transformación (TRIP), y se puede incluir deformaciones térmicas.
CARACTERÍSTICAS
Interfaz de transformación de fase del metal
La interfaz Metal Phase Transformation se utiliza para estudiar las transformaciones de fase metalúrgicas que ocurren en un material como el acero, durante el calentamiento o enfriamiento, calculando la composición de fase evolutiva en componentes como engranajes de transmisión, cigüeñales y ejes durante tratamientos de calor. La funcionalidad de Metallurgical phase se utiliza para definir la fracción de fase inicial y las propiedades materiales, y la funcionalidad Phase transformation se utiliza para definir la fase fuente, fase de destino y el modelo de transformación de fase. Cuando se añade la interfaz se generan automáticamente dos nodos Metallurgical phase y un nodo Phase transformation, ya que es el mínimo requesitio para configurar este modelo. Entonces se puede definir un número arbitrario de fases adicionales y de transformaciones de fase en el modelo.
Se proporcionan tres tipos de transformaciones de fase:
- El modelo Leblond-Devaux
- El modelo Johnson-Mehl-Avrami-Kolmogorov (JMAK)
- El modelo Koistinen-Marburger
Los dos primeros modelos son adecuados para transformaciones de fase controladas por difusión, como cuando la austenita se descompone en ferrita. El último modelo es adecuado para modelar transformación de fase martensítica desplazable (sin difusión). Además de estos modelos se pueden definier modelos de transformación de fase propios.

La interfaz Metal Phase Transformation ejemplificada aquí para simular transformaciones de fase en una barra. La ventana de ajustes muestra el modelo Leblond–Devaux para la transformación de austenita a ferrita y perlita, que puede verse en los gráficos de resultados después de 30 minutos. Todas las fracciones de fase sobre el radio de la barra también son mostradas en la marca de 30 minutos.
La interfaz de descomposición de la austenita
La interfaz Austenite Decomposition está basada en la interfaz Metal Phase Transformation, pero especializada para simular el templado de aceros. Como tal, los nodos del árbol del constructor del modelo, Metallurgical Phase y Phase Transformation Model, que representan los procesos de transformación de fase más comunes durante la descomposición de la austenita, se generan automáticamente cuando se añade la interfaz. Utilizando la interfaz Austenite Decomposition se puede calcular cómo evoluciona la composición de la fase con el tiempo, en ciertas localizaciones en un componente, y calcular el estado de tensión residual después del templado.
La interfaz Austenite Decomposition y la ventana de ajustes. Se muestran las tensiones residuales en una rueda dentada.
Modelos de calibración de transformación de fase
La calibración experimental es requerida para una transformación de fase dada. Utilizando las initerfaces Metal Phase Transformation y Austenite Decomposition se pueden calcular diagramas de transformación de fase comunes para facilitar la calibración con datos experimentales. En el modelo Transformation Diagram Computation se ejemplifica el cálculo del diagrama CCT (continuous cooling transformation).

Ejemplo del cálculo de un diagrama CCT (continuous cooling transformation).
Funcionalidad multifísica
Metal Processing Module proporciona dos nodos de acoplamiento multifísico para facilitar el acoplamiento con las interfaces Heat Transfer in Solids y Solid Mechanics. El acoplamiento multifísico Phase Transformation Latent Heat se utiliza para incluir la liberación o absorción de calor durante las transformaciones de fase metalúrgicas. El acoplamiento multifísico The Phase Transformation Strain se utiliza para incluir TRIP, plasticidad de las fases metalúrgicas individuales, y deformaciones térmicas. Los acoplamientos multifísicos pueden ser utilizados tanto con las interfaz Metal Phase Transformation como con Austenite Decomposition. Adicionalmente, el módulo Metal Processing Module puede utilizarse con AC/DC Module para modelar endurecimiento por inducción, y los procesos como la carburación pueden ser modelados como un problema de difusión general.
VERSIONES
6.4
NOVEDADES
6.4 introduces a multiphysics interface for induction hardening, new phase transformation models for austenitization, and capabilities for modeling stress-dependent martensitic phase transformations.
Interfaz multifísica de endurecimiento por inducción
Para modelar los procesos de endurecimiento por inducción de piezas de acero, se encuentra disponible una nueva interfaz multifísica Induction Hardening. Esta función permite modelar el calentamiento por inducción localizado mediante una bobina y el posterior temple de la pieza de acero para lograr una superficie dura y un interior más blando. La combinación con la mecánica de sólidos permite calcular tensiones, deformaciones y distorsiones residuales. Tenga en cuenta que esta interfaz requiere el módulo AC/DC.

La interfaz de endurecimiento por inducción y sus interfaces físicas constituyentes y acoplamientos multifísicos.
Modelos de transformación de fases para la austenitización
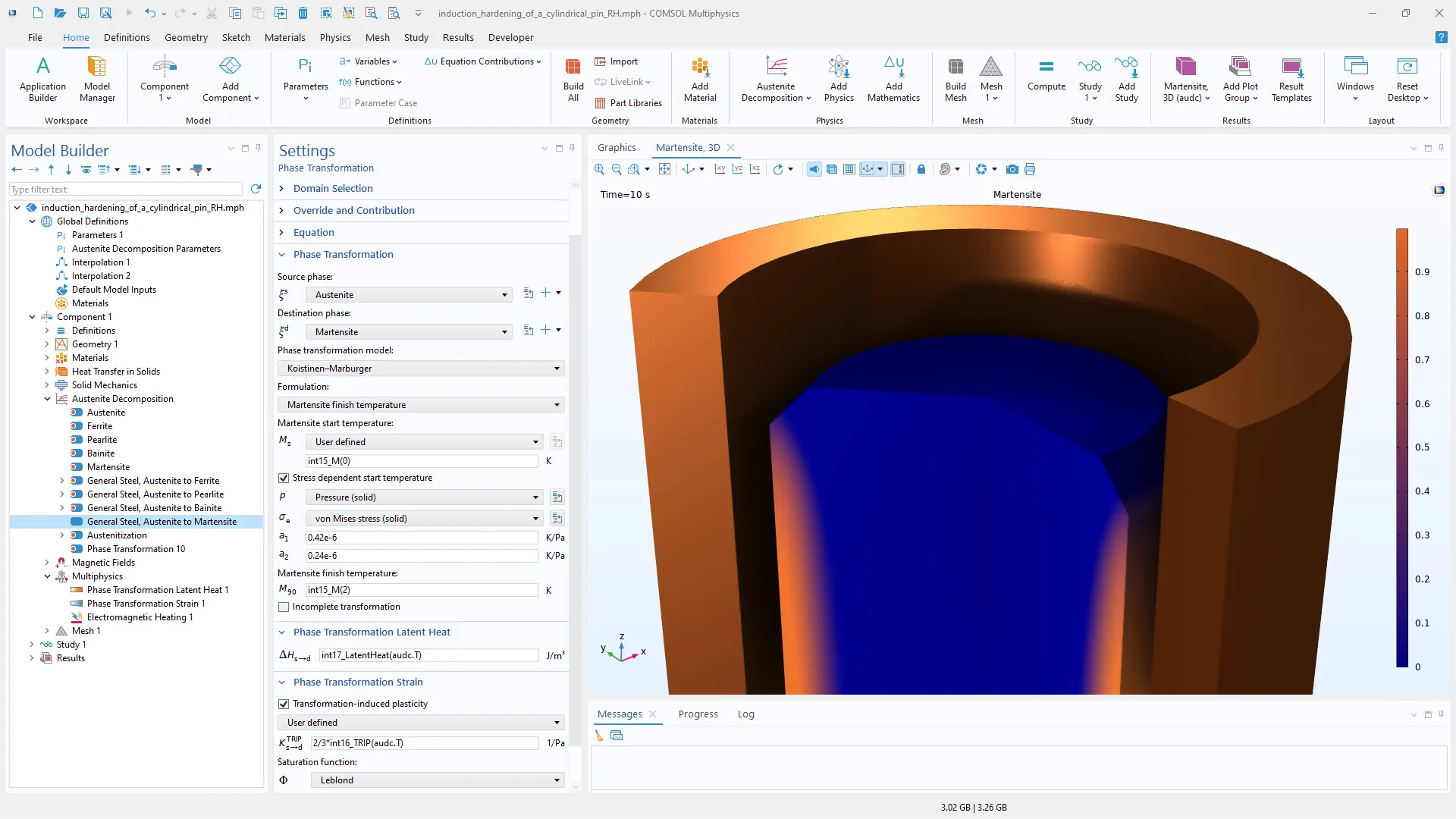
Para modelar la austenitización de las fases del acero durante el calentamiento, se han introducido dos nuevos modelos de transformación de fases: el modelo Linear y el modelo Oddy–McDill–Karlsson. El modelo lineal proporciona una forma sencilla de describir la formación de austenita y resulta útil cuando no se requieren todos los detalles de la transformación austenítica de las fases ferríticas. El modelo de Oddy-McDill-Karlsson es adecuado para el calentamiento de aceros hipoeutectoides y se utiliza para modelar la formación de una fracción de austenita eutectoide. El modelo Induction Hardening of a Cylindrical Pin utiliza el modelo tutorial lineal para describir la austenitización.

La fracción de fase de austenita después del calentamiento por inducción.
Transformaciones martensíticas dependientes del estrés
El inicio de la transformación martensítica puede verse afectado por una tensión aplicada externamente. Ahora es posible que estas tensiones afecten al modelo de transformación de fase mediante un desplazamiento de la temperatura inicial de la martensita Ms. La temperatura inicial se desplaza en función de la presión y la tensión efectiva (de von Mises).
Nuevos modelos tutoriales
Induction Hardening of a Cylindrical Pin
El pasador cilíndrico mientras es calentado por inducción por la bobina de cobre envolvente.
6.3
NOVEDADES
Esta versión presenta un nuevo modelo de transformación de fases, dos nuevas interfaces para simular transformaciones de fases durante el endurecimiento del acero, modelado mejorado de deformación por plasticidad inducida por transformación (TRIP) y deformación térmica, y cálculos de dureza extendidos.
El modelo de transformación de fases basado en la microestructura
Hay disponible un nuevo modelo de transformación de fases basado en la microestructura para simulaciones de endurecimiento del acero. Este modelo de transformación elimina la necesidad de especificar manualmente el coeficiente de velocidad o de ajustar el modelo a los datos de transformación de tiempo-temperatura (TTT). Se basa en el modelo de transformación de fases de Kirkaldy-Venugopalan existente, que ahora se conoce como el modelo Kirkaldy-Venugopalan, simplified. En el nodo Steel Composition, puede especificarse la composición química, el diagrama Fe-C y el tamaño del grano de austenita antes de seleccionar la formulación del modelo para usar con el modelo de transformación de fases <i

Endurecimiento de un engranaje cónico utilizando la formulación de Li–Niebuhr–Meekisho–Atteridge del modelo de transformación de fase basado en microestructura
Nuevas interfaces para la descomposición de la austenita
Se han añadido dos nuevas interfaces para simular las transformaciones de fase durante el endurecimiento del acero. Las interfaces Austenite Decomposition, Kirkaldy–Venugopalan y Austenite Decomposition, Li–Niebuhr–Meekisho–Atteridge configuran automáticamente las características necesarias para las respectivas formulaciones del modelo de transformación de fase Austenite Decomposition, Kirkaldy–Venugopalan y Austenite Decomposition, Li–Niebuhr–Meekisho–Atteridge.
Mejoras en la importación desde JMatPro®
La función de importación de JMatPro® ahora incluye la capacidad de utilizar datos de transformación de fase importados sin predeterminar un modelo de transformación de fase específico. Para muchas aplicaciones, esto mejora la calidad de las predicciones de composición de fase.
Modelado mejorado de deformación térmica y deformación TRIP
En la versión 6.3, una nueva formulación basada en la densidad permite basar los cálculos de deformación térmica en las densidades dependientes de la temperatura de las diferentes fases. Esta formulación proporciona un método adicional para, por ejemplo, capturar la respuesta dilatométrica del acero que ha sufrido un cambio de temperatura y transformaciones de fase. Además, los coeficientes TRIP ahora se pueden calcular utilizando las densidades relativas de las fases involucradas en una transformación de fase.

Curvas dilatométricas calculadas a diferentes velocidades de enfriamiento utilizando la formulación basada en Density.
Extensión a los cálculos de dureza
La función de dureza Hardness existente se ha ampliado para incluir la funcionalidad de cálculo de la dureza Rockwell C (HRC) después del temple. El cálculo de la dureza se basa en la dureza Vickers (HV) calculada.

Se calcula la dureza Rockwell C (HRC) de un modelo de engranaje cónico endurecido.
Nuevos modelos tutoriales
|
Dilatometry Curves from CCT |
Quenching of a Bevel Gear |
6.2
NOVEDADES
Modelado de recocido
En algunos casos, es necesario modelar el calentamiento de acero que ha sufrido deformación plástica. Si las temperaturas son suficientemente altas, se recupera el endurecimiento previo por trabajo, y este efecto debe incluirse en el modelo computacional. Un nuevo subnodo de Annealing para el acoplamiento multifísico Phase Transformation Strain proporciona la capacidad de definir una temperatura de recocido por encima de la cual se elimina el endurecimiento previo del acero. Las variables de endurecimiento del plástico se restablecen cuando la temperatura excede la temperatura de recocido especificada. Esto es útil en situaciones donde el material sufre ciclos térmicos, como durante la soldadura de múltiples pasadas, y donde el estado de tensión residual se ve fuertemente afectado por la historia plástica del material. El subnodo Annealing debe usarse junto con los subnodos Annealing de los nodos Plasticity de la interfaz acoplada Solid Mechanics. Téngase en cuenta que esta función requiere el módulo Nonlinear Structural Materials Module.

El subnodo Annealing para el acoplamiento multifísico Phase Transformation Strain y el subnodo correspondiente a la función Plasticity dentro de la interfaz de Solid Mechanics.
Composición y dureza del acero
Hay disponible una nueva funcionalidad Steel Composition para especificar la composición química de los aceros hipoeutectoides. Utilizando modelos propuestos en la literatura para diferentes temperaturas de transformación, se construye un diagrama hierro-carbono (Fe-C) en el software y luego se usa para definir las temperaturas inicial y final durante la descomposición de la austenita. Además, se proporcionan diferentes modelos para fracciones de fase de equilibrio, como la fracción de fase de equilibrio de ferrita en la región bifásica ferrita-austenita del diagrama Fe-C. También es posible calcular la dureza Vickers (HV) después del enfriamiento utilizando el nuevo subnodo Hardness bajo Steel Composition.

La función Steel Composition que permite el cálculo de temperaturas de transformación, fracciones de fases de equilibrio y dureza Vickers (HV).
Mejoras de rendimiento
Las ecuaciones que describen tanto la evolución de la deformación de la plasticidad inducida por transformación (TRIP) como la recuperación de la deformación plástica ahora se resuelven utilizando un procedimiento de tiempo implícito local, lo que resulta en un menor consumo de memoria, un tiempo de cálculo más corto y mejoras generales en el rendimiento. Las configuraciones específicas para el procedimiento de integración de hora local se pueden cambiar dentro del acoplamiento multifísico Phase Transformation Strain haciendo clic en el botón Show More Options en la barra de herramientas del Model Builder y habilitando Advanced Physics Options.

La ventana Settings para el acoplamiento multifísico Phase Transformation Strain, con configuraciones para el procedimiento de integración de la hora local.
6.1
NOVEDADES
La versión 6.1 introduce un nuevo modelo de transformación de fase e interfaz para modelar aleaciones de titanio, capacidades mejoradas para modelar transformaciones de fase del acero y un nuevo modelo tutorial.
Nueva interfaz de transformación de fase alfa-beta
La nueva interfaz Alfa-Beta Phase Transformation sirve para estudiar las transformaciones de fase en aleaciones de titanio α–β, como Ti-6Al-4V. Al añadir esta interfaz al modelo, se crean automáticamente varios nodos Metallurgical Phases y Phase Transformations en el Model Builder que son relevantes para las condiciones de calentamiento y refrigeración. Esta funcionalidad tiene aplicaciones importantes; por ejemplo, se puede utilizar para realizar simulaciones de soldadura y simulaciones dentro del área de fabricación aditiva.

La interfaz física Alpha-Beta Phase Transformation se utiliza para simular soldadura de arco de una placa de titanio hecha de una aleación de titanio alpha–beta.
Nuevo modelo de transformación de fase
Existe un nuevo modelo de transformación de fase Hyperbolic rate, disponible con la funcionalidad Phase Transformation. Puede utilizarse para analizar, por ejemplo, la disolución de la fase alfa durante el calentamiento de aleaciones de titanio alfa-beta.
Modelado de transformación de fase mejorado
Ahora puede mejorar aún más el modelado de transformación de fase con las nuevas opciones de formulación Parameterized TTT diagram y Parameterized TTT diagram, fixed exponent. Con estas adiciones, los datos de transformación de fase se pueden introducir en forma de curvas de diagrama de transformación de tiempo-temperatura (TTT), donde cada curva está definida por tres puntos de tiempo-temperatura y dos parámetros en forma de curva. La opción Parameterized TTT diagram se encuentra en los ajustes de la función Phase Transformation y se puede usar con los modelos de transformación de fase Leblond-Devaux, Johnson-Mehl-Avrami-Kolmogorov (JMAK) y Kirkaldy-Venugopalan. La opción Parameterized TTT diagram, fiexed exponent solo está disponible para el modelo de transformación de fase Johnson-Mehl-Avrami-Kolmogorov (JMAK).

La opción de formulación Parameterized TTT diagram, utilizada con el modelo de transformación de fase Johnson-Mehl-Avrami-Kolmogorov (JMAK).
Nuevo modelo tutorial
Welding of a Titanium Plate
Se utiliza una placa de titanio hecha de una aleación de titanio alfa-beta para simular la soldadura por arco. Los resultados muestran los contornos isotérmicos alrededor de la fuente de calor doble elipsoidal durante la soldadura.
6
NOVEDADES
La versión 6.0 trae un nuevo modelo de transformación de fase, capacidades mejoradas para modelar transformación de fase y una funcionalidad de importación para transformaciones de fase.
Nuevo modelo de transformación de fase
Para las simulaciones de enfriamiento del acero, el modelo de transformación de fase de Kirkaldy-Venugopalan se ha añadido al nodo Transformación de fase en las interfaces de Transformación de fase metálica y Descomposición de austenita. Este modelo de transformación de fase es fundamentalmente adecuado para transformaciones de fase difusivas durante el templado del acero.

Se puede usar un modelo de engranaje de acero para simular la carburación y el enfriamiento.
Modelado de transformación de fase simplificado
Para los modelos de transformación de fase de Leblond-Devaux, Johnson-Mehl-Avrami-Kolmogorov (JMAK) y Kirkaldy-Venugopalan, los Datos del diagrama TTT se pueden utilizar como un medio alternativo para definir la cinética de transformación de fase. Para definir el modelo de transformación de fase de Koistinen-Marburger, se puede utilizar la Temperatura de acabado de la martensita como alternativa al coeficiente de Koistinen-Marburger.
Importación de transformaciones de fase para simulaciones de templado de acero
Los usuarios del módulo Metal Processing Module ahora pueden importar datos de transformación de fase desde el software JMatPro®. Los datos importados se pueden utilizar directamente para describir la descomposición de la austenita en las fases de ferrita, perlita, bainita y martensita. Para cada transformación de fase, los modelos de transformación de fase apropiados se configuran automáticamente en la importación.
JMatPro es una marca registrada de Sente Softwaer Ltd.
5.6
NOVEDADES
Nueva interfaz física de carburación
La nueva interfaz de física Carburization se puede utilizar para estudiar el efecto de carburación. Con esta interfaz, puede, por ejemplo, prescribir un ciclo de carburación impulso-difusión y luego modelar el intercambio de carbono con el entorno mediante transferencia de masa convectiva.

La interfaz física Carburization y la ventana de Ajustes del nodo Carburization en el árbol del modelo.

Resultados de un análisis de carburación, donde la concentración de carbono se muestra dentro de un segmento de engranaje.
Importación de propiedades de material para simulaciones de templado de acero
Las propiedades de los materiales de las fases metalúrgicas, como la austenita y la perlita, dependerán de la temperatura y la deformación plástica, entre otros factores. El esfuerzo involucrado en la obtención de propiedades de los materiales para las diferentes fases metalúrgicas puede ser significativo, y como una opción, los usuarios del módulo de tratamiento de metales pueden ahora importar las propiedades del material del software JMatPro®. Las propiedades del material que se pueden importar por fase metalúrgica incluyen:
- Elástico
- Plástico (límite de tensión inicial y curva de endurecimiento)
- Expansión térmica
- Densidad
- Calor específico
- Conductividad térmica
Capacidades mejoradas para modelar transformaciones de fase metalúrgica
Las interfaces físicas Metal phase transformation y Descomposición de Austenita ahora están disponibles en 0D. En una situación en la que se están calibrando modelos de transformación de fase con datos experimentales como diagramas CCT o TTT, no se necesita una geometría. Para facilitar la calibración de modelos de transformación de fase utilizando datos de diagrama de transformación, se pueden almacenar pares de temperatura y tiempo de transformación durante el análisis. Puede verse cómo se utilizan los tiempos de transformación en el modelo "Calibration Against TTT Data".

Calibre los modelos de transformación de fase en 0D, como se ve aquí para la perlita.
Además, en situaciones en las que se sabe que una determinada transformación de fase solo está activa en un cierto rango de temperatura, esto ahora se puede modelar estableciendo límites superior e inferior de temperatura. Para condiciones más generales, la función Transformation condition se puede añadir como un atributo a la función Phase transformation".
Nuevo modelo tutorial
Calibración contra datos TTT

Resultado de calibración de un modelo de tranformación de fase a datos TTT.

COMSOL Multiphysics 6.4