Importar geometrías CAD en COMSOL: ¿qué opciones existen?
- Detalles
- Categoría: Comsol
- Visto: 1263
Hay varias vías para para trabajar con ficheros CAD en COMSOL Multiphysics®, según tus herramientas disponibles, el nivel de integración que se desea y el flujo de trabajo:

Figura 1. Add-ons en COMSOL Multiphysics® que permiten trabajar con ficheros CAD.
1. Funcionalidades nativas de COMSOL Multiphysics
En la versión básica de COMSOL se pueden importar archivos 2D DXF y archivos 3D STL o VRML. Estos formatos funcionan bien para geometrías simples o escaneos. Para modelos más complejos, la importación puede no conservar detalles robustos, por lo que a menudo se convierten en mallas o se limpian posteriormente. También COMSOL ofrece operaciones virtuales para “limpiar” geometrías importadas, ignorando detalles menores o defectuosos que entorpecen el mallado.
2. Productos LiveLink™
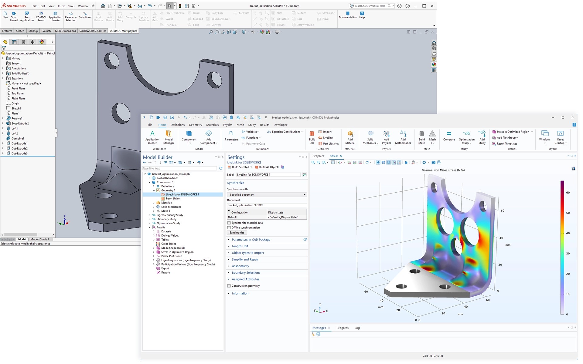
Si tiene instalado un programa CAD (como SOLIDWORKS, Inventor, AutoCAD, PTC Creo, o Revit), los módulos LiveLink™ permiten una integración bidireccional entre el software CAD y COMSOL. Esto implica que cambios que se hagan en el CAD se pueden reflejar automáticamente en COMSOL, manteniendo la asociatividad de geometría, condiciones de frontera, selecciones, etc. Los módulos LiveLink™ permiten trabajar dentro del mismo entorno CAD/COMSOL sin necesidad de múltiples exportaciones e importaciones manuales. Como ejemplo se muestra en la Figura 2 cómo interactúa el LiveLink™ con SolidWorks.

Figura 2. La interfaz de usuario de SOLIDWORKS® muestra la geometría original, mientras que la interfaz de usuario de COMSOL Multiphysics® muestra el soporte optimizado.
3. CAD Import Module y Design Module
Si no dispone del CAD original instalado o prefiere solo importar archivos, existen CAD Import Module o Design Module como opciones. Ambos permiten importar una amplia gama de formatos CAD (STEP, IGES, Parasolid, etc.) tal y como se muestra en la Figura 3. A diferencia de LiveLink™, la importación es unidireccional: si se modifica el modelo original en el software de CAD, se tendrá que reimportar manualmente en COMSOL y volver a asignar condiciones, selecciones y parámetros.
Design Module añade funcionalidades adicionales para modelado geométrico (como fillets, loft, “thicken”, etc.), complementando lo que ofrece CAD Import Module.

Figura 3. Formato de ficheros que se pueden importar/exportar con el CAD Import Module de COMSOL Multiphyscis®.
4. ECAD Import Module (para datos de electrónica / circuitos
Para importar datos provenientes de diseño electrónico (PCB, MEMS, IC layouts), existe ECAD Import Module. Aunque la transferencia no es asociativa, se respeta la estructura por capas y las selecciones creadas en la importación pueden reutilizarse después de modificaciones.
¿Qué módulo elegir?
- Use LiveLink™ si disponee del software CAD en la misma máquina que COMSOL Multiphysics® y quiere una integración fluida y parametrizable.
- Utilice CAD Import Module o Design Module cuando solo tenga acceso a archivos CAD externos o no puedas instalar el CAD. Entre esos, Design Module ofrece flexibilidad adicional para construir o modificar geometría dentro de COMSOL.
- Si trabaja con diseño electrónico, ECAD Import Module es la opción adecuada.
Referencias
COMSOL Blog, Which Module Should I Choose for Working with My CAD Data?
CAD Import Module
Design Module